Fig. 5: Erk1/2i + CDK4/6i reduces tumor burden in an MM1.S-Luc+ xenograft in vivo model.
From: Combination therapy targeting Erk1/2 and CDK4/6i in relapsed refractory multiple myeloma

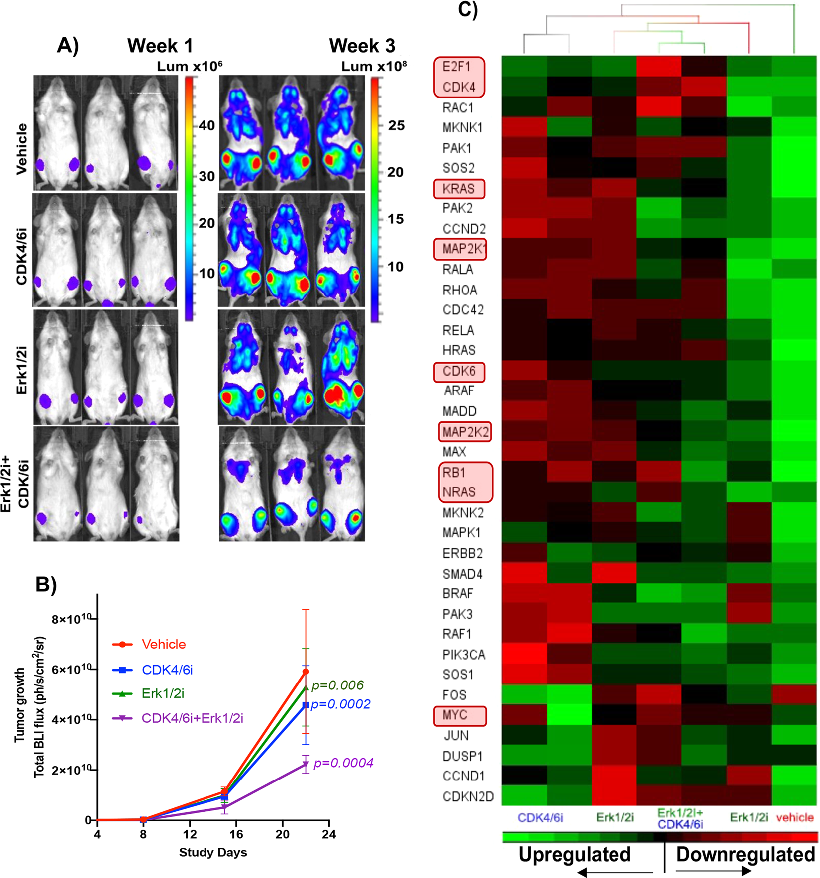
A We specifically used this model in which MM1S cells home to the mouse BM, mimicking the tumor microenvironment of human MM. BLI images of three representative mice bearing MM1.S-Luc+ tumors from each indicated group. BLI images showing localization MM1.S-Luc+ tumor cells to hind limb BM. The scale represents luminescence signal from MM1.S-Luc+ cells. B BLI imaging quantification of tumor burden for monitoring tumor progression; data are presented as mean values ± SD (n = 7-8 animal/group); P values were calculated using Log-rank (Mantel-Cox) test in Prism V9. C Total mRNAs were isolated from bone marrow cells obtained from flushed femurs of animals treated with Erk1/2i (Ei) or CDK4/6i (Ci), alone or combination (Ei + Ci); then these samples were transcribed into cDNAs and subjected to the RAS and cell cycle signaling pathway gene-expression profiling using custom TaqMan Gene Expression Arrays. Each of the TaqMan assays was individually evaluated as a single reaction. The TaqMan assays that specifically recognize human mRNA (polyadenylated transcripts encoding proteins) were included in the final screening arrays. Results were analyzed using the relative standard curve method and presented as heatmaps (Partek Genomic Suite). Gene-expression levels (dCt values) are indicated with green/red color intensity. GAPDH/TBP was used as a housekeeping gene. These analyses showed significant downregulation of RAS and CDK4/6 signaling pathway genes in samples treated with Erk1/2i + CDK4/6i.