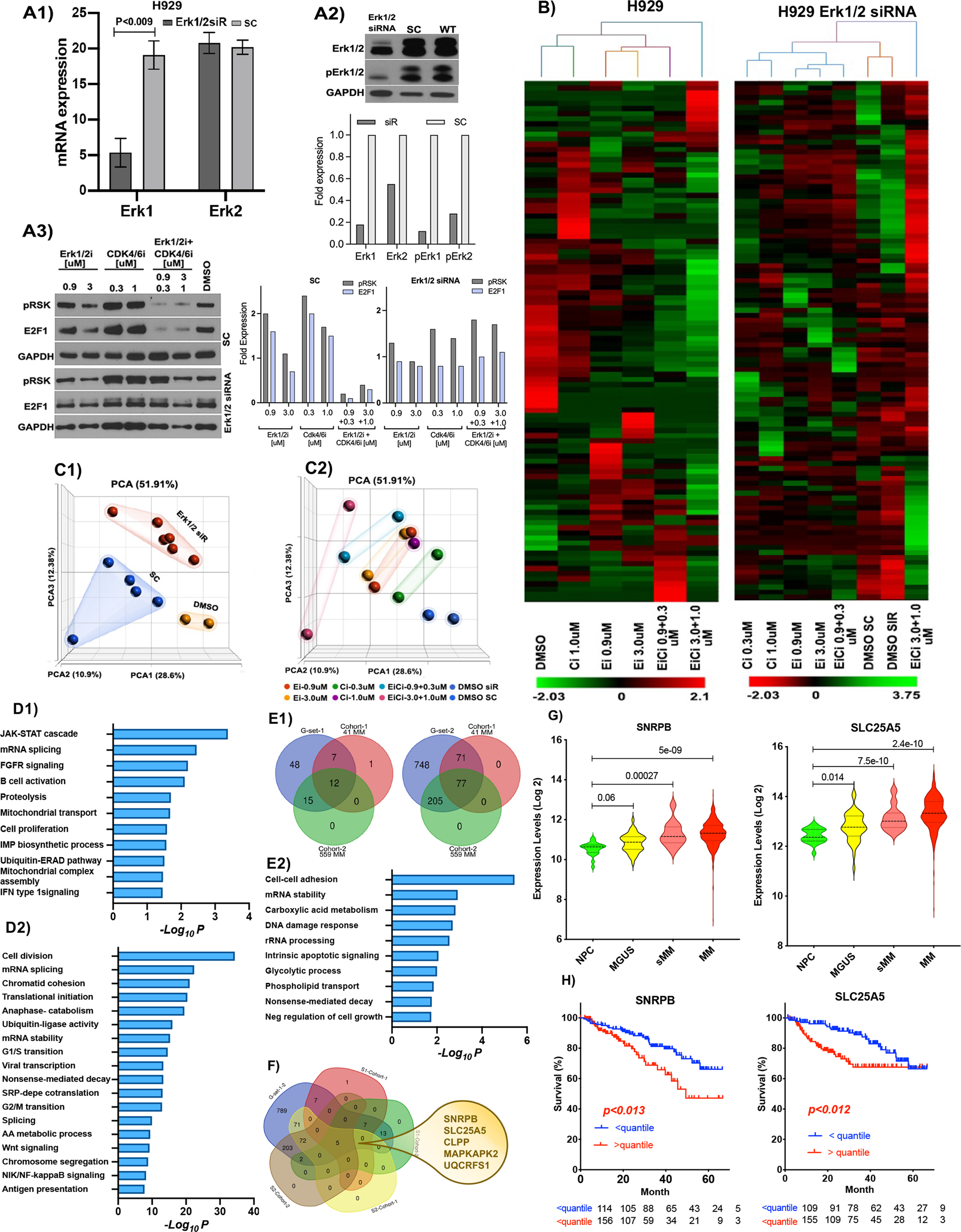
Fig. 8: Gene signature-based approach identified targets associated with Erk1/2i + CDK4/6i treatment.
From: Combination therapy targeting Erk1/2 and CDK4/6i in relapsed refractory multiple myeloma

A H929 MM-cells were transfected with either scrambled control (SC) or Erk1/2-siRNA (Erk1/2-siR); Erk1/2 knockdown efficiency was evaluated at mRNA (A1) and at protein (A2) levels. Erk1/2 knockdown H929 cells were treated with Erk1/2i, CDK4/6i, or Erk1/2i + CDK4/6i; after 48 h of treatment cell lysates were collected (A3). Protein lysates A2, A3 were subjected to immunoblotting using Erk1/2, p-ERK1/2, pRSK, and E2F1 antibodies; GAPDH served as a loading control. Bar graphs in A2 and A3 show a densitometric analysis of the protein bands measured by ImageJ software. Fold expressions on the Y-axis show the protein expression level compared to loading controls. B A heatmap shows unsupervised clustering of deregulated genes detected in H929 cells, with or without Erk1/2 knockdown or treated with Erk1/2i and CDK4/6i, alone or in combinations. The color scale for log expression values is shown at the bottom of the heatmaps, while sample clustering is presented as a dendrogram on the top. C Transcriptome changes in these cells are shown by principal component analysis (PCA). On PCA plot C1, different groups are presented in different colors; on PCA plot C2, cells treated with different concentrations of the drugs or drug combinations are presented with different colors. D Gene and functional enrichment analyses of Erk1/2i + CDK4/6i signature gene-sets (G-set-1 (D1) and G-set-2 (D2)) were performed using DAVID v6.8. G-set-1 comprises the genes that are upregulated in response to Erk1/2 knockdown (G-set-1); G-set-2 includes genes that were downregulated in response to Erk1/2i + CDK4/6i treatment. Enrichment analyses considered p-value enrichment with p < 0.05, and fold enrichment with a p > 5. Bar plots display the −log10 p value enrichments. E1 The Venn method was used to identify commonly deregulated signature genes associated with Erk1/2i + CDK4/6i treatment. The left Venn diagram–intersecting deregulated G-set-1 with deregulated genes in MM Cohort-1(GSD4968), and Cohort-2(GSE5900, GSE2658); the right Venn diagram-intersecting deregulated G-set-2 with deregulated genes in MM Cohort-1/2. E2 Gene and functional enrichment analyses of commonly deregulated Erk1/2i + CDK4/6i signature genes identified in MM cohort-1/2. Enrichment analyses considered p value enrichment with p < 0.05, and fold enrichment with a p > 5. Bar plots display the −log10 p value enrichments. F Identification five gene-signature associated with Erk1/2i + CDK4/6i. The Venn diagram–intersecting deregulated G-set-1and G-set-2 with deregulated genes in MM Cohort-1/2. G Violin plots showing gene expression values in CD138 + PC from MGUS (n = 44), sMM (n = 12), MM (n = 559), and HD (healthy donor, n = 22), from GSE5900 and GSE2658. The x-axis shows the samples analyzed; violin plots are colored by sample type. The y-axis displays the expressions at log2 fold. Significance between groups was evaluated using a Wilcoxon Rank-Sum test; the type I error cut off was 5%. Multiple testing adjustments between groups were then made using the Bonferroni correction. These analyses show significant overexpression of SNRPB and SLC25A5 transcripts in clonal PCs. H The relevance of SNRPB and SLC25A5 expression to clinical outcome was examined in 559 MM patient samples. The samples were classified based on SNRPB and SLC25A5 expression levels. Survival curves were estimated using the Kaplan-Meier method; the type I error cut off was 5%. differences in survival were assessed using the log-rank test and Cox regression models. For analyses R version 4.0.0, along with the survival and survminer packages, were used. >quantile = >75th percentile; <quantile = <25th percentile.