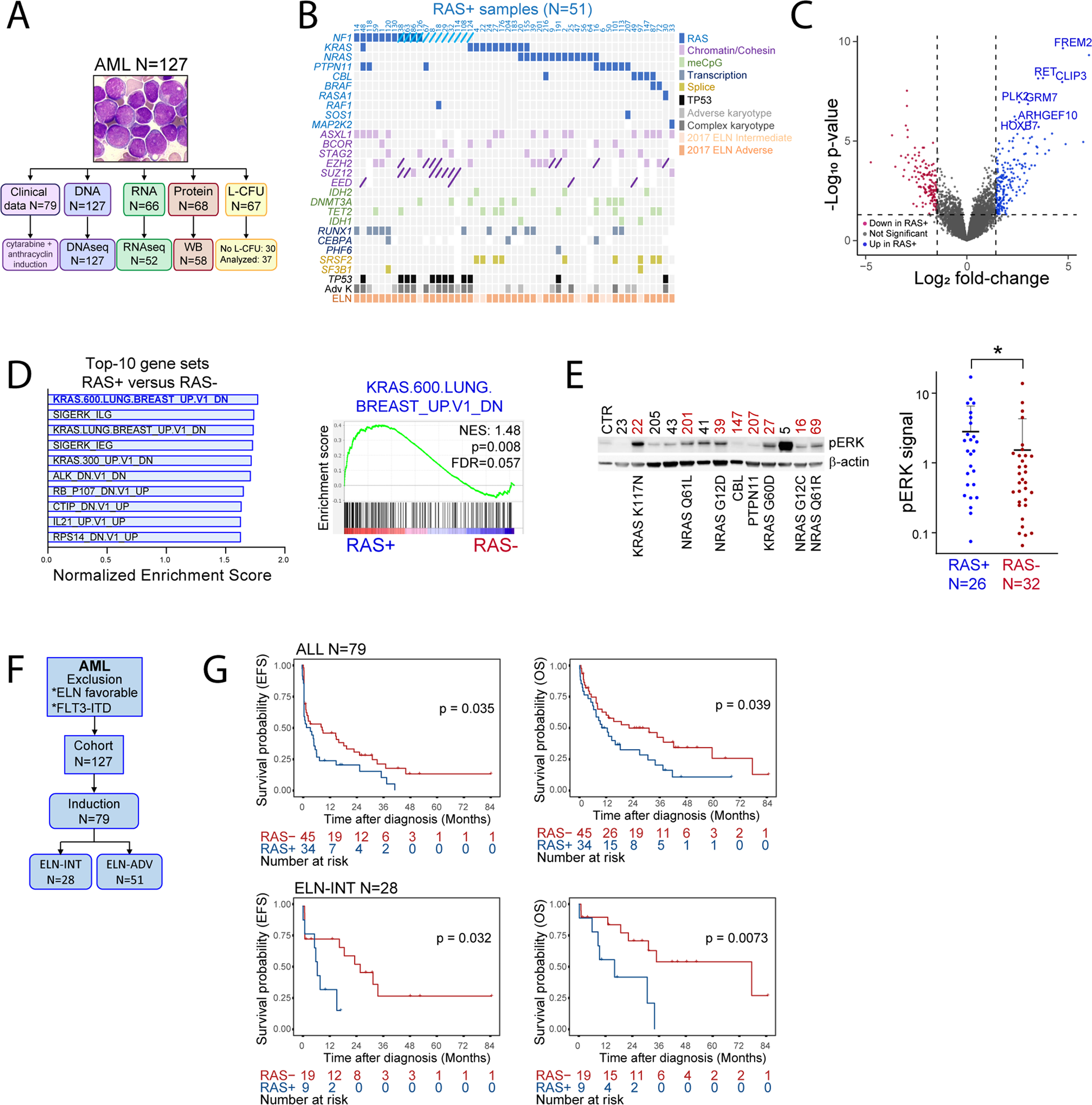
Fig. 1: Landscape and clinical correlations of RAS pathway alterations in AML.

A From 127 primary AML samples, we obtained DNA, RNA and protein samples in 127, 66, and 68 cases, respectively. After quality check, 127, 52, and 58 specimens were used for DNA sequencing (DNAseq), RNA sequencing (RNAseq) and Western blots (WB), respectively. L-CFU assays were performed in 69 cases, among which 37 generated more than five colonies (Analyzed samples). Clinical records were obtained in 79 cases having received an intensive chemotherapy regimen (cytarabine + anthracyclin induction). B Next-generation sequencing (NGS) in 51 RAS+ diagnosis samples of AML patients. RAS+ mutations (in blue) are represented when detected in at least one sample, and myeloid neoplasm-related mutations when occurring in at least five samples, regardless the number of mutations detected for a given gene. Variants are indicated by colored squares and deletions by an inclined line. Molecular categories are represented by a color code as indicated in the legend. Cytogenetics (complex and/or adverse karyotype versus others) and European leukemia network 2017 (ELN) risk category (intermediate or adverse) are indicated. C Gene expression profiling by RNA sequencing in 58 AML cases using a volcano plot representation of differential gene expression between RAS+ and RAS− cases. Genes with significant differential expression (cutoff fold-change = 1.5 and p-value 0.05) are highlighted in blue (up in RAS+ ) or in red (up in RAS−), and the names of RAS−related genes among the top-20 differentially expressed between RAS+ and RAS− samples are provided. D Left panel: top-10 gene sets significantly enriched in the transcriptomic analysis of RAS+ versus RAS− samples using the oncogenic signature gene set from GSEA. Right panel: representative enrichment plot of the KRAS.600 signature. E Protein extracts from 58 AML samples were analyzed by Western blot for ERK phosphorylation. Left panel: representative Western blots with RAS+ cases indicated in red along with type of mutation. CTR indicate a control sample (from an AML patient) used for normalization across Western blots. Right panel: quantification of phospho-ERK relative to β-actin (used as loading control) signal intensities. Ratio obtained for each sample (26 RAS+ and 32 RAS−) was normalized to the ratio obtained for the CTR sample for each membrane, separately. F After exclusion of ELN favorable risk category and FLT3-ITD positive cases, 127 AML cases were included, and among them 79 (62%) were homogeneously treated by an anthracycline- and cytarabine-based induction chemotherapy, including 28 and 51 from the ELN intermediate (INT) and adverse (ADV) risk category. G Event-free and overall survival (EFS, left panels and OS, right panels, respectively) of the whole cohort of intensively treated AML patients (N = 79, upper panels) and of ELN INT patients (N = 28, lower panels) dependent on RAS+ status.