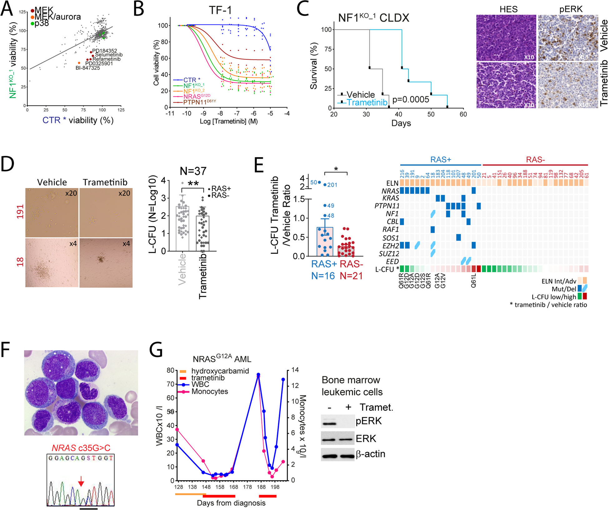
Fig. 3: Heterogeneous activity of MEK inhibitors against RAS+ AML.

A We applied the target selective inhibitors library (592 unique compounds) to CTR and NF1KO_1 TF-1 cells for 48 h, before cell viability quantification using the uptiblue fluorescent reagent. Each dot on the graph represents the mean of three independent experiments. B Dose–response curves of the MEK inhibitor trametinib (from 10−6 to 13.7 × 10−9 M) on CTR, NF1KO_1, NF1KO_2, NRASG12D, PTPN11WT, and PTPN11D61Y TF-1 cell lines. CTR and PTPN11WT cells were cultured with GM-CSF as indicated by *, while the remaining were not, and cell viability was measured by the uptiblue reagent. C NSG mice were xenografted with 2 × 106 cells from the NF1KO_1 TF-1 cell line (CLDX: cell line-derived xenograft) and vehicle or 0.5 mg/kg/d trametinib were given daily by oral gavage from day 8 post-transplant. Left panel: survival curves of this experiment (N = 6 in each group). Leukemia colony forming units (L-CFU) assays of primary samples from AML patients incubated with vehicle or 50 nM trametinib for 7 days. D Left panel: representative pictures of L-CFU in RAS+ (numbers in red) or RAS− samples at an ×4 or ×20 magnification as indicated. Right panel: comparison of the L-CFU number between vehicle- and trametinib-treated samples (N = 39). RAS+ and RAS− samples are identified by a diamond and a circle, respectively. E Left panel: histograms represent L-CFU ratio between trametinib and vehicle conditions in RAS+ and RAS− samples (N = 16 and 23, respectively). Right panel: representation of the L-CFU assays results dependent on NRAS, KRAS, PTPN11, NF1, and CBL mutational status. Type of amino acid substitutions are provided for NRAS and KRAS mutations. Description of the case of a NRASG12A-mutated AML patient treated with trametinib. F Upper panel: May-Grünwald-Giemsa staining of bone marrow aspirate smears at a ×100 magnification. Lower panel: Sanger sequencing of bone marrow AML cells focusing on the region surrounding the c35G>C substitution. G Left panel: evolution of the white blood cell count (WBC) and monocyte count dependent on time. Therapeutic interventions are indicated. Right panel: bone marrow sample cultured ex vivo with vehicle or 25 nM trametinib for 24 h. Vertical bars indicate standard deviations. *p < 0.05.