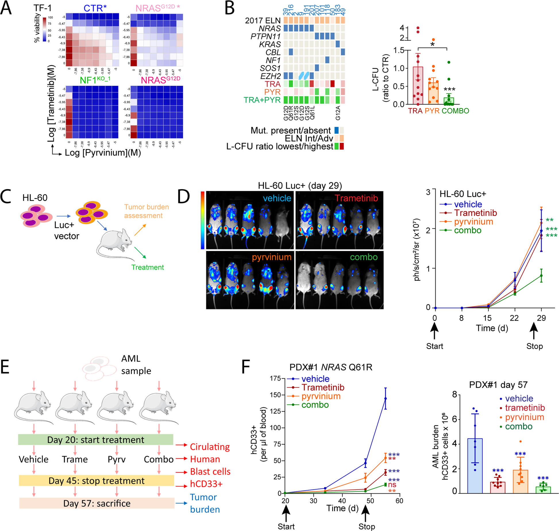
Fig. 6: Synergy between the MEK inhibitor trametinib and pyrvinium pamoate in RAS activated cells.

A Combination drugs dose-range assays in CTR (with GM-CSF as indicated by *), NF1 KO and NRASG12D (without or with GM-CSF) TF-1 cells incubated with pyrvinium and/or trametinib for 48 h. Heat maps provided the combined results of three independent experiments. B L-CFU assays in RAS + primary AML samples incubated with vehicle, 50 nM trametinib, 250 nM pyrvinium pamoate or trametinib/pyrvinium combination during 7 days. Left panel: individual data for ELN risk category and NRAS, PTPN11, KRAS, CBL, and SOS1 mutations on the 12 samples. Type of amino acid substitutions are provided for NRAS and KRAS mutations. Right panel: pool of the individual values on L-CFU (presented as a ratio between L-CFU number in each condition relative to the vehicle-treated condition). In vivo luminescence assays using the HL-60 cell line. C Experimental plan: the HL-60 cell line transduced with a vector expressing luciferase (HL-60 Luc+) was injected into immunodeficient NSG recipient mice. Treatment with vehicle, 0.25 mg/kg/d trametinib (oral gavage, OG), 0.5 mg/kg pyrvinium (intraperitoneal injection, IP) or combination of trametinib and pyrvinium started the day of transplantation (N = 5 mice per treatment group). Tumor burden was measured using a luminescent camera every week. D Left panel: images captured at day 29 from treatment onset in the four experimental groups. Right panel: quantification of the luminescent signal representing HL-60 Luc+ tumor burden from treatment onset during 4 weeks. Patient-derived xenograft (PDX) experiment in immunodeficient NSG mice recipients. E Experimental plan: AML cells were propagated to nine mice per experimental group (vehicle, trametinib, pyrvinium and combination) and treatment started 20 days after transplantation when human AML cells were detected in mice peripheral blood. Treatment with vehicle, 0.25 mg/kg/d trametinib (OG), 0.25 mg/kg/d pyrvinium (IP) or combination of trametinib and pyrvinium was given by daily oral gavage during 25 days and then discontinued. F Left panel: disease propagation was monitored every 2 weeks by flow cytometry with antihuman (h)CD33 antibody in mice peripheral blood. Right panel: tumor burden was assessed at the end of the experiment on total bone marrow and spleen using anti-hCD33 antibody. Vertical bars indicate standard deviations. ***p < 0.001.