Abstract
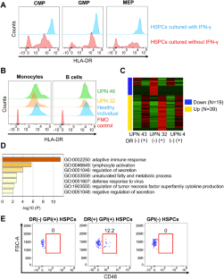
To determine whether antigen presentation by HLA-DR on hematopoietic stem progenitor cells (HSPCs) is involved in the development of acquired aplastic anemia (AA), we studied the HLA-DR expression on CD45dimCD34+CD38+ cells in the peripheral blood of 61 AA patients including 23 patients possessing HLA-class I allele-lacking (HLA-class I[−]) leukocytes. HLA-DR-lacking (DR[−]) cells accounted for 13.0–57.1% of the total HSPCs in seven (11.5%) patients with HLA-DR15 who did not possess HLA-class I(–) leukocytes. The incubation of sorted DR(–) HSPCs in the presence of IFN-γ for 72 h resulted in the full restoration of the DR expression. A comparison of the transcriptome profile between DR(–) and DR(+) HSPCs revealed the lower expression of immune response-related genes including co-stimulatory molecules (e.g., CD48, CD74, and CD86) in DR(–) cells, which was not evident in HLA-class I(–) HSPCs. DR(–) cells were exclusively detected in GPI(+) HSPCs in four patients whose HSPCs could be analyzed separately for GPI(+) and GPI(–) HSPCs. These findings suggest that CD4+ T cells specific to antigens presented by HLA-DR15 on HSPCs may contribute to the development of AA as well as the immune escape of GPI(–) HSPCs in a distinct way from CD8+ T cells recognizing HLA-class I-restricted antigens.
This is a preview of subscription content, access via your institution
Access options
Subscribe to this journal
Receive 12 print issues and online access
$259.00 per year
only $21.58 per issue
Buy this article
- Purchase on SpringerLink
- Instant access to the full article PDF.
USD 39.95
Prices may be subject to local taxes which are calculated during checkout




Similar content being viewed by others
Change history
25 August 2023
A Correction to this paper has been published: https://doi.org/10.1038/s41375-023-02011-x
References
Brodsky RA, Jones RJ. Aplastic anaemia. Lancet. 2005;365:1647–56. 7–13
Young NS, Calado RT, Scheinberg P. Current concepts in the pathophysiology and treatment of aplastic anemia. Blood. 2006;108:2509–19.
Young NS. Aplastic Anemia. N. Engl J Med. 2018;379:1643–56.
Katagiri T, Sato-Otsubo A, Kashiwase K, Morishima S, Sato Y, Mori Y, et al. Frequent loss of HLA alleles associated with copy number-neutral 6pLOH in acquired aplastic anemia. Blood. 2011;118:6601–9.
Afable MG 2nd, Wlodarski M, Makishima H, Shaik M, Sekeres MA, Tiu RV, et al. SNP array-based karyotyping: differences and similarities between aplastic anemia and hypocellular myelodysplastic syndromes. Blood. 2011;117:6876–84.
Maruyama H, Katagiri T, Kashiwase K, Shiina T, Sato-Otsubo A, Zaimoku Y, et al. Clinical significance and origin of leukocytes that lack HLA-A allele expression in patients with acquired aplastic anemia. Exp Hematol. 2016;44:931–9. Octe933
Zaimoku Y, Takamatsu H, Hosomichi K, Ozawa T, Nakagawa N, Imi T, et al. Identification of an HLA class I allele closely involved in the autoantigen presentation in acquired aplastic anemia. Blood. 2017;129:2908–16.
Babushok DV, Duke JL, Xie HM, Stanley N, Atienza J, Perdigones N, et al. Somatic HLA mutations expose the role of class i-mediated autoimmunity in aplastic anemia and its clonal complications. Blood Adv. 2017;1:1900–10.
Mizumaki H, Hosomichi K, Hosokawa K, Yoroidaka T, Imi T, Zaimoku Y, et al. A frequent nonsense mutation in exon 1 across certain HLA-A and -B alleles in leukocytes of patients with acquired aplastic anemia. Haematologica. 2021;106:1581–90.
Hosokawa K, Mizumaki H, Yoroidaka T, Maruyama H, Imi T, Tsuji N, et al. HLA class I allele-lacking leukocytes predict rare clonal evolution to MDS/AML in patients with acquired aplastic anemia. Blood. 2021;137:3576–80.
Zeng W, Nakao S, Takamatsu H, Yachie A, Takami A, Kondo Y, et al. Characterization of T-cell repertoire of the bone marrow in immune-mediated aplastic anemia: evidence for the involvement of antigen-driven T-cell response in cyclosporine-dependent aplastic anemia. Blood. 1999;93:3008–16.
Nakao S, Takamatsu H, Chuhjo T, Ueda M, Shiobara S, Matsuda T, et al. Identification of a specific HLA class II haplotype strongly associated with susceptibility to cyclosporine-dependent aplastic anemia. Blood. 1994;84:4257–61.
Maciejewski JP, Follmann D, Nakamura R, Saunthararajah Y, Rivera CE, Simonis T, et al. Increased frequency of HLA-DR2 in patients with paroxysmal nocturnal hemoglobinuria and the PNH/aplastic anemia syndrome. Blood. 2001;98:3513–9.
Sugimori C, Yamazaki H, Feng X, Mochizuki K, Kondo Y, Takami A, et al. Roles of DRB1 *1501 and DRB1 *1502 in the pathogenesis of aplastic anemia. Exp Hematol. 2007;35:13–20.
Saunthararajah Y, Nakamura R, Nam JM, Robyn J, Loberiza F, Maciejewski JP, et al. HLA-DR15 (DR2) is overrepresented in myelodysplastic syndrome and aplastic anemia and predicts a response to immunosuppression in myelodysplastic syndrome. Blood. 2002;100:1570–4.
Pagliuca S, Gurnari C, Awada H, Kishtagari A, Kongkiatkamon S, Terkawi L, et al. The similarity of class II HLA genotypes defines patterns of autoreactivity in idiopathic bone marrow failure disorders. Blood. 2021;138:2781–98.
Christopher MJ, Petti AA, Rettig MP, Miller CA, Chendamarai E, Duncavage EJ, et al. Immune escape of relapsed aml cells after allogeneic transplantation. N. Engl J Med. 2018;379:2330–41.
Toffalori C, Zito L, Gambacorta V, Riba M, Oliveira G, Bucci G, et al. Immune signature drives leukemia escape and relapse after hematopoietic cell transplantation. Nat Med. 2019;25:603–11.
Rimsza LM, Roberts RA, Miller TP, Unger JM, LeBlanc M, Braziel RM, et al. Loss of MHC class II gene and protein expression in diffuse large B-cell lymphoma is related to decreased tumor immunosurveillance and poor patient survival regardless of other prognostic factors: a follow-up study from the Leukemia and Lymphoma Molecular Profiling Project. Blood. 2004;103:4251–8.
Takeuchi M, Miyoshi H, Asano N, Yoshida N, Yamada K, Yanagida E, et al. Human leukocyte antigen class II expression is a good prognostic factor in adult T-cell leukemia/lymphoma. Haematologica. 2019;104:1626–32.
Altomonte M, Fonsatti E, Visintin A, Maio M. Targeted therapy of solid malignancies via HLA class II antigens: a new biotherapeutic approach? Oncogene. 2003;22:6564–9.
Campoli M, Ferrone S. HLA antigen changes in malignant cells: epigenetic mechanisms and biologic significance. Oncogene. 2008;27:5869–85.
Seliger B, Kloor M, Ferrone S. HLA class II antigen-processing pathway in tumors: Molecular defects and clinical relevance. Oncoimmunology. 2017;6:e1171447.
Olnes MJ, Scheinberg P, Calvo KR, Desmond R, Tang Y, Dumitriu B, et al. Eltrombopag and improved hematopoiesis in refractory aplastic anemia. N. Engl J Med. 2012;367:11–19.
Rosenfeld S, Follmann D, Nunez O, Young NS. Antithymocyte globulin and cyclosporine for severe aplastic anemia: association between hematologic response and long-term outcome. Jama. 2003;289:1130–5.
Hosokawa K, Sugimori C, Ishiyama K, Takamatsu H, Noji H, Shichishima T, et al. Establishment of a flow cytometry assay for detecting paroxysmal nocturnal hemoglobinuria-type cells specific to patients with bone marrow failure. Ann Hematol. 2018;97:2289–97.
Hosokawa K, Ishiyama K, Ikemoto T, Sugimori C, Noji H, Shichishima T, et al. The clinical significance of PNH-phenotype cells accounting for <0.01% of total granulocytes detected by the Clinical and Laboratory Standards Institute methods in patients with bone marrow failure. Ann Hematol. 2021;100:1975–82.
Fali T, Fabre-Mersseman V, Yamamoto T, Bayard C, Papagno L, Fastenackels S, et al. Elderly human hematopoietic progenitor cells express cellular senescence markers and are more susceptible to pyroptosis. JCI Insight. 2018;3:e95319.
Pellin D, Loperfido M, Baricordi C, Wolock SL, Montepeloso A, Weinberg OK, et al. A comprehensive single cell transcriptional landscape of human hematopoietic progenitors. Nat Commun. 2019;10:2395.
Grey W, Chauhan R, Piganeau M, Huerga Encabo H, Garcia-Albornoz M, McDonald NQ, et al. Activation of the receptor tyrosine kinase RET improves long-term hematopoietic stem cell outgrowth and potency. Blood. 2020;136:2535–47.
Du W, Li XE, Sipple J, Pang Q. Overexpression of IL-3Rα on CD34+CD38- stem cells defines leukemia-initiating cells in Fanconi anemia AML. Blood. 2011;117:4243–52.
Picelli S, Björklund ÅK, Faridani OR, Sagasser S, Winberg G, Sandberg R. Smart-seq2 for sensitive full-length transcriptome profiling in single cells. Nat Methods. 2013;10:1096–8.
Cabezas-Wallscheid N, Klimmeck D, Hansson J, Lipka DB, Reyes A, Wang Q, et al. Identification of regulatory networks in HSCs and their immediate progeny via integrated proteome, transcriptome, and DNA methylome analysis. Cell Stem Cell. 2014;15:507–22.
Ge SX, Son EW, Yao R. iDEP: an integrated web application for differential expression and pathway analysis of RNA-Seq data. BMC Bioinforma. 2018;19:534.
Zhou Y, Zhou B, Pache L, Chang M, Khodabakhshi AH, Tanaseichuk O, et al. Metascape provides a biologist-oriented resource for the analysis of systems-level datasets. Nat Commun. 2019;10:1523.
Kanda Y. Investigation of the freely available easy-to-use software ‘EZR’ for medical statistics. Bone Marrow Transpl. 2013;48:452–8.
Falkenburg JH, Fibbe WE, Goselink HM, Van Rood JJ, Jansen J. Human hematopoietic progenitor cells in long-term cultures express HLA-DR antigens and lack HLA-DQ antigens. J Exp Med. 1985;162:1359–69.
Kawashima M, Ohashi J, Nishida N, Tokunaga K. Evolutionary analysis of classical HLA class I and II genes suggests that recent positive selection acted on DPB1*04:01 in Japanese population. PLoS One. 2012;7:e46806.
Latchman Y, McKay PF, Reiser H. Identification of the 2B4 molecule as a counter-receptor for CD48. J Immunol. 1998;161:5809–12.
González-Cabrero J, Wise CJ, Latchman Y, Freeman GJ, Sharpe AH, Reiser H. CD48-deficient mice have a pronounced defect in CD4(+) T cell activation. Proc Natl Acad Sci USA. 1999;96:1019–23.
Linsley PS, Brady W, Grosmaire L, Aruffo A, Damle NK, Ledbetter JA. Binding of the B cell activation antigen B7 to CD28 costimulates T cell proliferation and interleukin 2 mRNA accumulation. J Exp Med. 1991;173:721–30.
Freeman GJ, Gribben JG, Boussiotis VA, Ng JW, Restivo VA Jr, Lombard LA, et al. Cloning of B7-2: a CTLA-4 counter-receptor that costimulates human T cell proliferation. Science. 1993;262:909–11.
Gambacorta V, Gnani D, Zito L, Beretta S, Zanotti L, Giacomo O, et al. Integrated Epigenetic Profiling Identifies EZH2 As a Therapeutic Target to Re-Establish Immune Recognition of Leukemia Relapses with Loss of HLA Class II Expression. Blood. 2019;134:514–514. Supplement_1
Gargiulo L, Zaimoku Y, Scappini B, Maruyama H, Ohumi R, Luzzatto L, et al. Glycosylphosphatidylinositol-specific T cells, IFN-γ-producing T cells, and pathogenesis of idiopathic aplastic anemia. Blood. 2017;129:388–92. Jan 19
Luzzatto L, Risitano AM. Advances in understanding the pathogenesis of acquired aplastic anaemia. Br J Haematol. 2018;182:758–76.
Tanabe M, Hosokawa K, Nguyen MAT, Nakagawa N, Maruyama K, Tsuji N, et al. The GPI-anchored protein CD109 protects hematopoietic progenitor cells from undergoing erythroid differentiation induced by TGF-β. Leukemia. 2022;36:847–55.
Murakami Y, Kosaka H, Maeda Y, Nishimura J, Inoue N, Ohishi K, et al. Inefficient response of T lymphocytes to glycosylphosphatidylinositol anchor-negative cells: implications for paroxysmal nocturnal hemoglobinuria. Blood. 2002;100:4116–22.
Acknowledgements
This work was supported by MEXT KAKENHI (Grant-in-Aid for Scientific Research (B), Grant Number: 16H05335 and 19H03686) to SN, MEXT KAKENHI (Grant-in-Aid for Young Scientists (B), Grant Number: 19K17823) to KH, MEXT KAKENHI (Grant-in-Aid for Scientific Research (C), Grant Number: 21K08367) to KH. The authors thank the patients and donors and their physicians for contributing to this study and the Advanced Preventive Medical Sciences Research Center, Kanazawa University for the use of facilities. The authors thank Rie Ohmi (Kanazawa University) for her excellent technical assistance. We thank all patients and their physicians of participating institutions who contributed to this study. NT is a PhD candidate at Kanazawa University and this work is submitted in partial fulfillment of the requirements for the PhD.
Author information
Authors and Affiliations
Contributions
NT, KH, and SN designed the research, analyzed the data, and wrote the manuscript. NT, KH, RU, MT, HT, KI, HY, and SN recruited patients and healthy volunteers to participate in the study. NT and KH performed flow cytometry. TK and SO performed SNP array analysis. TO, HK, RU, and HT generated anti-HLA-B61 monoclonal antibody. NT performed most of the in vitro experiments. NT and KH contributed equally to this work. All authors critically reviewed the manuscript and approved the submission of the final manuscript.
Corresponding author
Ethics declarations
Competing interests
The authors declare no competing interests.
Additional information
Publisher’s note Springer Nature remains neutral with regard to jurisdictional claims in published maps and institutional affiliations.
The original online version of this article was revised: The author Yoshitaka Zaimoku was added.
Supplementary information
Rights and permissions
Springer Nature or its licensor (e.g. a society or other partner) holds exclusive rights to this article under a publishing agreement with the author(s) or other rightsholder(s); author self-archiving of the accepted manuscript version of this article is solely governed by the terms of such publishing agreement and applicable law.
About this article
Cite this article
Tsuji, N., Hosokawa, K., Urushihara, R. et al. Frequent HLA-DR loss on hematopoietic stem progenitor cells in patients with cyclosporine-dependent aplastic anemia carrying HLA-DR15. Leukemia 36, 1666–1675 (2022). https://doi.org/10.1038/s41375-022-01549-6
Received:
Revised:
Accepted:
Published:
Version of record:
Issue date:
DOI: https://doi.org/10.1038/s41375-022-01549-6
This article is cited by
-
Exosomes-loaded with traditional Chinese medicine constituents: a novel therapeutic avenue for aplastic anemia
Chinese Medicine (2026)
-
Expansion characteristics of CD34+ cells derived from umbilical cord blood HS/PCs in single-parameter culture under serum-free static suspension condition
Human Cell (2025)
-
Diagnosis of immune pathophysiology in patients with bone marrow failure
International Journal of Hematology (2024)


