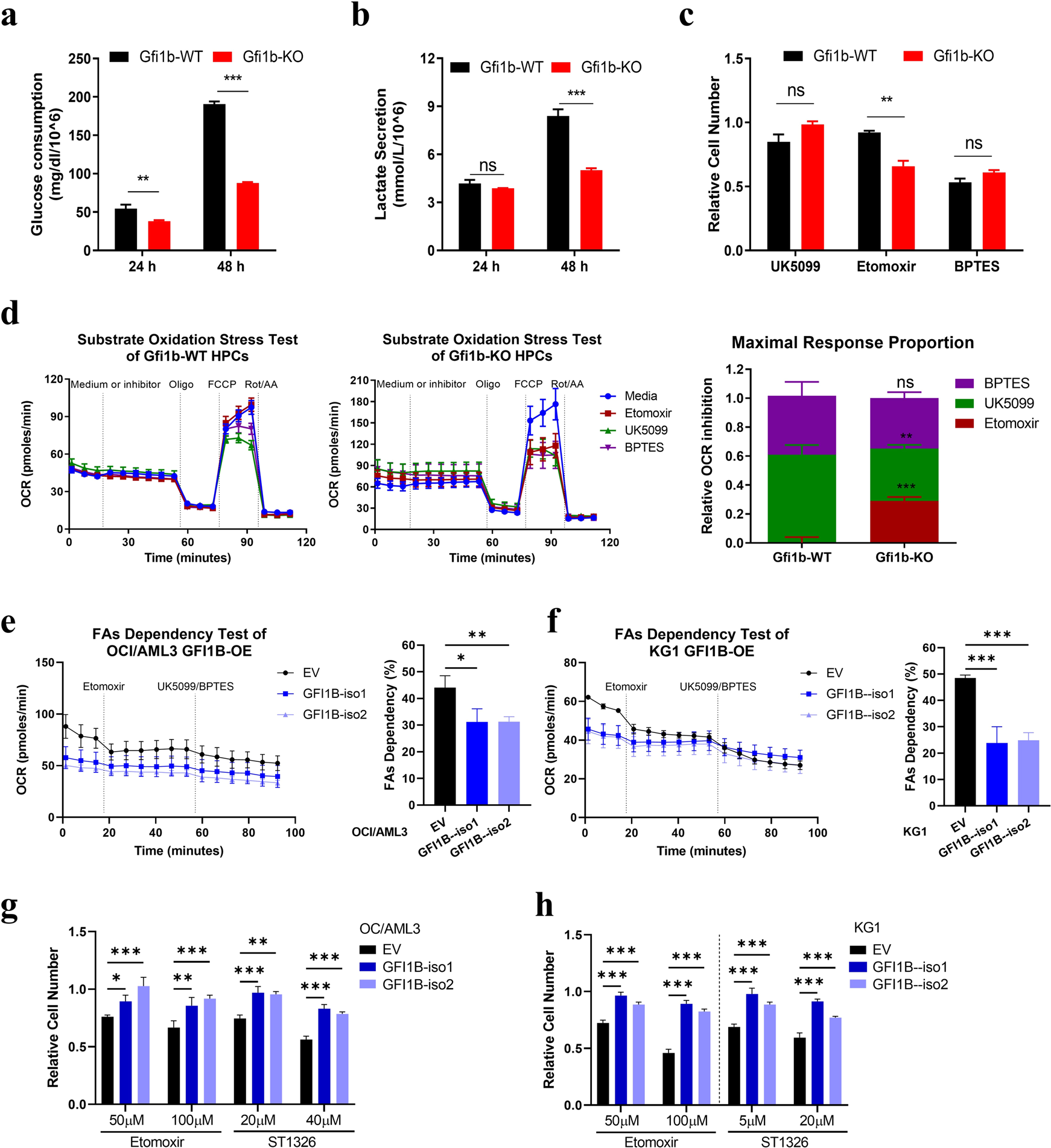
Fig. 2: Gfi1b deletion increased fatty acid oxidation (FAO) dependency.
From: GFI1B acts as a metabolic regulator in hematopoiesis and acute myeloid leukemia

a, b Glucose consumption and lactate secretion were measured every 24 h in murine HPCs ex vivo. c Murine HPCs were treated with 50 µM UK5099 to inhibit glucose oxidation, 80 µM etomoxir to inhibit FAO, or 40 µM BPTES to inhibit glutamine oxidation for 48 h. Cell numbers were determined and normalized to the solvent control. d The dependency on three primary mitochondrial substrates was determined by Seahorse Substrate Oxidation Stress test (4 µM etomoxir, 2 µM UK5099, or 3 µM BPTES). Maximal response proportions were calculated using the equation: target inhibitor response = media maximal OCR – target inhibitor maximal OCR; target response proportion = target inhibitor response / all inhibitors response. Data are representative of two independent experiments and are presented as mean ± SEM e, f Human AML cell lines OCI/AML3 (e) and KG1 (f) were transduced with lentiviruses to express two isoforms of GFI1B (GFI1B-iso1, -iso2) or empty vector (EV). Fatty acids (FAs) dependency was determined by first injecting 4 µM etomoxir to inhibit FAO, followed by the injection the two alternative pathways inhibitors (2 µM UK5099 and 3 µM BPTES). FAs dependency was calculated using the equation: FAs dependency (%) = (basal OCR – etomoxir OCR) / (basal OCR – all inhibitors OCR) × 100%. g, h OCI/AML3 (g) and KG1 (h) with GFI1B overexpression were treated with CPT1 inhibitors (etomoxir or ST1326) to inhibit FAO for 72 h, and cell numbers were determined and normalized to the solvent control.