Fig. 4: Gfi1b heterogeneously regulated oxidative phosphorylation (OXPHOS) and FAO in AML cells.
From: GFI1B acts as a metabolic regulator in hematopoiesis and acute myeloid leukemia

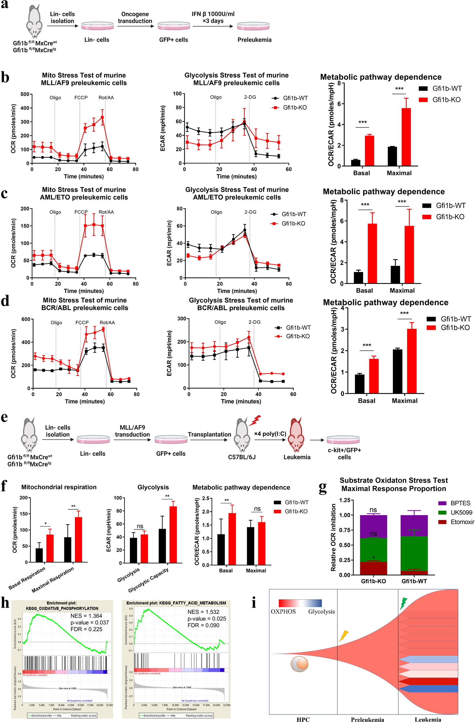
a Preleukemias were generated by transducing oncofusion genes in murine lineage negative (Lin-) cells as indicated. Metabolic phenotypes and dependences of MLL/AF9 (b), AML/ETO (c), or BCR/ABL (d) induced preleukemia were determined by Seahorse Mito Stress test and Glycolysis Stress test. e Schematic view of the murine Gfi1b-WT/KO MLL/AF9 AML model. c-kit+/GFP+ blasts cells were isolated from the bone marrow of AML mice for the analysis. f Metabolic phenotypes and dependences of murine Gfi1b-WT/KO MLL/AF9 AML cells were analyzed by Seahorse Mito Stress test and Glycolysis Stress test. A representative result from three independent experiments is shown (n = 4 mice). g Mitochondrial substrate dependency of murine Gfi1b-WT/KO MLL/AF9 AML cells was determined by Seahorse Substrate Oxidation Stress tests (4 µM etomoxir, 2 µM UK5099, or 3 µM BPTES, n = 3 mice). Data are representative of two independent experiments and are presented as mean ± SEM. h Microarray analysis was performed with murine Gfi1b-WT/KO NUP98/HOXD13 AML cells, and a gene set enrichment analysis (GSEA) of leukemic cells was performed. i Schematic view of hypothesis about metabolic evolution of Gfi1b-KO cells during AML development.