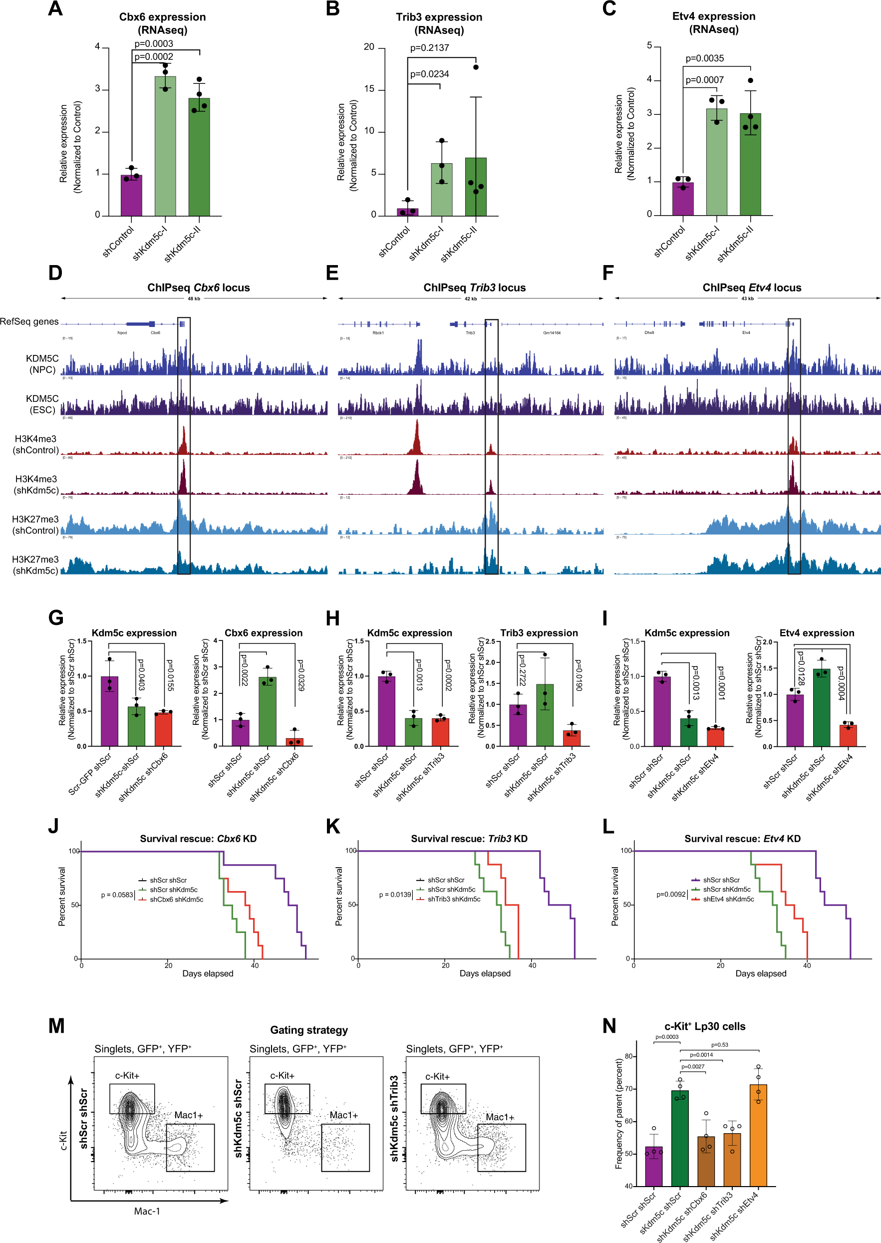
Fig. 5: Direct and indirect downstream mediators facilitate the Kdm5c-KD phenotype.

A–C mRNA levels of Cbx6 (A), Trib3 (B) and Etv4 (C) (determined by RNAseq) in response to Kdm5c-KD D–F Occupancy of KDM5C (ESC/NPC) and changes in the indicated histone marks at the promoters of Cbx6 (D), Trib3 (E) and Etv4 (F) (boxes) in response to Kdm5c-KD Lp30 cells. G–I mRNA levels of Kdm5c and Cbx6 (G), Trib3 (H) and Etv4 (I) (determined by qPCR) in response to transduction with the indicated shRNAs J–L Kaplan–Meier survival analysis of mice transplanted with Lp30 cells transduced with either control or Kdm5c-shRNA in combination with either shScr, shCbx6 (J), shTrib3 (K) or shEtv4 (L) (n = 8 per group). M Gating strategy for Lp30 AML (singlets, DAPI negative, GFP positive, YFP positive, assessed in BM, 3 weeks post-BMT). N Frequency of Lp30 cells with an immature (c-Kit+) immunophenotype in vivo after double transduction with the indicated shRNA constructs.