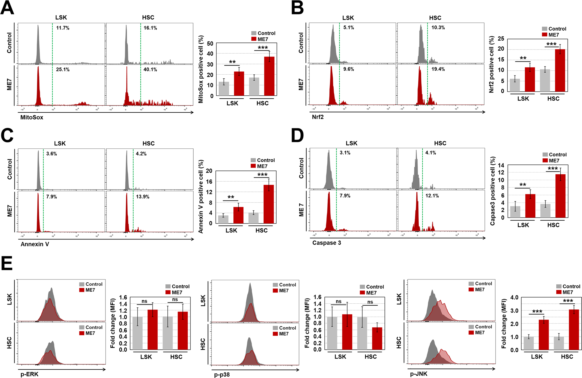
Fig. 3: ME7 infection causes apoptotic cell death in PrPC-positive HSPCs.

A Levels of mitochondrial superoxide anions in BM LSK cells and HSCs from middle-aged control and ME7-infected mice were assessed via flow cytometry with MitoSox Red (n = 7). B Levels of Nrf2 protein were measured in BM LSK cells and HSCs from both mouse groups after cells had been fixed and permeabilized (n = 7). Levels of apoptotic cell death in BM LSK cells and HSCs from both mouse groups were analyzed by determination of annexin V (C, n = 7) and caspase 3 (D, n = 7). E Phosphorylation levels of MAPK proteins (e.g., extracellular signal-regulated kinase [ERK], p38, and JNK) were measured in BM LSK cells and HSCs from both mouse groups after cells had been fixed and permeabilized (n = 7). All data are presented as means ± SDs. **p < 0.01, and ***p < 0.001 vs. control, as determined by Student’s t test.