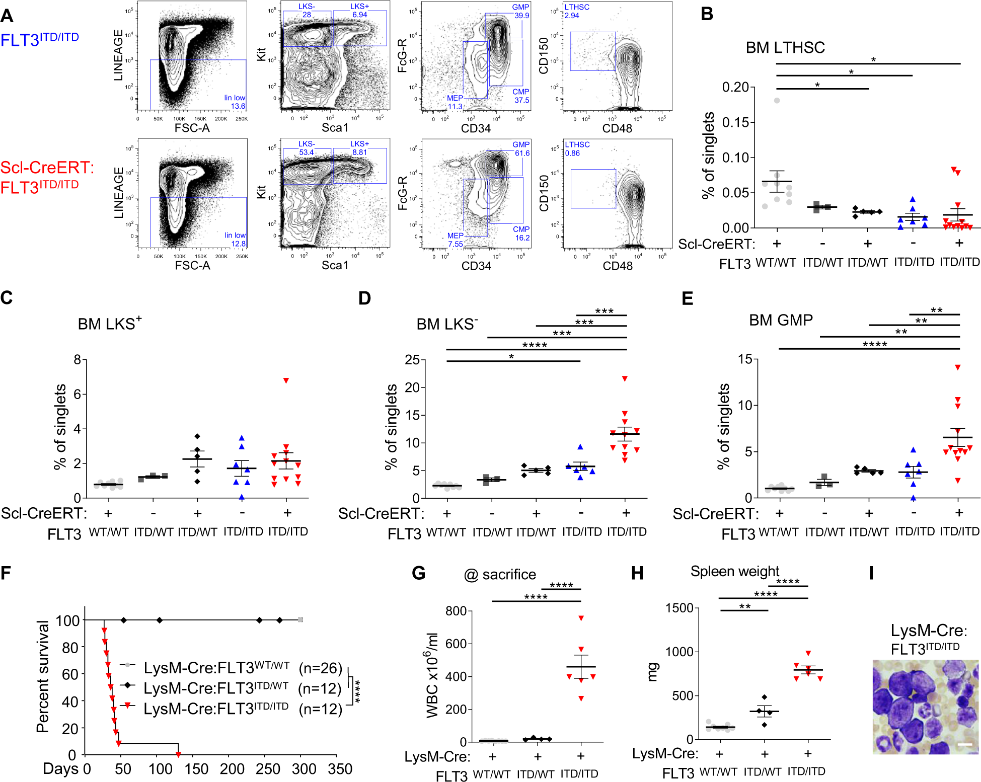
Fig. 3: Cre + FLT3ITD/ITD leads to expansion of HSPC populations within the bone marrow.

Genotypes represented in A-E are Scl-CreERT:FLT3WT/WT, FLT3ITD/WT Scl-CreERT:FLT3ITD/WT, FLT3ITD/ITD and Scl-CreERT:FLT3ITD/ITD. A FACS plots showing expansion of mixed myeloid progenitors (LK + Sca-1-) in Scl-CreERT:FLT3ITD/ITD. B Long-term (LT) HSCs (LKS + CD150 + CD48-), C BM LKS + cells, D BM LKS- cells and E Granulocyte macrophage progenitors (GMP). F-I Genotypes represented are LysM-Cre:FLT3WT/WT, LysM-Cre:FLT3ITD/WT, and LysM-Cre:FLT3ITD/ITD. F Kaplan-Meyer survival curves of LysM-Cre:FLT3WT/WT (n = 26), LysM-Cre:FLT3ITD/WT (n = 12), and LysM-Cre: FLT3ITD/ITD (n = 12) G WBC and H spleen weight at termination of experiment. I Peripheral blood blast morphology in LysM-Cre:FLT3ITD/ITD. Statistics: B-E, G, H One-way ANOVA with FDR p-value correction, F pairwise Mantel-Cox test.