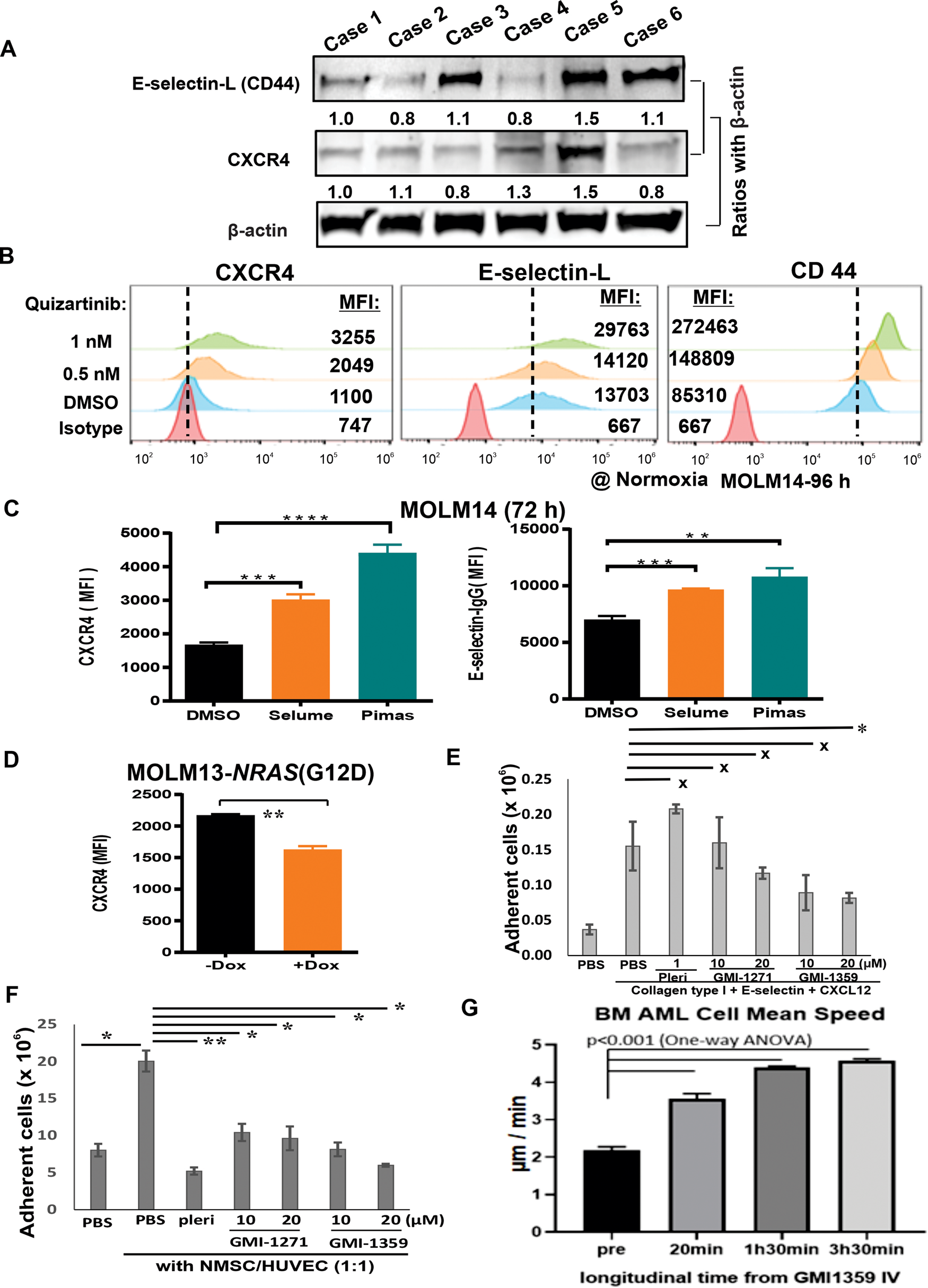
Fig. 1: CXCR4 and E-selectin-L levels are associated with FLT3i resistance, which is upregulated by FLT3-targeted treatment through suppression of MAPK in FLT3-mutant AML cells.

Blockade of CXCR4/E-selectin impairs leukemia cell adhesion/migration to BM components and increases leukemia cell mobility in BM. A Leukemia blasts collated from relapsed/refractory and newly diagnosed/complete remission AML patients were lysed with cell lysis buffer. CXCR4 and CD44 basal levels were determined with western blot. Semiquantitative immunoblotting data were generated using Odyssey software v2.0. β-actin was used as a loading control. B MOLM14 cells were exposed to FLT3i quizartinib for 96 h, and cell surface levels of CXCR4, E-selectin-L, and CD44 were determined by staining with anti-CXCR4-PE, E-selectin-IgG-PE, and anti-CD44-PE antibodies and median fluorescence intensity (MFI) was measured using flow cytometry. C MOLM14 cells were exposed to the MEK inhibitors selumetinib (400 nM) or pimasertib (80 nM) for 72 h, and MFI of cell surface CXCR4 and E-selectin-L were measured using flow cytometry. D CXCR4 level were determined by measuring MFI using flow cytometry after inducing NRAS (MAPK) overexpression in doxycycline (Dox)-inducible MOLM13-NRAS(G12D) cells by comparing with non-Dox induced cells. E Collagen type I, E-selectin, and CXCL12 were precoated onto 24-well plates overnight, washed with PBS, and blocked with 1% BSA. MOLM14 and the precoated wells were pretreated with the indicated drugs for 2 h. MOLM14-GFP cells (1 × 106 cells/well) were seeded in triplicate into the wells for an additional 30-min culture. The wells were gently washed with PBS for 5 min on a shaker to remove unattached cells. The attached GFP+ cells were trypsinized and calculated using flow cytometry with counting beads. F Normal MSC (NMSC)/human umbilical vein endothelial cells (HUVEC) (1:1 ratio) were plated onto 24-well plates to reach 80% confluence. The NMSC/HUVEC and FLT3-ITD mutant MV4:11-GFP leukemia cells were pretreated with the indicated concentrations of plerixafor, GMI-1271, and GMI-1359 for 1 h. MV4:11 cells (0.5 × 106 cells) were seeded into transwells (φ 0.1 µm) and co-cultured with NMSC cells/EC for an additional 16 h. The cells in the outer chambers were collected by trypsinization. GFP+ cells were counted using flow cytometry with counting beads. G GMI-1359 increases AML cell motility in the BM. C57BL6 mice (harboring CD11c-EYFP and hCD2-DsRed reporter genes, not shown) were implanted with AML1-mTurquoise cells. Mice with established AML (~5% blasts in circulation) were anesthetized and the calvarial BM was 3D imaged using time-lapse intravital 2-photon microscopy for 30 min before and for up to 3.5 h after GMI-1359 intravenous infusion. Cell motility in the BM was tracked and quantified using Imaris software at the indicated time points. All experiments were repeated at least three times, and data are presented as mean ± SD. The asterisks indicate the level of statistical significance. *p < 0.05; **p < 0.01; ***p < 0.001; ****p < 0.0001; and x = not statistically significant, as determined using two-tailed unpaired t-test or one-way ANOVA with Dunnett’s post hoc test. Selume selumetinib, Pimas pimasertib, Pleri plerixafor.