Fig. 2: LNP/miR-193b treatment in vivo spares HSCs and delays leukemia propagation.
From: Preclinical testing of miRNA-193b-3p mimic in acute myeloid leukemias

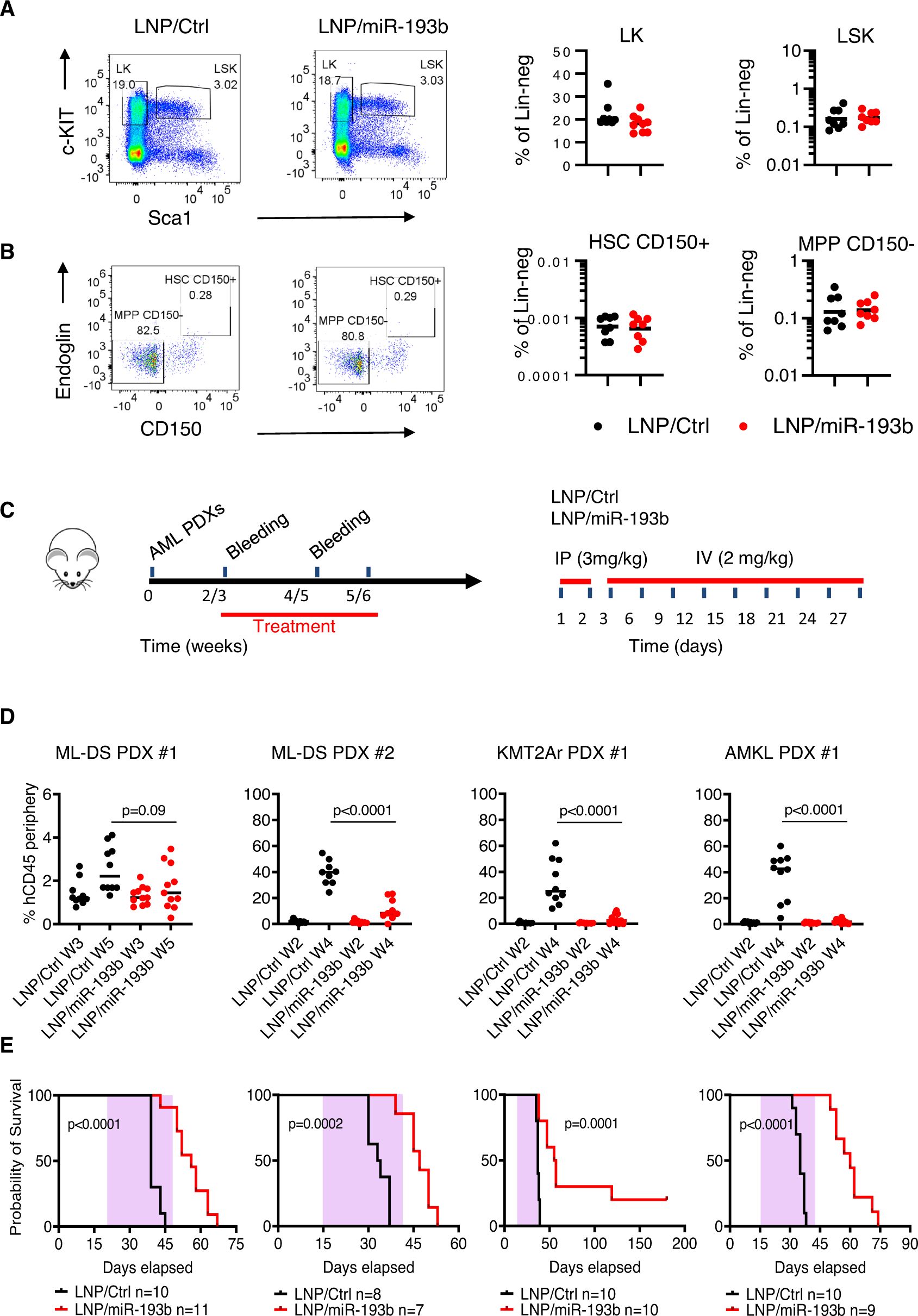
Representative flow cytometry plots (left) and percentages (right) of murine LK and LSK cells following two weeks of LNPs treatment. B Representative flow cytometry plots (left) and percentages (right) of murine HSCs (CD150+) and MPPs (CD150−) after LNPs treatment. In A and B, lines represent the mean, n = 8 mice per arm. C Left, schematic illustration of LNP treatment for AML PDXs in vivo. Humanized immunodeficient mice were injected with leukemic cells on day 0 and treated with LNPs as shown in the treatment scheme on the right. D Percentage of human CD45+ cells in the periphery of transplanted mice. Blood sampling was performed one day before the start of the treatment and after two weeks. Lines represent the mean and statistical significance was calculated based on one-way ANOVA. E Kaplan-Meier survival curves of LNPs-treated PDXs. Statistical significance was calculated using the log-rank test.