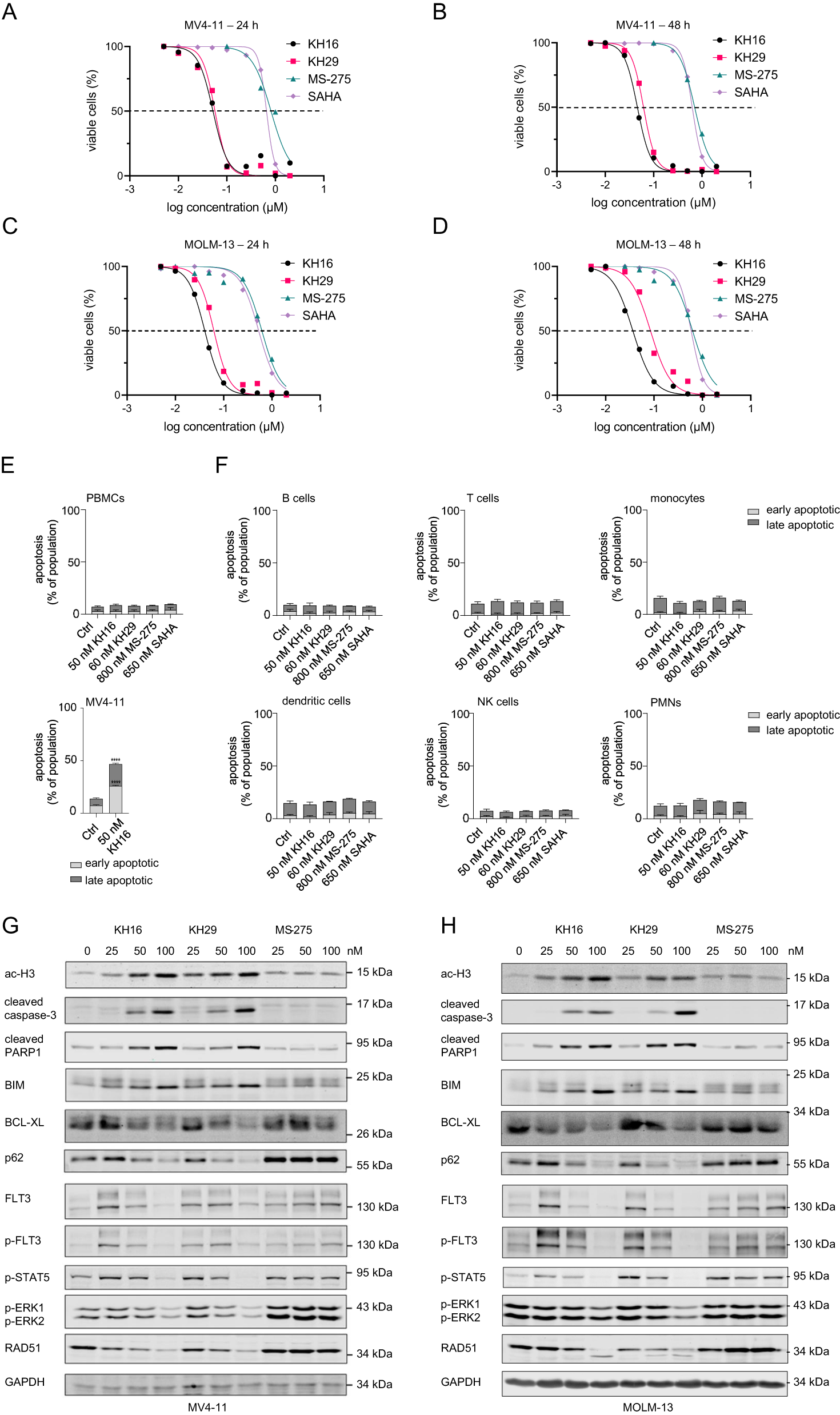
Fig. 1: Cellular and biochemical effects of KH16 and KH29.

MV4-11 and MOLM-13 cells were treated with different concentrations of KH16, KH29, MS-275, or SAHA for 24-48 h and subjected to flow cytometry analyses for annexin-V (indicator of early apoptosis; #130-093-060 from Miltenyi Biotec) and propidium iodide (PI; from Sigma-Aldrich; late apoptosis indicator). A MV4-11 cells were treated with increasing concentrations of KH16, KH29, MS-275, or SAHA from 5 nM to 2 µM for 24 h (n = 3). The x-axis was logarithmically transformed to yield a dose-response curve and to calculate the IC50 using GraphPad Prism 8.4.3. B Same experiments as in A, but for 48 h. Decreased cell viability equals to annexin-V/PI-positivity (n = 3). C MOLM-13 cells were treated with increasing concentrations of KH16, KH29, MS-275, or SAHA (5 nM to 2 µM) and incubated for 24 h (n = 3) or D Same experiments as in C, but for 48 h (n = 3). E Upper panel: PBMCs were isolated from buffy coats of four healthy donors (tested negative for common infections) using Biocoll (Bio&Sell). These were treated with HDACi as indicated for 24 h (Ctrl, untreated) and subjected to flow cytometry assessing apoptosis. To receive and delineate the PBMC populations, debris and doublets were excluded. Lower panel: MV4-11 cells that were treated in parallel to the PBMCs with 50 nM KH16 are a positive control for apoptosis induction (n = 4; mean+SD; two-way ANOVA; ****p ≥ 0.0001). F Untreated and HDACi-treated PBMCs were stained for lineage markers and subjected to flow cytometry (Ctrl, untreated). The cells were defined as: CD3-CD19+ as B cells; CD3+ as T cells, CD3-CD19-CD14+ as monocytes; CD3-CD19-CD1c+ as dendritic cells; CD3-CD19-CD56+ as NK cells; and CD3-CD14-CD19-CD56-CD11b+ as PMNs. The cell populations were analyzed for viability using annexin-V AF647 (#A23204; early apoptosis marker) and FVD eFl780 (#65-0865-18; late apoptosis marker; both from ThermoFisher). The following antibodies were used: CD11b BV510 (#101263), CD1c BV605 (#331538), CD3 BV711 (#344838) from BioLegend; CD14 PE-eFl610 (#61-0149-42), CD56 Pe-Cy7 (#25-0567-42), CD19 AF488 (#53-0199-42) from ThermoFisher. G MV4-11 cells were treated with 25, 50, and 100 nM KH16, KH29, or MS-275, respectively, for 24 h. Immunoblot was carried out for the indicated proteins, ac-H3, acetylated histone H3, GAPDH as representative loading control; n = 2. H MOLM-13 cells were treated with 25, 50, and 100 nM KH16, KH29, or MS-275, respectively for 24 h; n = 2. The n-numbers indicate biological replicates of which some were additionally carried out as technical replicates. Immunoblot was carried out for the indicated proteins, GAPDH as representative loading control; n = 2. Flow cytometry and immunoblot were done as mentioned [4, 12], with the following antibodies: BCL-XL (#ab32370), BIM (#ab32158), GAPDH (#ab128915), RAD51 (#ab6380) from Abcam; cleaved PARP (#552596) from BD Biosciences; FLT3 (#sc-480), SQSTM1/p62 (#sc-25575) from Santa Cruz Biotechnology; cleaved caspase-3 (#cs9661), p-Tyr591-FLT3 (#3461), p-Tyr202/Tyr204-ERK1/ERK2 (#cs9101) from Cell Signaling; p-Tyr694-STAT5 (#MA5-14973) from Thermo Fisher; ac-H3 (#06-599) from Millipore. The protein ladder is the prestained ScientificTM PageRulerTM (#26617) from Thermo Fisher.