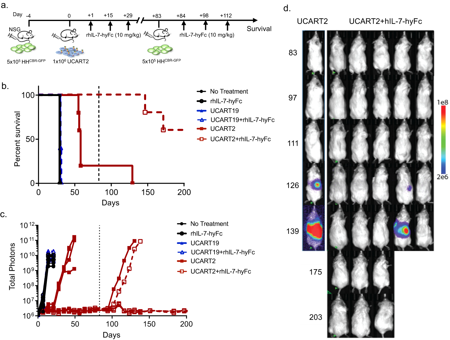
Fig. 5: rhIL-7-hyFc prolongs UCART2 persistence in vivo and overcomes tumor re-challenge.
From: An “off-the-shelf” CD2 universal CAR-T therapy for T-cell malignancies

a Schema of the CTCL re-challenge mouse model. NSG mice were injected with 5 × 105 HHCBR-GFP cells on day -4, then infused with 1 × 106 UCART2 or UCART19 on day 0. 10 mg/kg of rhIL-7-hyFc was delivered subcutaneously on day +1, day +15, and day +29. Surviving mice were re-challenged with 5 × 105 HHCBR-GFP cells on day +83. 10 mg/kg of rhIL-7-hyFc was delivered subcutaneously on days +84, +98, and 112. b Kaplan–Meier survival curve. Mice receiving UCART. UCART19 Vs. UCART2, Median survival 30 days Vs. 58 days p = 0.0027. UCART19+rhIL-7-hyFc Vs. UCART2+rhIL-7-hyFc p = 0.0023 30 days Vs. 200+ days. c Tumor burden as determined by BLI imaging. d Normalized BLI images.