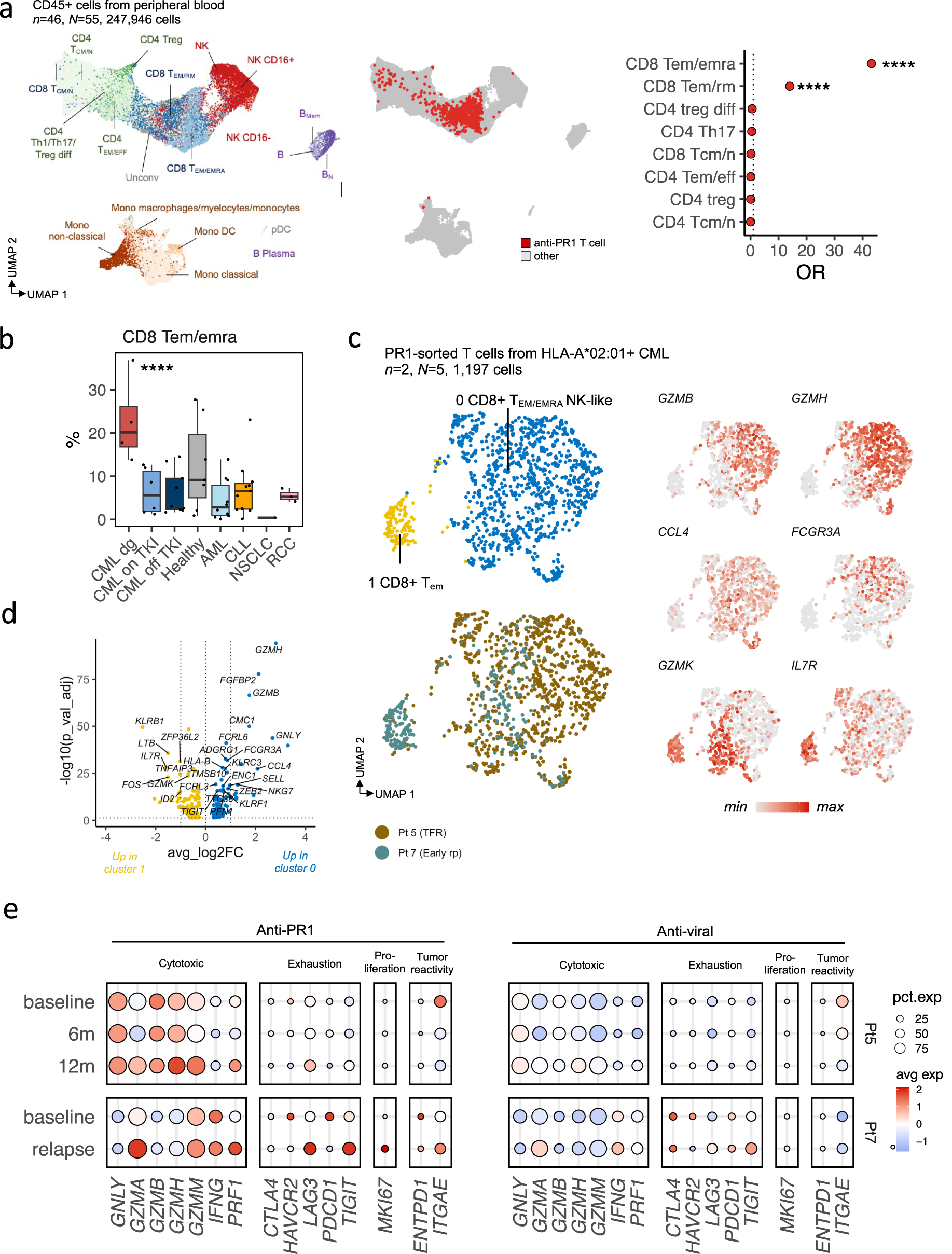
Fig. 6: Phenotype of antigen-specific T cells show upregulated cytotoxicity and lesser exhaustion in anti-PR1 T cells in TFR in comparison to early relapse.

a The same UMAP representation as in Fig. 1A of the pooled RNA profiles of 247,946 CD45+ single-cells including peripheral blood samples from patients with CML (diagnosis n = 4, on TKI n = 6, N = 6, off TKI n = 6, N = 10), patients with untreated hematological cancers (CLL n = 13, AML n = 11), patients with untreated solid cancer (RCC n = 3, NSCLC n = 1), and healthy controls (n = 7), where T cells specific to PR1 are highlighted. The odds ratios (OR) of anti-PR1 T cells present in distinct clusters were calculated with the cell types shown in Fig. 1A. b ScRNAseq NK population abundances in patients with CML (diagnosis n = 4, on TKI n = 6, N = 6, off TKI n = 6, N = 10), healthy controls (n = 7), patients with untreated hematological cancers (CLL n = 13, AML n = 11), and patients with untreated solid cancer (RCC n = 3, NSCLC n = 1). P-value was calculated with a Kruskal-Wallis test. c UMAP representation of T cells with known anti-PR1 specificity from a patient with a treatment-free remission (N = 3 samples from 3 timepoints) and a patient with early relapse (N = 2 samples from two timepoints) following TKI discontinuation. Cells are colored based on manually annotated clusters (upper left UMAP), patients they were derived from (lower left UMAP), or scaled expressions of genes used to annotate the phenotypes (UMAPs on the right). d Differentially expressed genes (Padj < 0.05, Bonferroni corrected t-test) between cluster 1 and cluster 0 from Fig. 6C. e Scaled average expressions (avg exp) and proportion of antigen-specific T cells in two patients expressing (pct.exp) canonical T cell markers. Anti-PR1 T cells were defined with tetramer staining and the anti-viral T cells were predicted with TCRGP against CMV, EBV, HSV2, and Influenza A. CML=chronic myeloid leukemia, CLL=chronic lymphocytic leukemia, AML= acute myeloid leukemia, RCC=renal cell carcinoma, NSCLC=non-small cell lung carcinoma, TKI=tyrosine kinase inhibitor. n refers to the number of patients and N to the number of samples where it differs from n. *=P < 0.05, **=P < 0.01, ***=P < 0.001, ****=P < 0.0001.