Fig. 1: Niclosamide associated with Azacitidine targets TP53-mutated cells MDS/AML in vitro.
From: Niclosamide combined to Azacitidine to target TP53-mutated MDS/AML cells

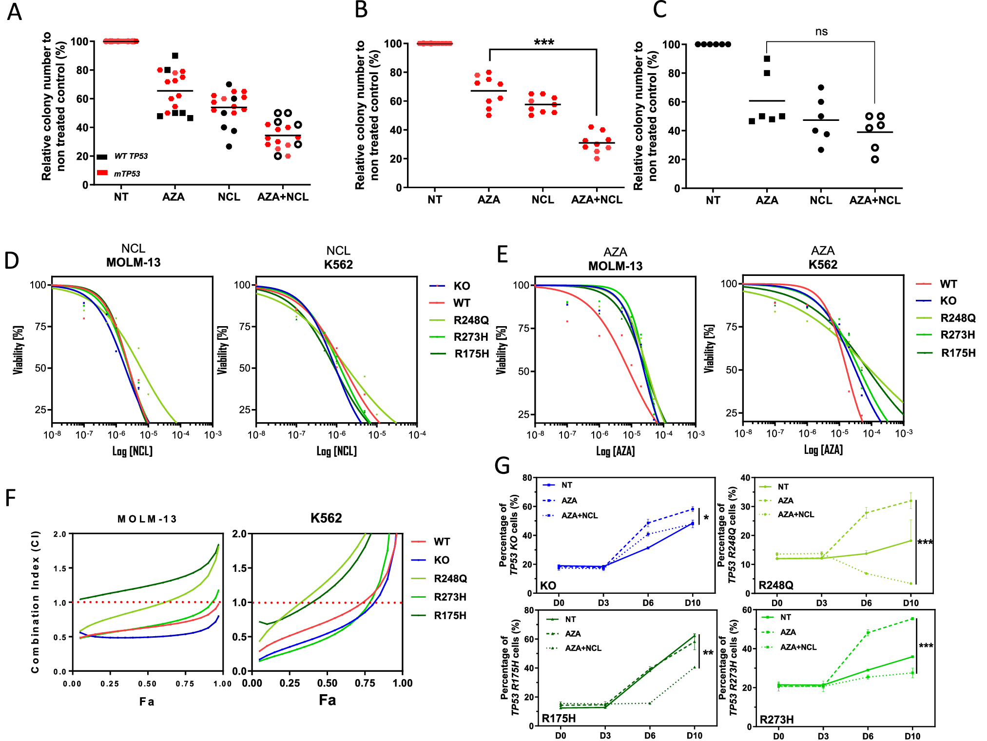
A Relative colony numbers to non-treated (NT) control of n = 15 primary MDS/AML treated with Niclosamide (NCL), Azacitidine (AZA) or the combination of both drugs (AZA + NCL) at day 14 of culture. Red dots: TP53-mutated (mTP53) samples. Black dots: TP53 wild-type (WT TP53) samples. B TP53-mutated samples only. C TP53 WT samples only. D Dose effect curves of isogenic TP53 WT or mutated (KO, R248Q, R273H and R175H) MOLM-13 and K562 to NCL. E Dose effect curves of isogenic TP53 WT or mutated (KO, R248Q, R273H and R175H) MOLM-13 and K562 to AZA. F Combination Index (CI) calculated for the association of AZA + NCL at n = 10 different concentrations according to Chou TC et al. [18]. Theoretical Basis, Experimental Design, and Computerized Simulation of Synergism and Antagonism in Drug Combination Studies, Pharmacological Rev. 2006 Sep;58(3):621-81. doi: 10.1124/pr.58.3.10. G Evolution of GFP-positive TP53-mutated or KO cells from day 0 (D0) to day 10 (D10) at each condition of treatment (NT, AZA alone at IC30 for the mutated cell line or AZA + NCL at IC30). All experiments have been performed at least twice in triplicate. *p < 0.05, **p < 0.01, ***p < 0.001.