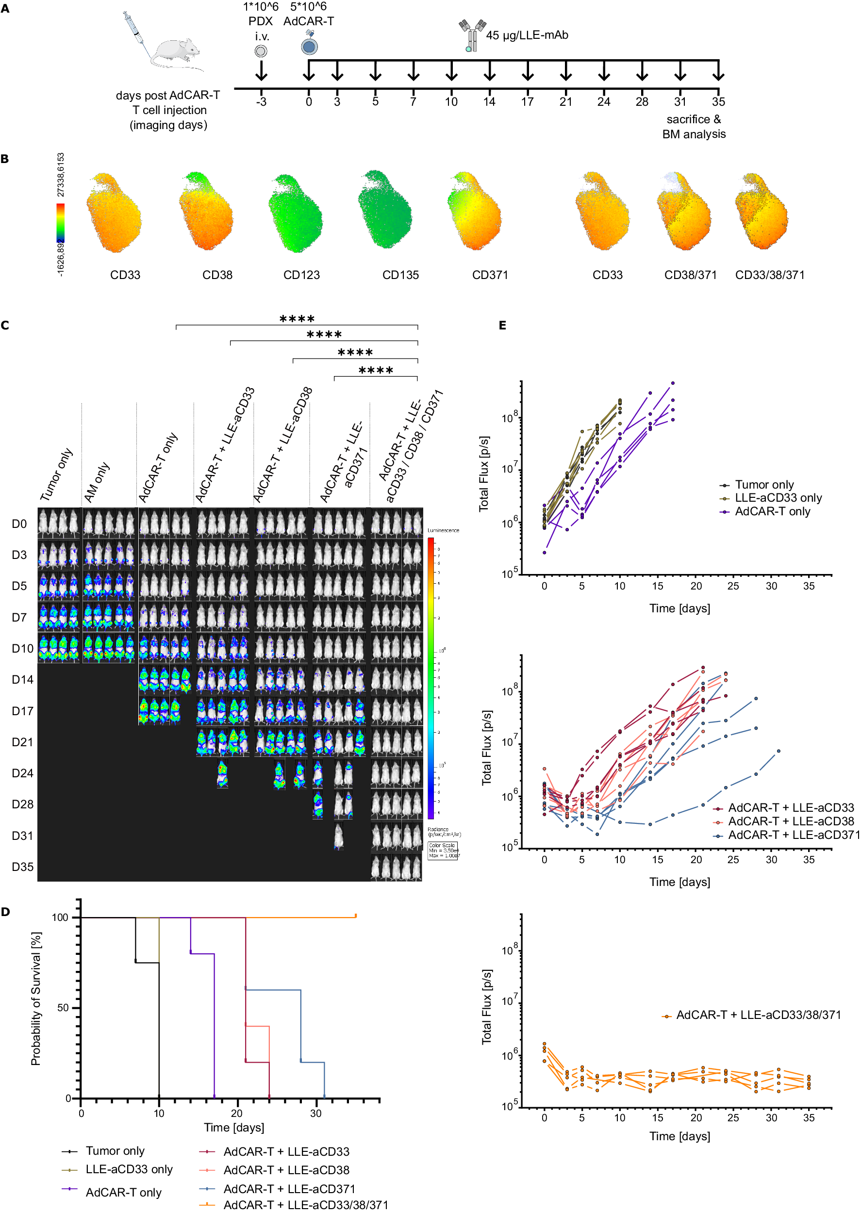
Fig. 6: In vivo validation of multiplex targeting by AdCAR-T cells in a PDX model.

A Schematic depiction of the in vivo experiment: NSG mice were engrafted with 1 × 106 PDX luc/CD19t (P21) cells on day −3 via tail vein injection (i.v.). A total of 5 × 106 AdCAR-T cells were injected i.v. on day 0. A total of 45 µg of the indicated AM (LLE-aCD33, LLE-aCD38, or LLE-aCD371) or a combination thereof was injected subcutaneously (s.c.) twice a week starting on day 0. Untreated mice (tumor only), mice injected with PBS instead of AM (AdCAR-T only), and mice injected with LLE-aCD33, LLE-aCD38 and LLE-aCD371 but not AdCAR-T (AM only) served as negative controls (n = 5 per group, n = 4 in tumor only). Tumor load was monitored by BLI. Mice were sacrificed when they reached the endpoint criteria. B UMAP based on the expression of CD45, CD3, CD34, CD33, CD38, CD123, CD135 and CD371 as well as FSC and SSC signals, as determined by flow cytometry, of PDX cells prior to injection, expression of CD33, CD38, CD123, CD135 and CD371 on AML blasts (left) and suggestions for combinatorial targeting (right). C BLI images at the indicated time points (exposure time 10 s). D Total flux [photons/second] of in vivo bioluminescence blotted over time for individual animals. E Kaplan‒Meier curves for reaching endpoint criteria. Statistical analysis was performed using two-way ANOVA and Tukey’s multiple comparison test. ns, not significant. *p ≤ 0.0332 **p ≤ 0.021. ***p ≤ 0.002. ****p ≤ 0.0001. The full table of the statistical analysis is provided in Additional file 1.