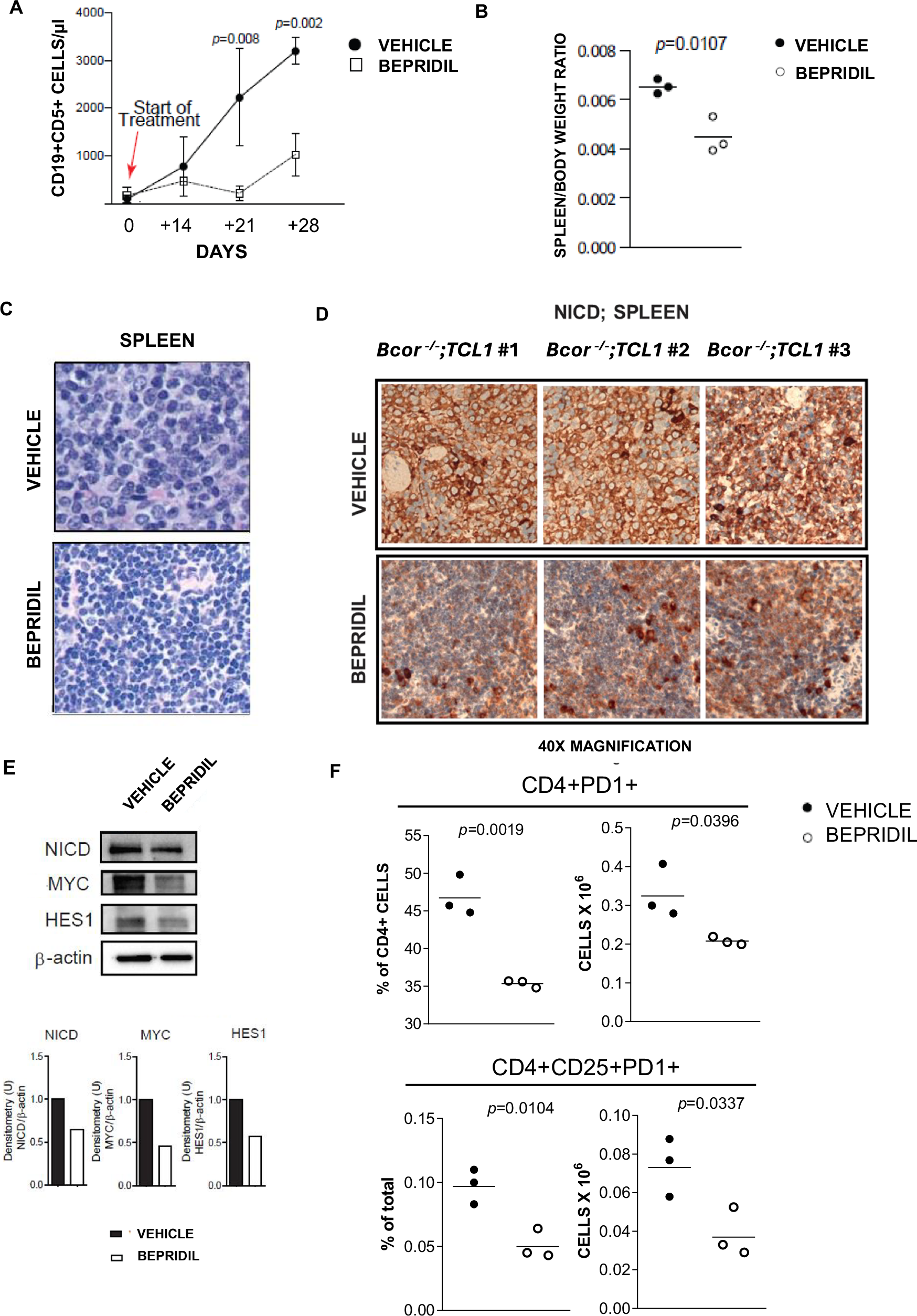
Fig. 6: Cellular and molecular effects of bepridil treatment on Bcor−/−; TCL1 mice outcome.

A Curve graph showing the time course differences between vehicle (N = 3) vs bepridil-treated (N = 3) groups of Bcor−/−; TCL1 transplanted mice in number of PB1 CD19+ CD5+ : day 0, 91.98 cells/mL ± 87.68 vs 163.3 cells/mL ± 172, respectively, p = 0.645; day 14, 772.5 cells/mL ± 625 vs 466.9 cells/mL ± 322.7, respectively, p = 0.629; day 21, 2,220 cells/mL ± 1021 vs 211.7 cells/mL ± 148.6, respectively, p = 0.008; day 28, 3195 cells/mL ± 282 vs 1023 cells/mL ± 440, respectively, p = 0.002. Mean ± SD2. P values are calculated for each time-point according to U t-test and indicated above the graph in case of statistical significance. (B) Scatter dot plot graph showing the spleen/body weight ratios of transplanted Bcor−/−; TCL1 mice after treatment with vehicle vs bepridil (0.0065 ± 0.0003 vs 0.0045 ± 0.0007; p = 0.0107; N = 3, both). Mean ± SD2. P value is indicated above the graph according to U t-test. (C) Representative images of H&E3 staining ( ~ 2x digital magnification of the 40X magnification acquisitions) of splenic sections from Bcor−/−; TCL1 transplanted mice treated with vehicle (upper panel, N = 3) or bepridil (bottom panel, N = 3). Images evidence a change in cell-morphology with a prevalence of small monomorphic CLL4 cells after bepridil treatment (bottom panel), reminding the leukemic cells of TCL1 mice (shown in Fig. 1), in place of the large sized cells characterizing the RT5 phenotype of Bcor−/−; TCL1, which are present in the spleen of vehicle mice instead (upper panel). Magnification 40X (UPlanApo 40×/0.85 NA objective, Olympus BX-51 microscope). (D) Representative IHC6 staining on splenic sections from Bcor−/−; TCL1 mice showing the variation in number of NICD7-positive cells between vehicle (upper panel; N = 3) and bepridil-treated (bottom panel; N = 3) groups. Magnification 40X (UPlanApo 40×/0.85 NA objective, Olympus BX-51 microscope). (E) Representative WB8 analysis (top position) and relative densitometry graphs (bottom position) showing the differences in NICD7, MYC and HES1 protein levels in splenic-sorted B cells from a Bcor−/−; TCL1 transplanted mouse after vehicle (N = 3) vs bepridil (N = 3) treatment. Densitometry analyses are normalized to β-Actin and performed using Image Lab software. (F) FC9 analysis of the PD-1 marker in BM10 samples of Bcor−/−;TCL1 transplanted mice treated with bepridil (N = 3) compared to the vehicle (N = 3), gated on CD4+ (46.77% ± 2.67 vs 35.37% ± 0.49, respectively, and absolute number 0.33 × 106 ± 0.06 vs 0.21 × 106 ± 0.01 cells, respectively; left) and CD4 + CD25+ (0.1% ± 0.013 vs 0.05% ± 0.012, respectively, and absolute number 0.07 × 106 ± 0.007 vs 0.04 × 106 ± 0.01 cells, respectively; right) T-cell populations. Mean ± SEM11. P values are indicated above the relative graphs according to U t-test. 1Peripheral Blood; 2Standard Deviation; 3Hematoxylin and Eosin; 4Chronic Lymphocytic Leukemia; 5Richter Transformation; 6Immunohystochemestry; 7Notch1 Intracellular Domain; 8Western Blot; 9Flow Cytometry; 10Bone Marrow; 11Standard Error of the Mean.