Fig. 8: LILRB1 CAR-T cells exhibit in vitro and in vivo efficacy against LILRB1+ monocytic AML.
From: LILRB1-directed CAR-T cells for the treatment of hematological malignancies

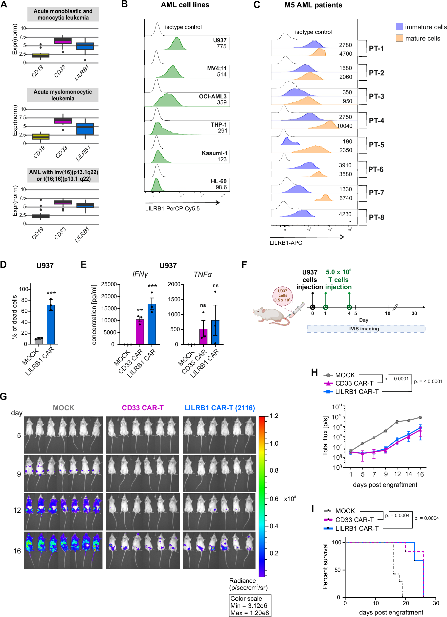
A Box plots showing LILRB1, CD19 (negative control), and CD33 (positive control) mRNA expression in various subtypes of AML from BeatAML2 dataset [28]. Normalized expression values were downloaded from https://biodev.github.io/BeatAML2/. B LILRB1 expression was evaluated by flow cytometry on various AML cell lines. The cells were stained with anti-LILRB1 Ab (clone HP-F1). MFI for each cell line is shown next to the corresponding histogram. C. LILRB1 expression was evaluated by flow cytometry using anti-LILRB1 Ab (clone HP-F1) on samples obtained from M5 AML patients. Total monocytoid cells population was selected on CD64 vs CD36 plot. Pathological cells were further divided based on characteristic immunophenotype pattern of immature monocytoid cells: CD13+dimCD14(−)HLA-DR+CD15+CD11b+dim and mature monocytoid cells/monocytes: CD13+CD14+HLA-DR+CD15(−)CD11b+. LILRB1 expression is presented for these two populations of gated malignant cells. MFI for each sample is shown next to the corresponding histogram. D Cytotoxicity of LILRB1 CAR-T cells against AML cells (U937) was assessed using a flow cytometry-based killing assay. CAR-T cells and CTV-labeled target cells were co-cultured for 24 h at 1:1 E:T ratio. The samples were then stained with PI, and the percentage of dead CTV+PI+ target cells was determined. Data shows mean ± SD from n = 3 donors, P values were calculated using a t-test (MOCK vs. CAR-T). E IFNγ and TNFα release by LILRB1 CAR-T cells was evaluated using ELISA assay. CAR-T cells and target AML cells (U937) were co-incubated for 24 h at 1:2 E:T ratio. The concentration of IFNγ and TNFα was then measured in the culture medium. Data shows mean ± SEM from n = 3 donors, P values were calculated using ordinary one-way ANOVA with Dunnett’s multiple comparisons test (MOCK vs. CAR-T). F A scheme representing design of the experiment evaluating in vivo efficacy of LILRB1 CAR-T cells. NSG mice were injected iv with 0.5 × 106 of luciferase-expressing U937 cells. On days 1 and 4 after the injection of cancer cells, the mice were treated with two doses, each of 5.0 × 106 of CAR-T cells. The tumor development was monitored using IVIS imaging system. G. Representative images of mice with developing tumor were obtained from the IVIS imaging system on days 5, 9, 12, and 16, following U937 cells injection. The radiance scale demonstrates bioluminescence intensity. H The quantification of tumor development was performed based on the measured bioluminescence from a region of interest drawn over each animal and is presented as the mean ± SD of total flux signal (n = 6–7/group) over time. P values were calculated for the results obtained up to day 16 using two-way repeated measures ANOVA with Dunnett’s multiple comparisons test (MOCK vs. CAR-T). The P values on day 16 are displayed on the graph. I Event-free survival depicted on Kaplan–Meier survival plot. Curve comparison was done by log-rank (Mantel–Cox) test.