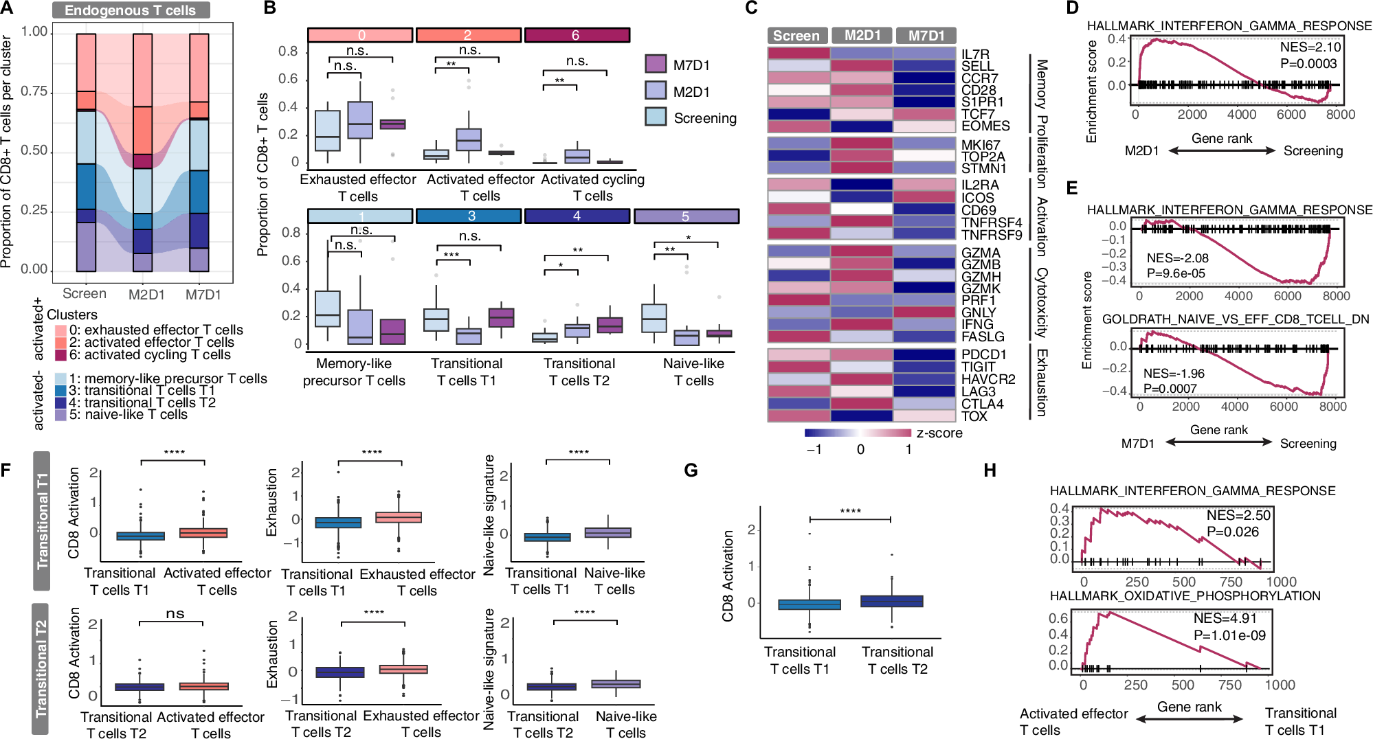
Fig. 2: Competing differentiation states in the CD8 + T cell compartment of CAR-T-treated patients.

A, B Proportion of clusters over time in endogenous CD8 + T cells. p = 0.15 and p = 0.29 for cluster 0, p = 0.0036 and p = 0.5 for cluster 2, p = 0.0065 and p = 0.63 for cluster 6, p = 0.069 and p = 0.15 for cluster 1, p = 0.00052 and p = 1 for cluster 3, p = 0.015 and p = 0.0015 for cluster 4 and p = 0.0025 and p = 0.033 for cluster 5 by Wilcoxon test, respectively. C Heatmap showing gene expression for representative T cell–related genes, categorized according to their function. D GSEA in endogenous CD8 + T cells at screening vs. M2D1. E GSEA in endogenous CD8 + T cells at screening vs. M7D1. F CD8 activation, exhaustion and naïve-like gene signature scores in transitional T cell states T1 (top) and T2 (bottom) compared to activated, exhausted and naïve CD8 + T cells. ****p = 6e − 14, ****p < 2.2e-16 and ****p < 2.2e-16 for T1 and p = 0.055, ****p = 7.4e-13 and ****p = 2.3e-13 for T2, respectively, by Wilcoxon test. G CD8 activation score. ****p = 1.2e − 08 by Wilcoxon test. H GSEA in transitional T cell state T1 vs. activated effector cells. For B,F,G box plots show the median and the interquartile range, and whiskers extend to 1.5x the interquartile range.