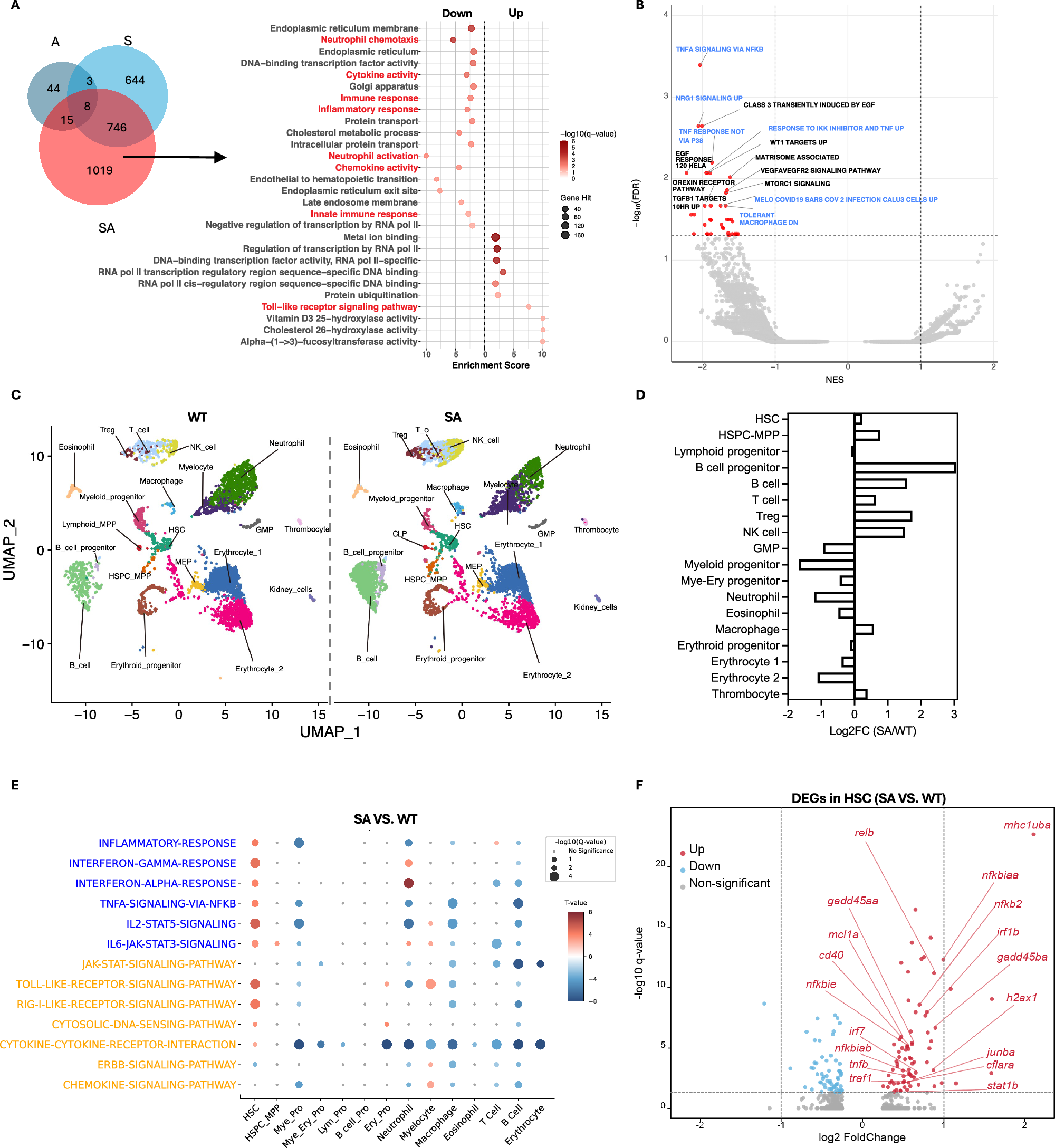
Fig. 2: Concurrent mutations of asxl1 and SRSF2 promote leukemogenesis via immune reprogramming in zebrafish.
From: asxl1 C-terminal truncation and SRSF2 mutation drive leukemogenesis via immune reprogramming

A Bulk RNA sequencing was performed using kidney marrow (KM) cells from wildtype (WT), asxl1+/– (referred to as A), SRSF2P95H (referred to as S), and asxl1+/– SRSF2P95H (referred to as SA). Venn diagrams of differentially expressed genes (DEGs) among A, S and SA (after compared with WT) (left) and GO-BP enrichment analysis of DEGs of SA double mutants (Right). Immune-related pathways were labelled in red. B The volcano plot showed up- or down-regulated gene signatures by GSEA (Hallmark and C2 pathway). The X-axis showed the normalised enrichment score (NES), and the Y-axis showed the corresponding –log10 (FDR). Immune-related pathways were labelled in blue. C Single-cell RNA sequencing was performed on kidney marrow (KM) cells from WT and SA zebrafish, followed by Uniform Manifold Approximation and Projection (UMAP) analysis to visualize cell clusters. D The log2 fold change (Log2FC) for each cluster in the SA mutant was calculated as the ratio of the number of cells in the SA mutant to the number of cells in the WT for that cluster. E Gene Set Variation Analysis (GSVA) was performed to assess enriched immune-related pathway signatures in various hematopoietic cell clusters of SA fish, highlighting immune-related Hallmark pathways (purple) and KEGG pathways (orange). F Volcano plot of differentially expressed genes (DEGs) in SA relative to WT HSC, selected genes based on enriched pathways are labelled.