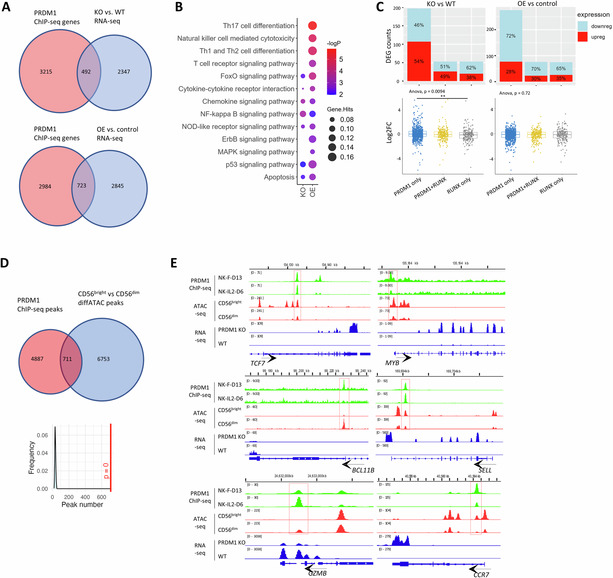
Fig. 3: PRDM1 directly bound and regulated key regulatory genes in human NK-cells.
From: Key regulatory roles of PRDM1 in human NK-cell differentiation and activation

A Venn diagrams showing the number of overlapping genes between PRDM1-bound genes with DEGs comparing PRDM1-fKO and WT NK-cells or comparing PRDM1 OE and control KHYG1 cells. B Pathway analysis of overlapping genes between PRDM1-bound genes and DEGs in RNA-seq. C Number and percentage (top) and overall expression levels (bottom) of upregulated and downregulated PRDM1 target genes grouped by PRDM1 and RUNX motifs in PRDM1-fKO vs. WT NK-cells or PRDM1 OE vs. WT KHYG1 cells. ANOVA and post-hoc Tukey test. ** means p < 0.01. D Overlapping peaks between PRDM1 ChIP-seq and differential ATAC-seq for CD56bright vs. CD56dim NK-cells. The density plot shows overlapping peak numbers distribution in 1000 random shuffle permutation with Bedtools and the red line denotes the observed overlap number and its p-value. E IGV tracks of selected genes showing PRDM1 binding, differential ATAC-seq between CD56bright and CD56dim NK-cells, and differential expression between PRDM1-fKO and WT NK-cells.