Fig. 1: CHEK2 loss confers resistance to genotoxic stressors.
From: CHEK2 loss endows chemotherapy resistance to hematopoietic stem cells

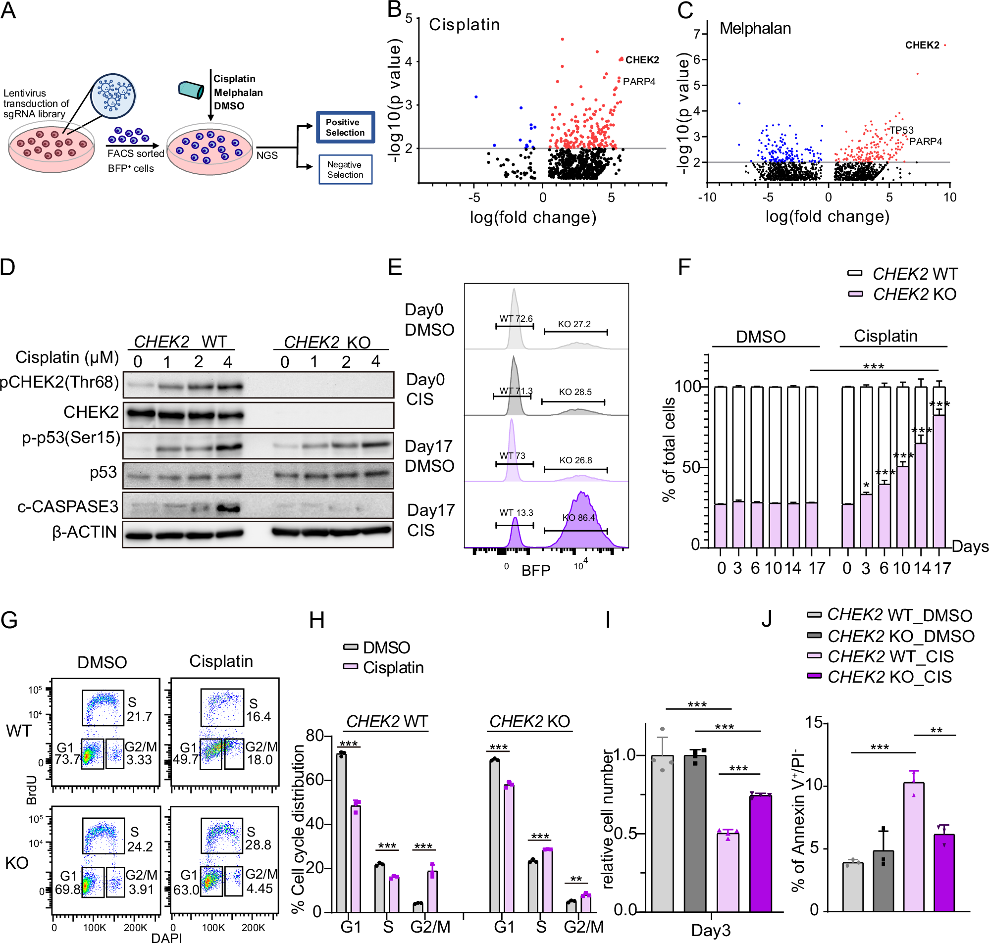
A Schematic representation depicting the CRISPR screening approach to identify genes that confer chemoresistance to AML cells. Volcano plots showing the genes that were enriched or dropped out upon cisplatin (B) or melphalan (C) treatment. Genes with log(fold change)>0.5 or <-0.5 with p-value < 0.05 are displayed. D Immunoblot analysis of CHEK2 wild type (WT) and knock out (KO) AML cells treated with the indicated doses of cisplatin. Representative histograms (E) and quantification (F) of competitive cell culture assays with CHEK2 WT and KO cells with or without cisplatin treatment (n = 3). Representative flow cytometry plots (G) and quantification (H) of cell cycle distribution in CHEK2 WT and KO cells with or without cisplatin treatment (n = 3). The effects of cisplatin on cell expansion (I), and apoptosis (J) of CHEK2 WT and KO cells (n = 4 for I; and n = 3 for J). All data are represented as mean ± standard deviation (SD). *, p < 0.05; **, p < 0.01; and ***, p < 0.001. p values were calculated by one-way ANOVA with Sidak’s multiple comparison analysis (F, I, and J), multiple t-test with Holm-Sidak correction (alpha = 0.05) (H). See also Supplementary Fig. 1.