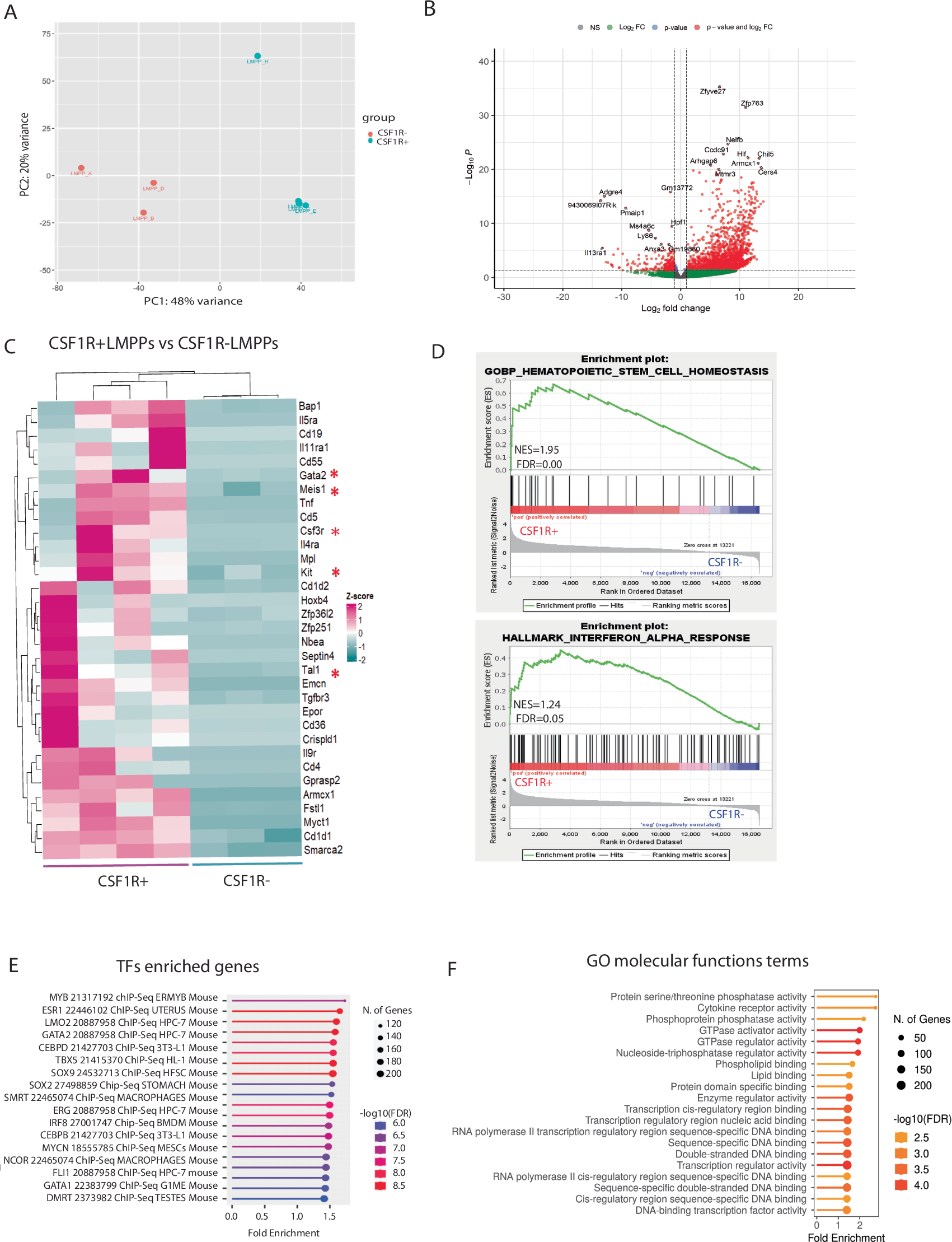
Fig. 4: The Transcriptome of KMT2A::MLLT3+ CSF1R+ LMPPs is enriched for stem cell-like and HSC self renewal-related processes.

A Principal component analysis (PCA) of all 7 samples. B Volcano plot showing all 2400 differentially expressed genes between the two populations (log2-fold-change threshold = 1, corrected p-value threshold = 0.05). Top 10 upregulated genes were: Zfyve27, Zfp763, Nelfb, Ccdc91, Hlf, Chil5, Armcx1, Arhgap6, Cers4, Mtmr3. Top 10 downregulated genes were: Adgre4, 9430069I07Rik, Pmaip1, Ms4a6c, Hpf1, Ly86, Il13ra1, Anxa3, Gm13772, Gm19880. C Heatmap of the most overrepresented haematopoiesis-associated genes (red asterisks indicate upregulated genes in CSF1R+ LMPPs associated with definitive haematopoiesis) in KMT2A::MLLT3+ CSF1R+ LMPPs versus KMT2A::MLLT3+ CSF1R- LMPPs; gene list obtained from DAVID. D GSEA of genes overrepresented in KMT2A::MLLT3+ CSF1R+ LMPPs versus KMT2A::MLLT3+ CSF1R- LMPPs. Upper panel indicates enriched genes for haematopoietic stem cell homoeostasis, lower panel indicated enriched genes for IFNγ response. NES= normalised enrichment score; FDR= false discovery rate. E Enrichment for transcription factors (TFs)/target genes obtained from ChIP Enrichment Analysis (ChEA) 2016 dataset (FDR = 0.05), data obtained from ShinyGO 0.77. F GO terms for molecular functions of DEGs KMT2A::MLLT3+ CSF1R+ LMPPs.