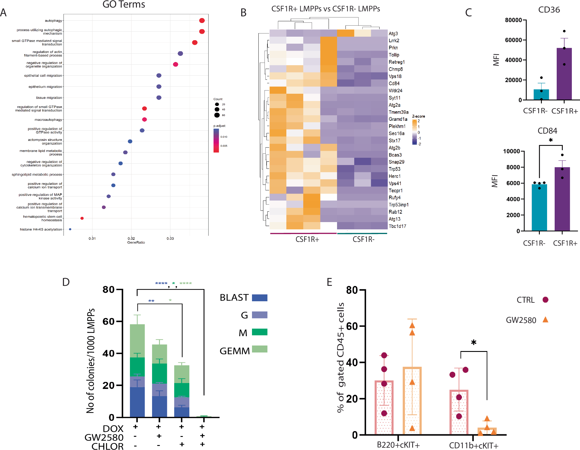
Fig. 6: CSF1R and autophagy contribute to KMT2A::MLLT3+ CSF1R+ LMPP functionality.

A Gene Ontology (GO) term enrichment analysis for biological processes of the DEGs in KMT2A::MLLT3+ CSF1R+ LMPPs. B Heatmap showing a list of the most overrepresented autophagy-related genes in KMT2A::MLLT3+ CSF1R+ versus KMT2A::MLLT3+ CSF1R- LMPPs. C CD36 and CD84 expression assessed by flow cytometry in KMT2A::MLLT3+ CSF1R-/+ LMPPs (n = 3). Data are presented as median fluorescence intensity (MFI), and statistical analysis was calculated with Unpaired T-test: p < 0.01 (*). D BLAST, CFU-M, CFU-G and CFU-GEMM colony output of KMT2A::MLLT3+ CSF1R+ LMPPs in CFU-myeloid assay (N = 3). Doxycycline (1 μg/ml), GW2580 (10 μM), and Chloroquine (10 μM) were added to the media as indicated. Data are presented as mean with SD, and statistical analysis was calculated with Dunnett’s multiple comparison test: p < 0.01 (*), p < 0.001 (**), p < 0.0001 (****). E Flow cytometry assessment of lymphoid (B220+ cKIT+ ) and myeloid (CD11b+ cKIT+ ) cell output of CSF1R+ LMPPs at 7 days after coculturing with and without 10 µM GW2580 (chemical inhibitor of CSF1R). 50 ng/ml IL7 was added to both experimental conditions (N = 4 biological replicates, 3 experiments/litters). Data are presented as mean with SD, and statistical analysis was calculated with Mann-Whitney U test: p = 0.0286 (*). CFU-M (colony-forming unit macrophages), CFU-G (colony-forming unit granulocytes), CFU-GEMM (colony-forming unit granulocyte/erythrocyte/monocyte/ megakaryocyte).