Fig. 2: Alterations in MYC and STAT1 signaling pathways during the development of MCL-1i resistance.
From: Synthetic lethality of MCL-1 inhibition and CAR-T therapy in aggressive B-cell lymphoma

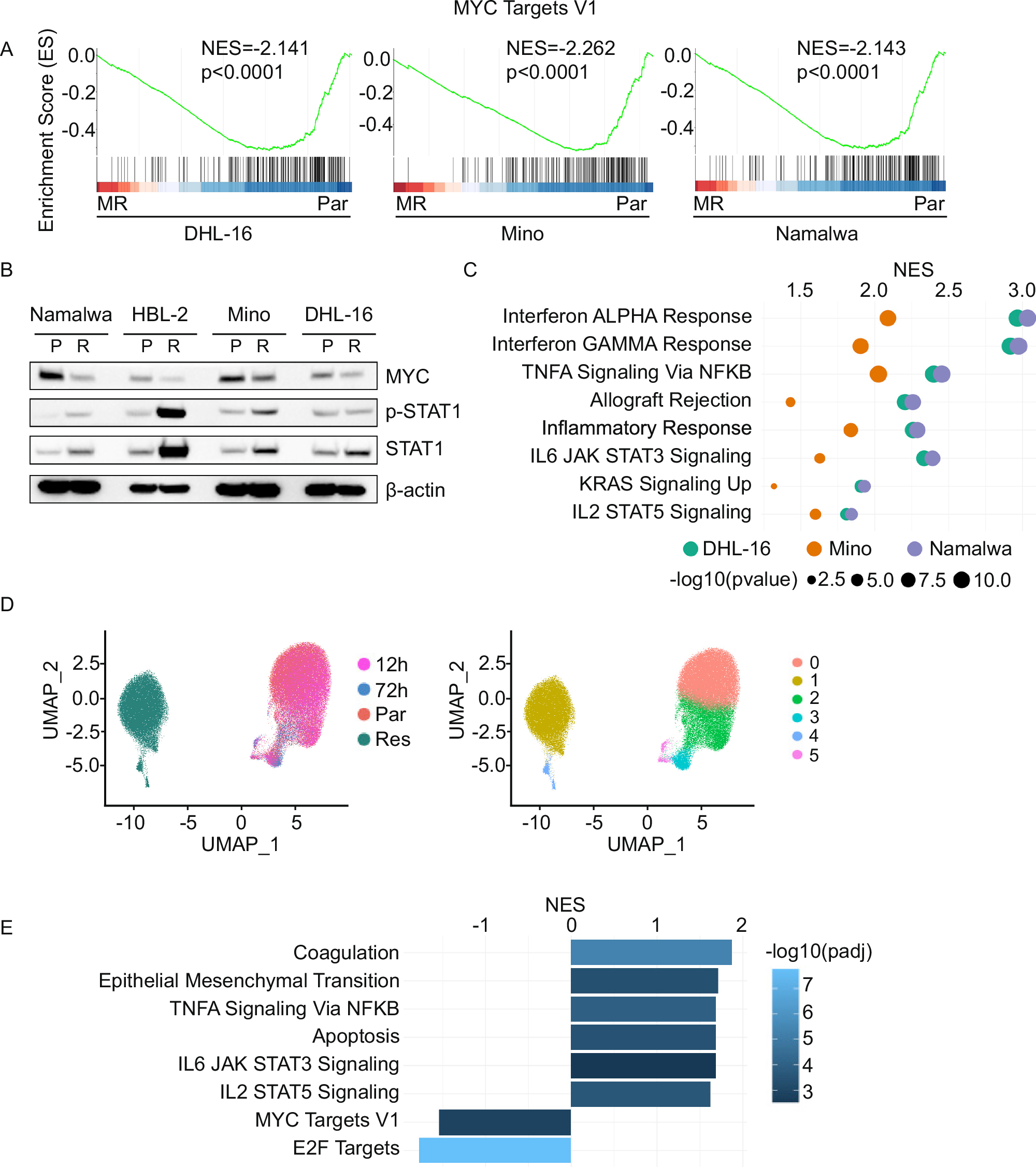
A GSEA showing negative enrichment of the MYC Targets V1 gene set in S63845-resistant (MR) cell lines compared to parental (Par) lines. NES, normalized enrichment score. B Western blot analysis showing decreased MYC and increased phosphorylated STAT1 (p-STAT1) and total STAT1 levels in S63845-resistant (R) cell lines compared to parental (P) lines. C Shared positively enriched HALLMARK pathways of S63845-resistant (MR) cell lines relative to parental (Par) lines, as determined by GSEA. NES, normalized enrichment score. D Uniform Manifold Approximation and Projection (UMAP) visualization showing 6 distinct transcriptional subpopulations in scRNA-seq data of untreated Namalwa cells (Par), treated Namalwa cells collected at 12 h (12 h) and 72 h (72 h) of S63845 exposure, and resistant cells derived from chronic S63845 exposure (Res). E Enrichment analysis by Enrichr for upregulated and downregulated pathways based on DEGs in S63845-resistant versus parental Namalwa cells.