Abstract
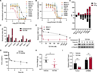
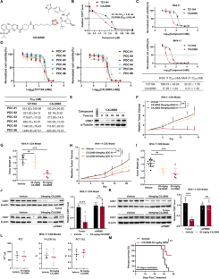
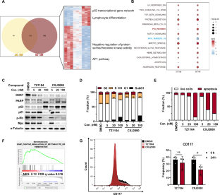
Cyclin-dependent kinase 7 (CDK7), a key regulator of cell cycle progression and transcriptional control, has emerged as a promising therapeutic target in acute leukemia. While CDK7 inhibitors have shown antileukemic activity, their clinical utility is often restricted by dose-dependent thrombocytopenia. To overcome this challenge, we developed and characterized a series of CDK7-selective PROTAC degraders. By engaging the VHL E3 ligase, which is minimally expressed in platelets, CXJ2080 achieves tumor-selective CDK7 degradation with remarkable potency and selectivity (a DC50 of 0.88 nM and >98% degradation efficiency). This selective targeting spares platelets, thereby avoiding the hematologic toxicity associated with conventional CDK7 inhibitors. Mechanistically, CDK7 degradation disrupts the CDK7-cyclin H-MAT1 complex, simultaneously suppressing MYC-driven oncogenic signaling while activating the p53-p21 tumor suppressor axis. These effects have culminated in robust antileukemic activity in preclinical models, while preserving normal peripheral blood mononuclear cell (PBMC) function. Collectively, our findings establish CXJ2080 as a next-generation CDK7-targeted therapeutic agent with enhanced efficacy and reduced hematotoxicity, showing great promise for the treatment of acute leukemia.
This is a preview of subscription content, access via your institution
Access options
Subscribe to this journal
Receive 12 print issues and online access
$259.00 per year
only $21.58 per issue
Buy this article
- Purchase on SpringerLink
- Instant access to the full article PDF.
USD 39.95
Prices may be subject to local taxes which are calculated during checkout





Similar content being viewed by others
Data availability
The datasets generated during the current study are available in the Genome Sequence Archive (Genomics, Proteomics & Bioinformatics 2025) in National Genomics Data Center (Nucleic Acids Res 2025), China National Center for Bioinformation / Beijing Institute of Genomics, Chinese Academy of Sciences (GSA: CRA037187) that are publicly accessible at https://ngdc.cncb.ac.cn/gsa.
References
Devault A, Martinez AM, Fesquet D, Labbé JC, Morin N, Tassan JP, et al. MAT1 (‘menage à trois’) a new RING finger protein subunit stabilizing cyclin H-cdk7 complexes in starfish and Xenopus CAK. EMBO J. 1995;14:5027–36.
Malumbres M. Cyclin-dependent kinases. Genome Biol. 2014;15:122.
Fisher RP. Cdk7: a kinase at the core of transcription and in the crosshairs of cancer drug discovery. Transcription. 2019;10:47–56.
Düster R, Anand K, Binder SC, Schmitz M, Gatterdam K, Fisher RP, et al. Structural basis of Cdk7 activation by dual T-loop phosphorylation. Nat Commun. 2024;15:6597.
Velychko T, Mohammad E, Ferrer-Vicens I, Parfentev I, Werner M, Studniarek C, et al. CDK7 kinase activity promotes RNA polymerase II promoter escape by facilitating initiation factor release. Mol Cell. 2024;84:2287–2303.e10.
Sava GP, Fan H, Coombes RC, Buluwela L, Ali S. CDK7 inhibitors as anticancer drugs. Cancer Metastasis Rev. 2020;39:805–23.
Chou J, Quigley DA, Robinson TM, Feng FY, Ashworth A. Transcription-associated cyclin-dependent kinases as targets and biomarkers for cancer therapy. Cancer Discov. 2020;10:351–70.
Tsherniak A, Vazquez F, Montgomery PG, Weir BA, Kryukov G, Cowley GS, et al. Defining a cancer dependency map. Cell. 2017;170:564–576.e16.
Fiskus W, Mill CP, Bose P, Masarova L, Pemmaraju N, Dunbar A, et al. Preclinical efficacy of CDK7 inhibitor–based combinations against myeloproliferative neoplasms transformed to AML. Blood. 2025;145:612–24.
Zhang S, Feng R, Bai J, Ning S, Xu X, Sun J, et al. CDK7 inhibition induces apoptosis in acute myeloid leukemia cells and exerts synergistic antileukemic effects with azacitidine in vitro and in vivo. Leuk Lymphoma. 2023;64:639–50.
Clark K, Ainscow E, Peall A, Thomson S, Leishman A, Elaine S, et al. CT7001, a novel orally bio-available cdk7 inhibitor, is highly active in in-vitro and in-vivo models of AML. Blood. 2017;130:2645.
Koo B-K, Choi E-J, Hur E-H, Moon JH, Kim JY, Park H-S, et al. Antileukemic activity of YPN-005, a CDK7 inhibitor, inducing apoptosis through c-MYC and FLT3 suppression in acute myeloid leukemia. Heliyon. 2022;8:e11004.
Kovalová M, Baraka JP, Mik V, Jorda R, Luo L, Shao H, et al. A patent review of cyclin-dependent kinase 7 (CDK7) inhibitors (2018-222). Expert Opin Ther Pat. 2023;33:67–87.
Guenette RG, Yang SW, Min J, Pei B, Potts PR. Target and tissue selectivity of PROTAC degraders. Chem Soc Rev. 2022;51:5740–56.
Sakamoto KM. Can PROTACs cure Leukemia? Leukemia. 2024;38:2552–3.
Gui F, Jiang B, Jiang J, He Z, Tsujino T, Takai T, et al. Acute BRCAness induction and AR pathway blockage through CDK12/7/9 degradation enhances PARP inhibitor sensitivity in prostate cancer. Sci Adv. 2025;11:eadu0847.
Ji W, Du G, Jiang J, Lu W, Mills CE, Yuan L, et al. Discovery of bivalent small molecule degraders of cyclin-dependent kinase 7 (CDK7). Eur J Med Chem. 2024;276:116613.
Wang K, Jiang M, Liu H, Meng C, Li M, Lu H. Discovery of novel co-degradation CK1α and CDK7/9 PROTACs with p53 activation for treating acute myeloid leukemia. Bioorg Chem. 2024;147:107319.
Khan S, Zhang X, Lv D, Zhang Q, He Y, Zhang P, et al. A selective BCL-XL PROTAC degrader achieves safe and potent antitumor activity. Nat Med. 2019;25:1938–47.
Li J, Liu T, Song Y, Wang M, Liu L, Zhu H, et al. Discovery of small-molecule degraders of the CDK9-cyclin T1 complex for targeting transcriptional addiction in prostate cancer. J Med Chem. 2022;65:11034–57.
Kwiatkowski N, Liang T, Sha Z, Collier PN, Yang A, Sathappa M, et al. CDK2 heterobifunctional degraders co-degrade CDK2 and cyclin E resulting in efficacy in CCNE1-amplified and overexpressed cancers. Cell Chem Biol. 2025;32:556–69.e24.
Xiong Y, Zhong Y, Yim H, Yang X, Park K-S, Xie L, et al. Bridged proteolysis targeting chimera (PROTAC) enables degradation of undruggable targets. J Am Chem Soc. 2022;144:22622–32.
Fuhrmann J, Wu H, Fairbrother W. 1-(2-(4-CYCLOPROPYL-1H-1,2,3-TRIAZOL-1-YL)ACETYL)-4-HYDROXY-N-(BENZYL)PYRROLIDIN E-2-carboxamide derivatives AS VHL inhibitors for the treatment of anemia and cancer. 2022. https://patentscope2.wipo.int/search/en/detail.jsf?docId=WO2022103411&_cid=JP1-ME5SSH-16090-1 (accessed 10 Aug 2025).
Wang H, Xu J-Y, Wang T, Xu G, Luo G, Zhang M, et al. Integrative proteogenomic and pharmacological landscape of acute myeloid leukaemia. Sci Bull (Beijing). 2025;70:1051–56.
Belew MD, Chen J, Cheng Z. Emerging roles of cyclin-dependent kinase 7 in health and diseases. Trends Mol Med. 2025;31:138–51.
Coombes C, Howell SJ, Krebs MG, Lord S, Kenny LM, Bahl A, et al. Abstract GS3-10: Study of samuraciclib (CT7001), a first-in-class, oral, selective inhibitor of CDK7, in combination with fulvestrant in patients with advanced hormone receptor positive HER2 negative breast cancer (HR+BC). Cancer Res. 2022;82:GS3-10.
Guarducci C, Nardone A, Russo D, Nagy Z, Heraud C, Grinshpun A, et al. Selective CDK7 inhibition suppresses cell cycle progression and MYC signaling while enhancing apoptosis in therapy-resistant estrogen receptor-positive breast cancer. Clin Cancer Res. 2024;30:1889–905.
Juric D, Richardson DL, Bashir B, Sharma M, Papadopoulos KP, Mathews S, et al. Tolerability and preliminary activity of the potent, selective, oral CDK7 inhibitor SY-5609 in combination with fulvestrant in patients with advanced hormone receptor-positive (HR+), HER2- breast cancer (BC). JCO. 2023;41:3081.
Xie H, El-Khoueiry AB, Alistar AT, Babiker HM, Mahalingam D, Barve MA, et al. A first-in-human trial of selective CDK7 inhibitor Q901, in patients with advanced solid tumors: Interim results of a phase I study (QRNT-009). JCO. 2024;42:3078.
Garralda E, Schram AM, Bedard PL, Schwartz GK, Yuen E, McNeely SC, et al. A phase I dose-escalation study of LY3405105, a covalent inhibitor of cyclin-dependent kinase 7, administered to patients with advanced solid tumors. Oncologist. 2024;29:e131–e40.
Chen J, Wei J, Xia P, Liu Y, Belew MD, Toohill R, et al. Inhibition of cyclin-dependent kinase 7 mitigates doxorubicin cardiotoxicity and enhances anticancer efficacy. Cardiovasc Res. 2024;120:1024–36.
Xia Y, Lin L-Y, Liu M-L, Wang Z, Hong H-H, Guo X-G, et al. Selective inhibition of CDK7 ameliorates experimental arthritis in mice. Clin Exp Med. 2015;15:269–75.
Chen X, Shibu G, Sokolsky BA, Soussana TN, Fisher L, Deochand DK, et al. Disrupting the RNA polymerase II transcription cycle through CDK7 inhibition ameliorates inflammatory arthritis. Sci Transl Med. 2024;16:eadq5091.
Wei Y, Li C, Bian H, Qian W, Jin K, Xu T, et al. Targeting CDK7 suppresses super enhancer-linked inflammatory genes and alleviates CAR T cell-induced cytokine release syndrome. Mol Cancer. 2021;20:5.
Mi Z, Song Y, Cao X, Lu Y, Liu Z, Zhu X, et al. Super-enhancer-driven metabolic reprogramming promotes cystogenesis in autosomal dominant polycystic kidney disease. Nat Metab. 2020;2:717–31.
Acknowledgements
This work was supported by grants from the Innovative Drug Research and Development National Science and Technology Major Project (2025ZD18007 to JL), the National Natural Science Foundation of China (82273951), Guangdong High-level new R&D Institute (2023000003), and Guangdong High-level Innovative Research Institute (2021B0909050003).
Author information
Authors and Affiliations
Contributions
YTu conducted the pharmacology evaluation experiments, analyzed the data, and wrote the initial manuscript. XCai synthesized the compounds and drafted the medicinal chemistry sections. ZTao, HZhang, JKe, and XChen contributed to the synthesis of relevant compounds. RZhang, XLi, BChen, XHu, and XBai were responsible for the experimental execution, including the animal studies and supporting cellular experiments. TXu designed the compounds. JLi, TXu, and YZhou conceived the study, provided financial support, and supervised the project. T. Xu and YZhou also participated in reviewing and revising the manuscript.
Corresponding authors
Ethics declarations
Competing interests
The authors declare no competing interests.
Ethics approval and consent to participate
All methods were performed in accordance with the relevant guidelines and regulations. All animal experiments were approved by the Institutional Animal Care and Use Committee (IACUC), Zhongshan Institute for Drug Discovery Animal Center (Zhongshan, China) (Approval No. 2024-01-LJ-01, 2025-02-LJ-01, 2025-02-LJ-01-01). This study did not involve human participants.
Additional information
Publisher’s note Springer Nature remains neutral with regard to jurisdictional claims in published maps and institutional affiliations.
Supplementary information
Rights and permissions
Springer Nature or its licensor (e.g. a society or other partner) holds exclusive rights to this article under a publishing agreement with the author(s) or other rightsholder(s); author self-archiving of the accepted manuscript version of this article is solely governed by the terms of such publishing agreement and applicable law.
About this article
Cite this article
Tu, Y., Cai, X., Tao, Z. et al. Discovery of a selective CDK7 PROTAC against acute leukemia with low platelet toxicity. Leukemia (2026). https://doi.org/10.1038/s41375-026-02925-2
Received:
Revised:
Accepted:
Published:
Version of record:
DOI: https://doi.org/10.1038/s41375-026-02925-2


