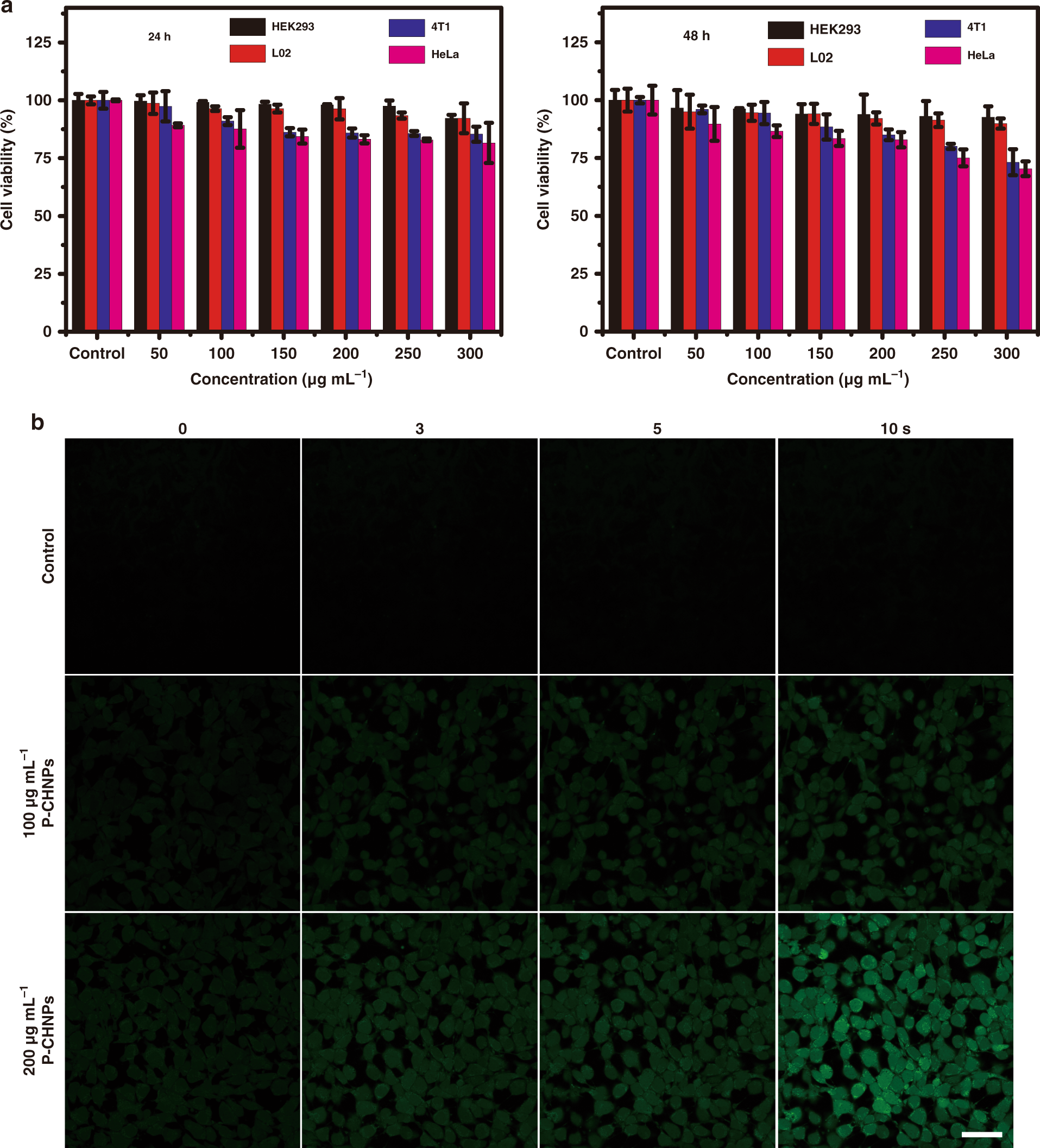
Fig. 3: Cell viability and intracellular ROS generation capability of P-CHNPs.

a Cell viability of 4T1 and HeLa cancer cells, HEK293, and L02 normal cells treated with various concentrations of P-CHNPs for 24 and 48 h. Data were expressed as means ± s.d. (n = 3). b Study of the intracellular ROS generation capability of various concentrations of P-CHNPs under light irradiation (400–700 nm, 200 mW cm−2). [DCFH-DA] = 5 μM, DCF (Ex: 488 nm, Em: 500–550 nm). Scale bar: 50 μm