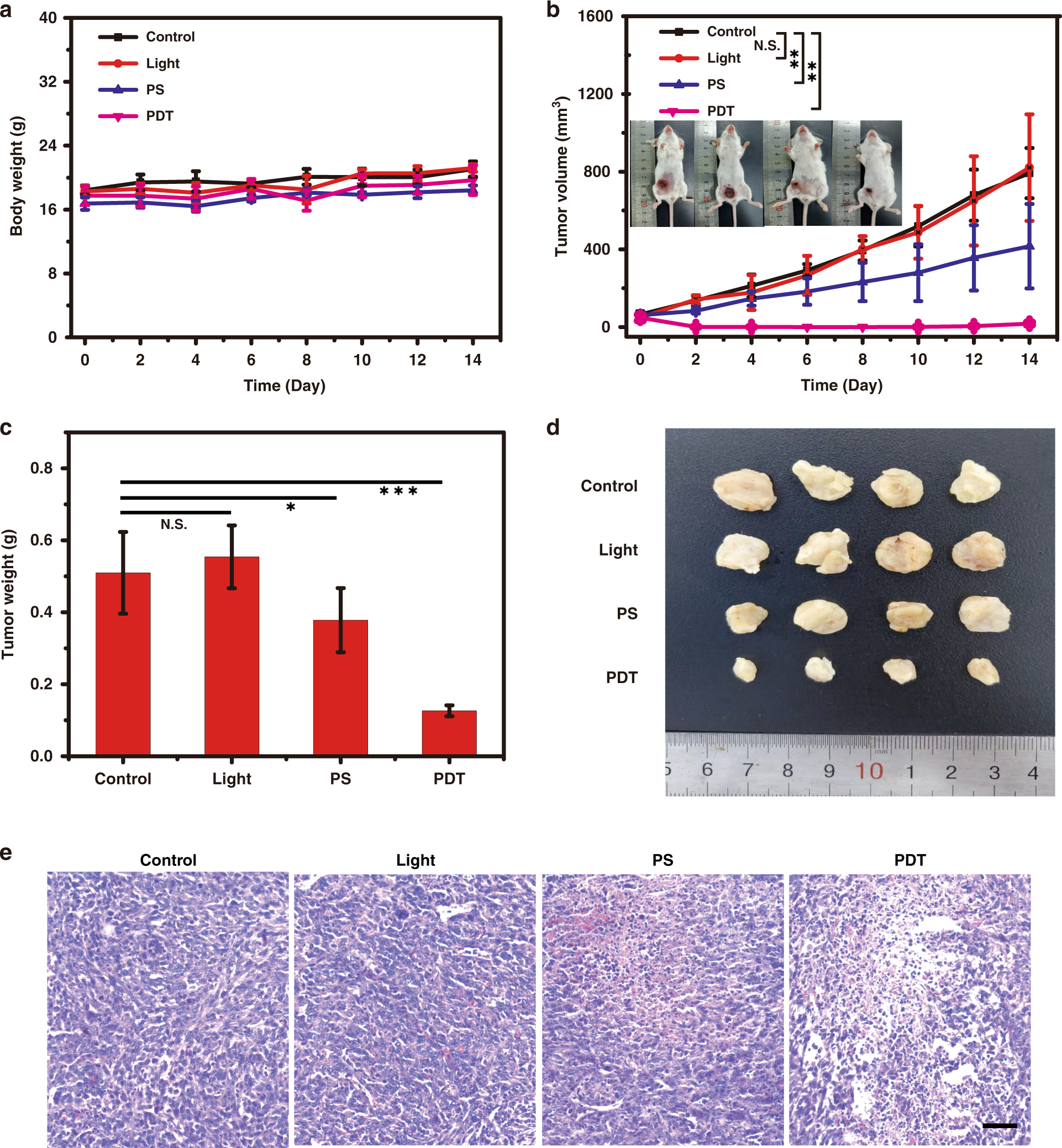
Fig. 6: In vivo PDT efficiency of P-CHNPs.

a Body weights of 4T1-tumor-bearing mice in all groups (n = 4). b Tumor growth curves of 4T1-tumor-bearing mice in different groups. Inset photographs recorded mice at Day 14, from left to right: Control, Light, PS and PDT. Error bars were based on standard deviations (n = 4). c Statistical analysis of tumor weight on day 14 posttreatment (n = 4). d The image of excised tumors on day 14 posttreatment. e Histological studies (H&E) of tumors from different groups. N.S. no significant difference, *P < 0.05, **P < 0.01, ***P < 0.001, n = 4. Scale bar: 200 μm