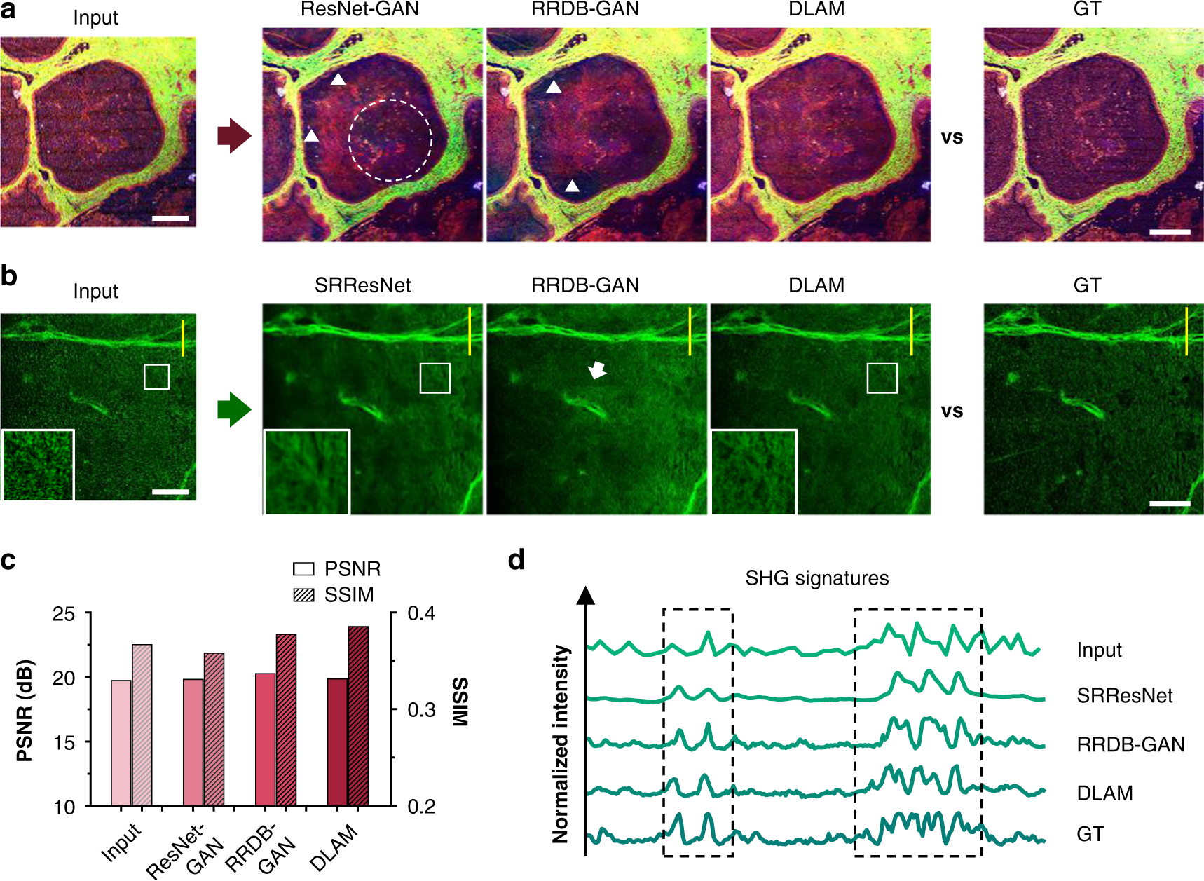
Fig. 5: Comparison of DLAM results against other deep networks.

Additionally, see Figs. S13 and 14. a Label-free multimodal images and corresponding reconstruction images of a carcinomatous atretic follicle. White dashed circles and triangles indicate slight and obvious reconstruction artifacts, respectively. b SHG (with 3PA FAD crosstalk4) images of collagen fibers and carcinoma cells. White squares indicate ROIs magnified in the insets. The white arrow indicates the discontinuity in the stitching. c PSNR and SSIM for different network outputs. d Intensity profiles along the yellow lines in (b). Black dashed squares indicate the SHG signatures. Scale bars, 300 μm in a and 150 μm in (b).