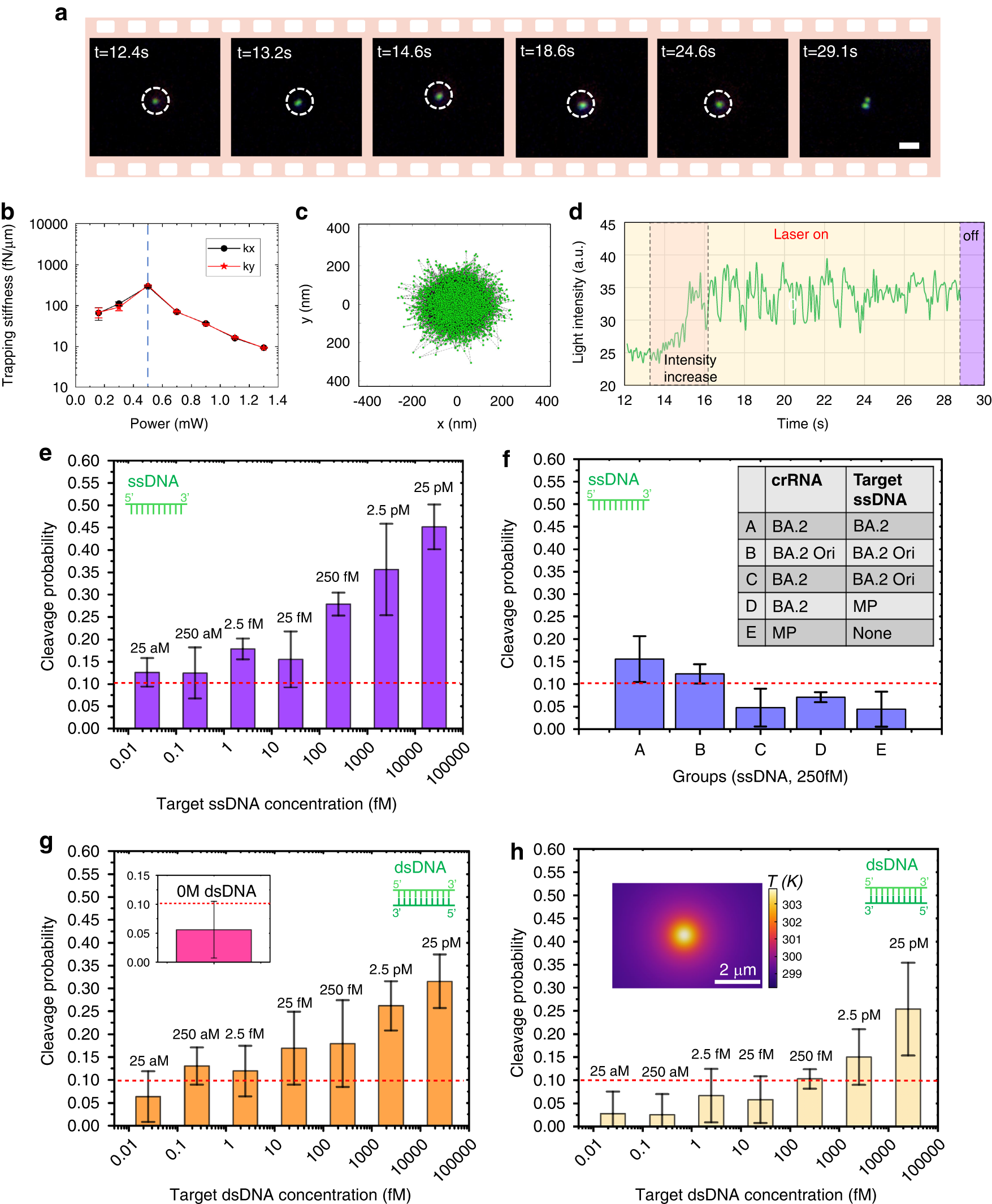
Fig. 6: CRONT system for nucleotide detection and identification.

a A single DNA@AuNS is captured by the CRONT at the laser heating region. The heating laser is turned off at 28.8 s, and cleavage is observed afterward. b Trapping stiffness measurements at varying laser powers in x/y direction, with the dashed line denoting the maximum stiffness at 0.5 mW. c Position distribution of the trapped single DNA@AuNS at 0.5 mW. d Light intensity variation of a trapped DNA@AuNS during the laser activation. The target ssDNA is from part of the Monkeypox (MP) virus sequence. Frames were recorded using dark-field microscopy, and the scale bar is 2 μm. The full video is available in Supplementary Video 3. e Cleavage probability of the DNA@AuNS at different target ssDNA (MP) concentrations. f Cleavage probability at different crRNA and target ssDNA combination groups (A-E) for specificity test, the target ssDNA concentrations is 250 fM. g Cleavage probability of the DNA@AuNS at different target dsDNA (MP) concentrations. The optical power set as 0.5 mW in (a), (c–g). h Cleavage probability of the DNA@AuNS under dsDNA at a lower optical power of 0.16 mW, the inset indicates the temperature distribution. Each capturing event was conducted for 2 min, and each data point comprised 10–17 capturing events over a 40-min period. Each concentration was tested three times. The corresponding sequences of crRNA, ssDNA, and dsDNA are shown in Supplementary Note 10. The PEG mass fraction is 10%. The concentration of AuNS and Cas12a is 0.5 μM and 0.125 nM respectively