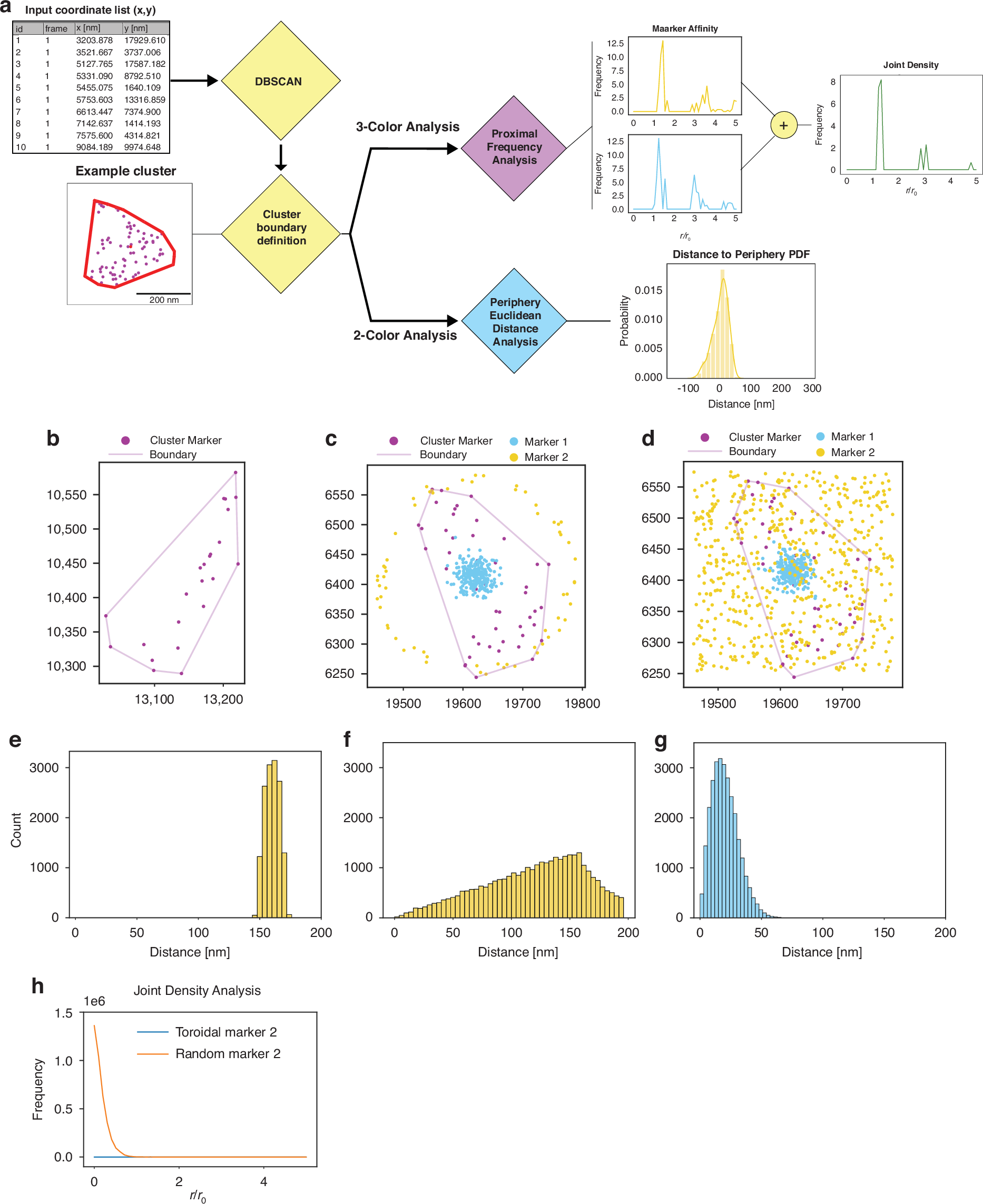
Fig. 2: Simulated 2-color and 3-color results for point-cloud based algorithms demonstrate algorithm robustness.
From: Three-color single-molecule localization microscopy in chromatin

a Shows our proposed pipeline for point-cloud-based analysis of 2 and 3 color SMLM datasets. b Showcases an example heterochromatic cluster with fitted cluster periphery. c Shows example one of two simulated spatial distribution cases (Gaussian for Marker 1 in blue and Toroidal for Marker 2 in yellow) overlayed an example heterochromatin cluster with periphery fitted. d Demonstrates the second simulation case similar to (c) but with a random spatial distribution for simulated Marker 2 in yellow. e–g The 2-label spatial distance count histogram results for the point-cloud-based algorithm with the same distributions demonstrated in (c) and (d). h Shows the joint density curves for the two test cases shown in (c) and (d), respectively, with simulation case (c) corresponding to the blue curve and simulation case (d) corresponding to the orange curve. Joint Density curve shown is relative to the heterochromatin centroid