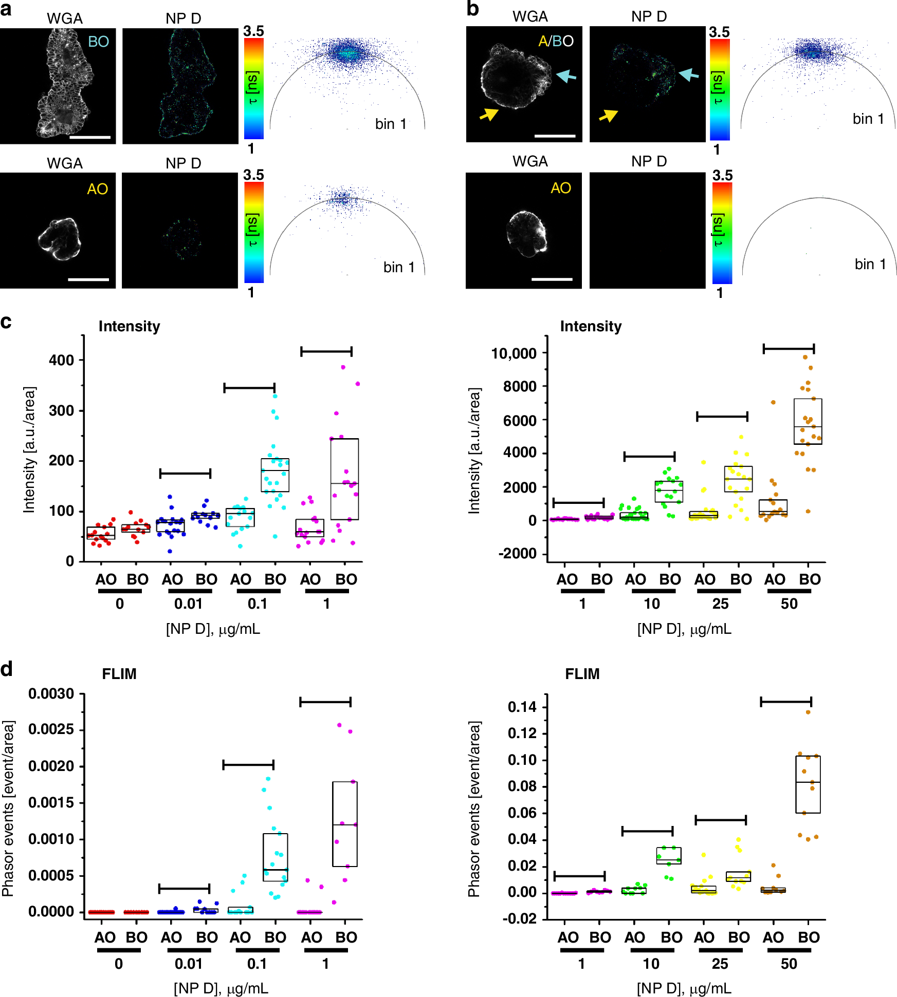
Fig. 4: Phasor FLIM event counting approach estimates MNP uptake in organoids with improved reliability over a broad concentration range in comparison to intensity-based detection.

a, b Representative images of NP D uptake (10 µg/mL, 18 h) in pig intestinal organoids in respect to their apical-basal topology with high loading in both AO and BO (A) and high loading in BO and zero at AO (B). Scale bar is 50 µm. c, d Comparison of NP D uptake in AO vs. BO organoids as a function of loading concentration (0-1 µg/mL, left panel and 1-50 µg/mL, right panel) on a widefield fluorescence microscope (intensity-based approach, C), and confocal FLIM microscope (phasor FLIM event counting approach, D). FLIM events were counted from the phasor plots reconstructed in the napari phasor plugin from the exported list of G and S coordinates. Results of one of the two independent experimental replicates are shown. Both C and D data were produced from the same samples. The box charts represent 25, median and 75 percentiles with dots corresponding to individual intensity or event count values normalized by ROI area values. Statistical comparison between AO and BO groups over a range of loading concentrations was performed by Mann-Whitney test (lines represent detected statistical difference at significance level p < 0.05). For more detailed analysis see tables S3, S5, S6 and Materials and Methods section. Statistical analysis of another independent experimental repeat is presented in tables S4, S7, S8