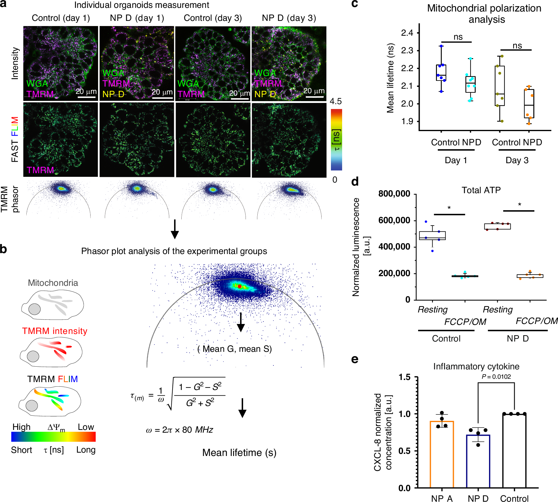
Fig. 6: Assessment of physiological impact of internalized NP D on mitochondrial polarization, cell energy budget and inflammatory cytokine expression.

a–c Workflow to investigate temporal effect of NP exposure on the mitochondrial membrane potential (ΔΨm) in the organoids. a Representative intensity images of BO organoids co-stained with WGA and TMRM, together with fast-FLIM images and phasor plots for TMRM, after 1- and 3-days NP D exposure. b The scheme illustrates measurement of ΔΨm with TMRM FLIM (left) and quantification algorithm for the organoid TMRM mean lifetime (right). c TMRM-based mitochondria polarization analysis in control and NP D-treated BO organoids (day1: Ncont = 7, NNPD = 8; day3: Ncont = 7, NNPD = 6; Mann-Whitney test, significance level p < 0.05). Each point on a box plot represents TMRM τm for each individual organoid. Box plots correspond to 25 and 75 percentiles, whiskers correspond to 10 and 90 percentiles. d Effect of NP D exposure on total cellular ATP in organoids. OM-FCCP indicates organoids pre-treated with 7 μM oligomycin, 1.4 μM FCCP. No significant difference was observed between groups at resting (Rest) and under O/F stimulation. In comparison, ATP levels were significantly different between Rest and O/F conditions inside each individual organoid group, reflecting organoid response to F/O disruption of ATP production. Box plots correspond to 25 and 75 percentiles, whiskers correspond to standard deviation, N = 5. * - p < 0.05. e ELISA analysis of CXCL-8 expression in organoids after exposure to NP D (48 h). Data represent the mean ± SD of N = 4 biological independent animals with 2 repeat experiments, analyzed with Kruskal-Wallis test