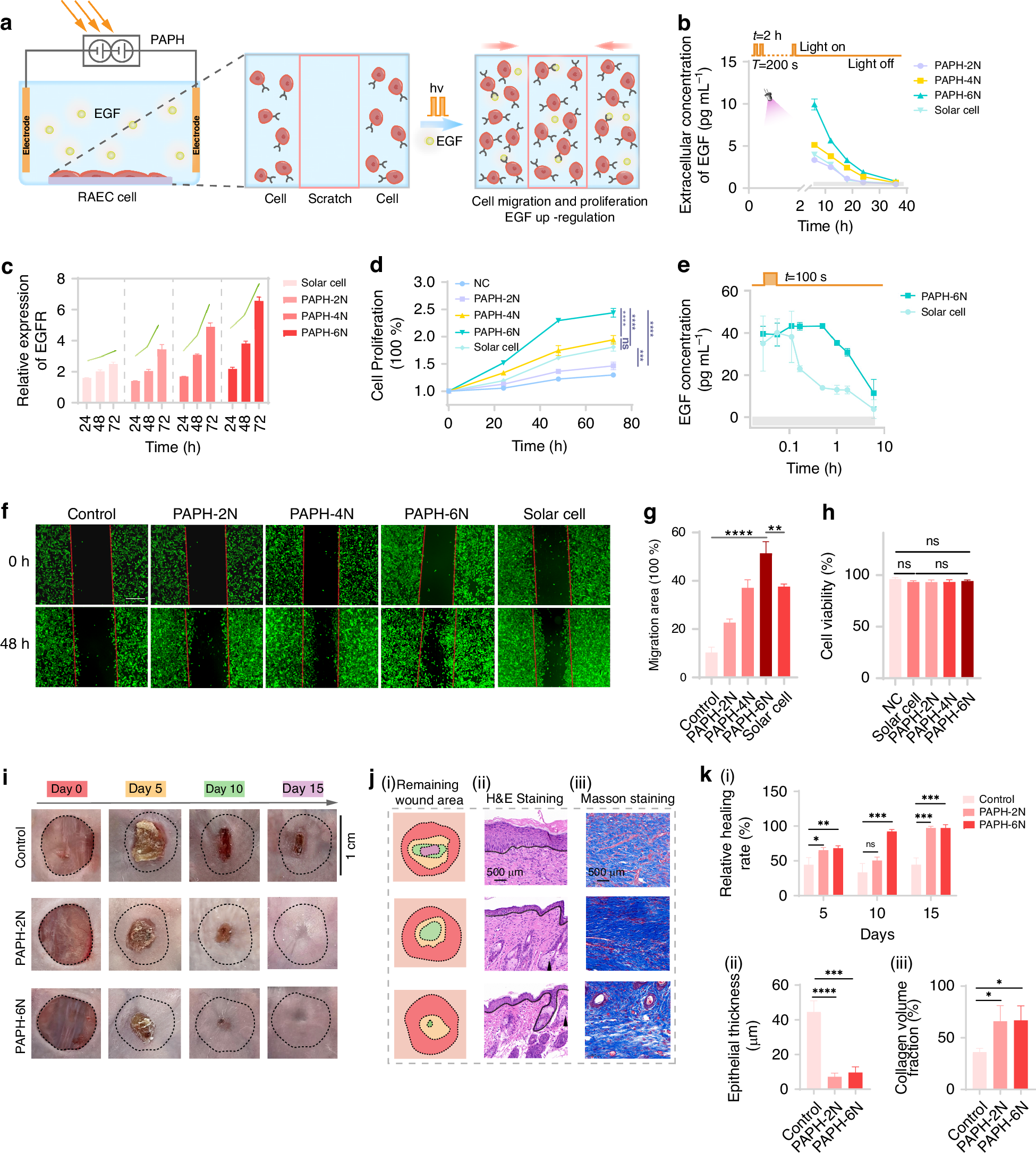
Fig. 5: The effects of the electrical impulses generated by PAPH on cell behavior and epidermal tissue wound repair of mouse organism.
From: Photoenergy harvesting by ammonium molybdate soft hydrogel drops

a The photo-electrical effects generated by PAPH stimulate cells to release EGF and promote cell proliferation and migration. b ELISA was used to compare the trends in extracellular EGF concentrations secreted by the five groups of cells after a squire wave illumination (The period is T = 200 s, last for the first 2 h). The gray area in the figure represents the EGF concentration in the cell culture medium of the non-intervened control group at the same time point. c By using qPCR to quantify the amount of EGFR mRNA in the four experimental groups. Relative expression is calculated based on 2−ΔΔCt. The reference gene is GAPDH. d, Cell proliferation detected by CCK-8 assay. e ELISA was used to compare the trends in extracellular EGF concentrations secreted by cells after a single 100 s illumination, labeled by the orange area. f Representative images of RAEC cell migration; The red line represents the boundary of the scratch; scale bar, 200 µm. g Migration area of RAEC cells treated with PAPH (N = 2, 4, 6) and solar cell. The data indicate mean ± standard deviation (SD) from three experiments. ns, no significant difference. **P-value < 0.01. ***P-value < 0.001. ****P-value < 0.0001. h Quantitative comparison of cell viability after 3 times for different treatment groups. i, Representative digital images of wound areas treated with the PAPH (N = 2, 6 and T = 200 s for 2 h/day) on days 0, 5, 10, and 15. j, Stacked images of remaining wound area as show in (i), H&E staining of wound tissue (the skin spinous layer indicated by the black dashed line and sebaceous glands marked by black arrows) as show in (ii), Masson staining as show in (iii). k The healed area percentage of each treatment group of control and PAPH (N = 2, 6) as show in (i), Quantitative analysis of the H&E results revealed the epithelial thickness as show in (ii), Base on the Masson quantitative the collagen volume fraction as shown in (iii)