Fig. 1: Extent and pattern of genome-wide copy number alterations in ulcerative colitis–associated colorectal carcinomas.
From: Molecular characterization of ulcerative colitis-associated colorectal carcinomas

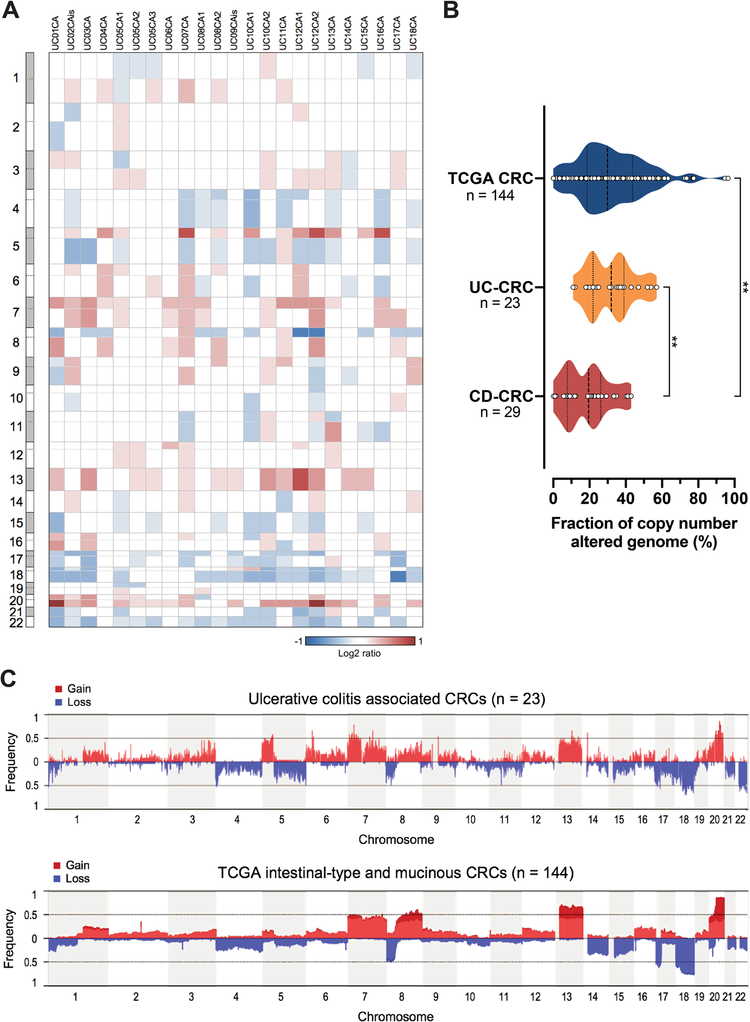
a Per sample analysis of CNAs in UC-CRCs, represented as heatmap showing arm-level gains (red) and losses (blue). All UC-CRCs were microsatellite stable. b Fraction of copy number altered genome of UC-CRCs compared to CRCs (both intestinal-type and mucinous) from the TCGA cohort [41] and CD-CRCs from our previous study [39]. All samples included in this comparison were microsatellite stable/non-hypermutated. **P ≤ 0.01; Mann–Whitney U test. c Cumulative copy number frequencies for UC-CRCs compared to CRCs from the TCGA cohort. All samples shown are microsatellite stable/non-hypermutated. Numbers below the graph (x-axis) denote chromosomes, frequency (y-axis) denotes the proportion of samples with a gain or a loss at the respective chromosomal position. CD Crohn’s disease, CNA copy number alteration, CRC colorectal carcinoma, UC ulcerative colitis.