Fig. 1

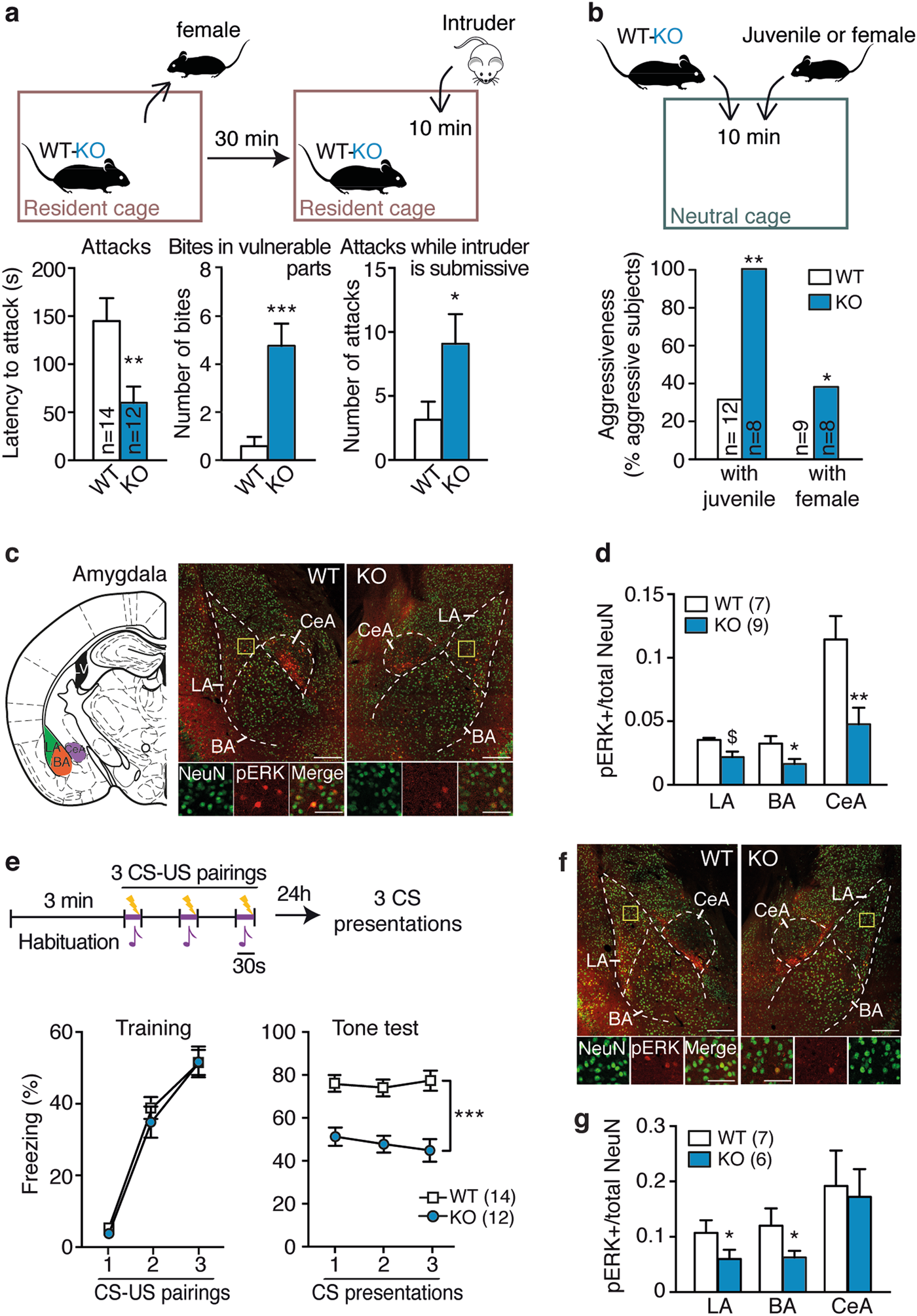
Abnormal aggression in St8sia2−/− mice is associated with impaired amygdala activation. a Abnormal aggressive behaviors in St8sia2−/− (KO), as compared with wild-type (WT) mice, in the resident-intruder test (protocol at the top) as shown in latency to attack (left, unpaired t-test, t24 = 2.81, p = 0.0096), number of bites in vulnerable body parts (middle, Mann–Whitney test, U = 10.5, p < 0.0001) and number of attacks, while intruders are in submissive postures (right, Mann–Whitney test, U = 42.5, p = 0.024). b Abnormal aggression of St8sia2−/− mice against juvenile (χ2-test = 8.89, p = 0.0029) and female (χ2-test = 4.098, p = 0.043) conspecifics, assessed with a social interaction test (protocol at the top). c Representative immunofluorescence for phospho-ERK (pERK) activation (red) in neurons marked by NeuN (green) from mice submitted to a resident-intruder test and localization for quantification in amygdala (top; LA lateral, BA basal, CeA central). d Quantification of pERK activation after resident-intruder test in amygdala (unpaired t-test, t14 = 1.97, p = 0.069 for LA; t14 = 2.39, p = 0.03 for BA; t14 = 3.027, p = 0.0097 for CeA). e Acoustic fear conditioning in St8sia2−/− (KO) and WT mice [protocol at the top; CS conditioned stimulus (tone); US unconditioned stimulus (foot-shock)], including the training phase (left, two-way ANOVA: main effect of CS-US, F2,48 = 111.3, p < 0.0001) and the tone test (right, two-way ANOVA: main effect of genotype, F1,24 = 106.6, p < 0.0001). f Representative immunofluorescence for pERK activation (red) in neurons (green) from mice submitted to fear conditioning. g Quantification of pERK levels after fear conditioning in St8sia2−/− (KO) and WT mice in amygdala (LA: unpaired t-test, t11 = 1.18, p = 0.05; BA: t11 = 2.33, p = 0.04). Scale bars, 100 µm, insert: 20 µm. Results are given as mean ± SEM. $p = 0.06, *p < 0.05; **p < 0.01; ***p < 0.001 vs. WT