Fig. 2

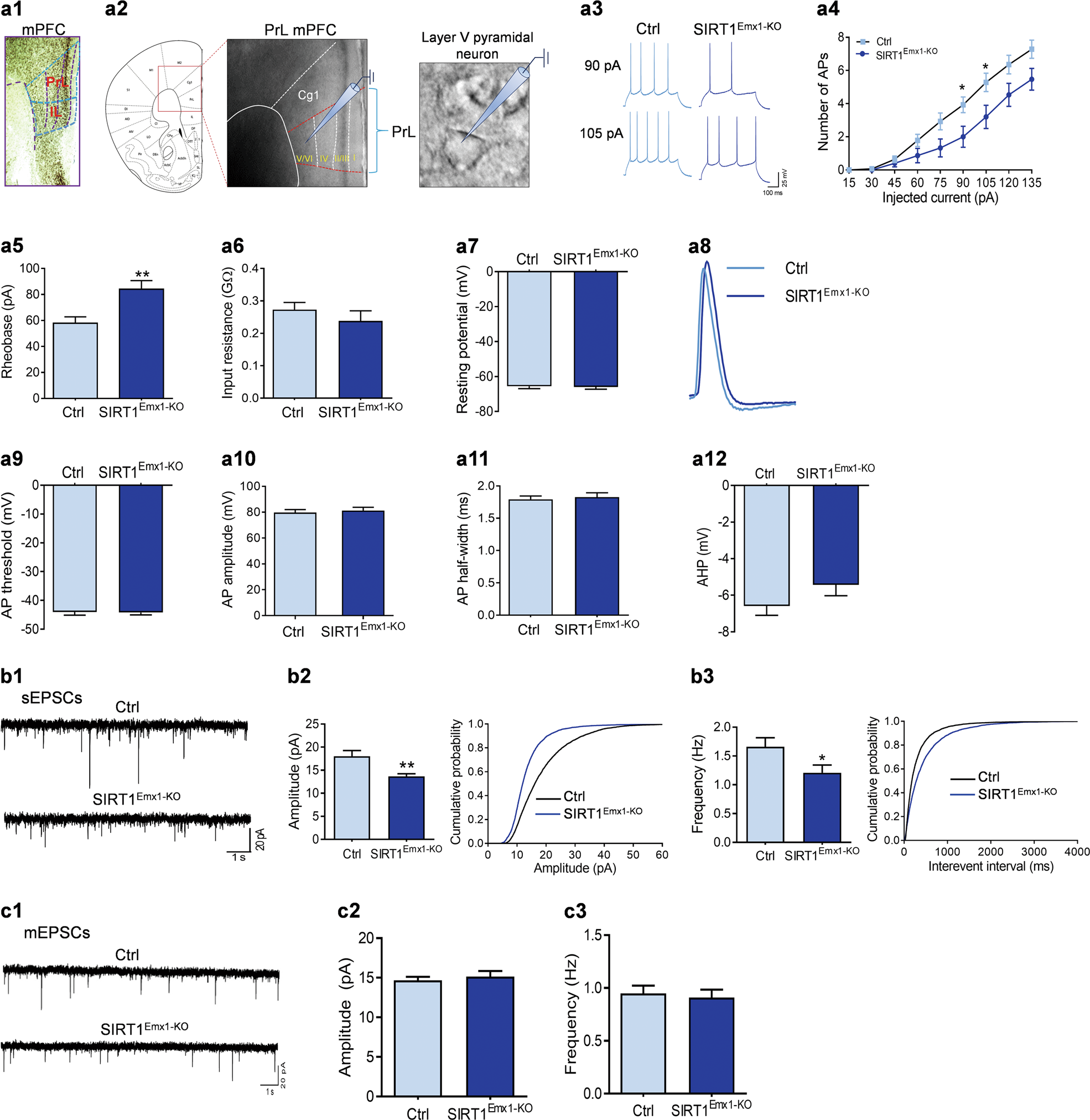
Sirtuin 1 (SIRT1) is required for normal neuronal excitability and excitatory synaptic transmission in layer V pyramidal neurons in the prelimbic medial prefrontal cortex (mPFC). a1 SIRT1 immunoreactivity in the mPFC. PrL prelimbic, IL infralimbic. a2 Schematic illustration of recordings from layer V pyramidal neurons in the prelimbic mPFC in acute brain slices. a3–a12 Intrinsic neuronal excitability. a3 Depolarizing current injections evoke trains of action potentials (APs) in PrL PFC pyramidal neurons. a4 Number of APs elicited by depolarizing current injection. a5 Rheobase current. a6 Input resistance. a7 Resting membrane potential. a8 The first AP evoked by current injection. a9 AP threshold. a10 AP amplitude. a11 AP half-width. a12 Afterhyperpolarization (AHP). n = 14 neurons from 4 male control SIRT1flox/flox (Ctrl) mice; n = 15 neurons from 5 male SIRT1Emx1-KO mice. b1–b3 Spontaneous excitatory postsynaptic currents (sEPSCs). b1 Representative sEPSC traces. b2 Left, average sEPSC amplitude of recorded pyramidal neurons from two genotype groups; right, cumulative probability plots for sEPSC amplitudes. b3 Left, average of sEPSC frequency; right, cumulative probability plots for the interevent interval for sEPSCs. n = 22 neurons from 4 male Ctrl mice; n = 23 neurons from 4 male SIRT1Emx1-KO mice. c1–c3 Miniature EPSCs (mEPSCs). c1 Representative mEPSC traces. c2 Average mEPSC amplitude. c3 Average mEPSC frequency. n = 27 neurons from 5 male Ctrl mice; n = 23 neurons from 5 male SIRT1Emx1-KO mice. *P < 0.05, **P < 0.01 compared with the Ctrl group