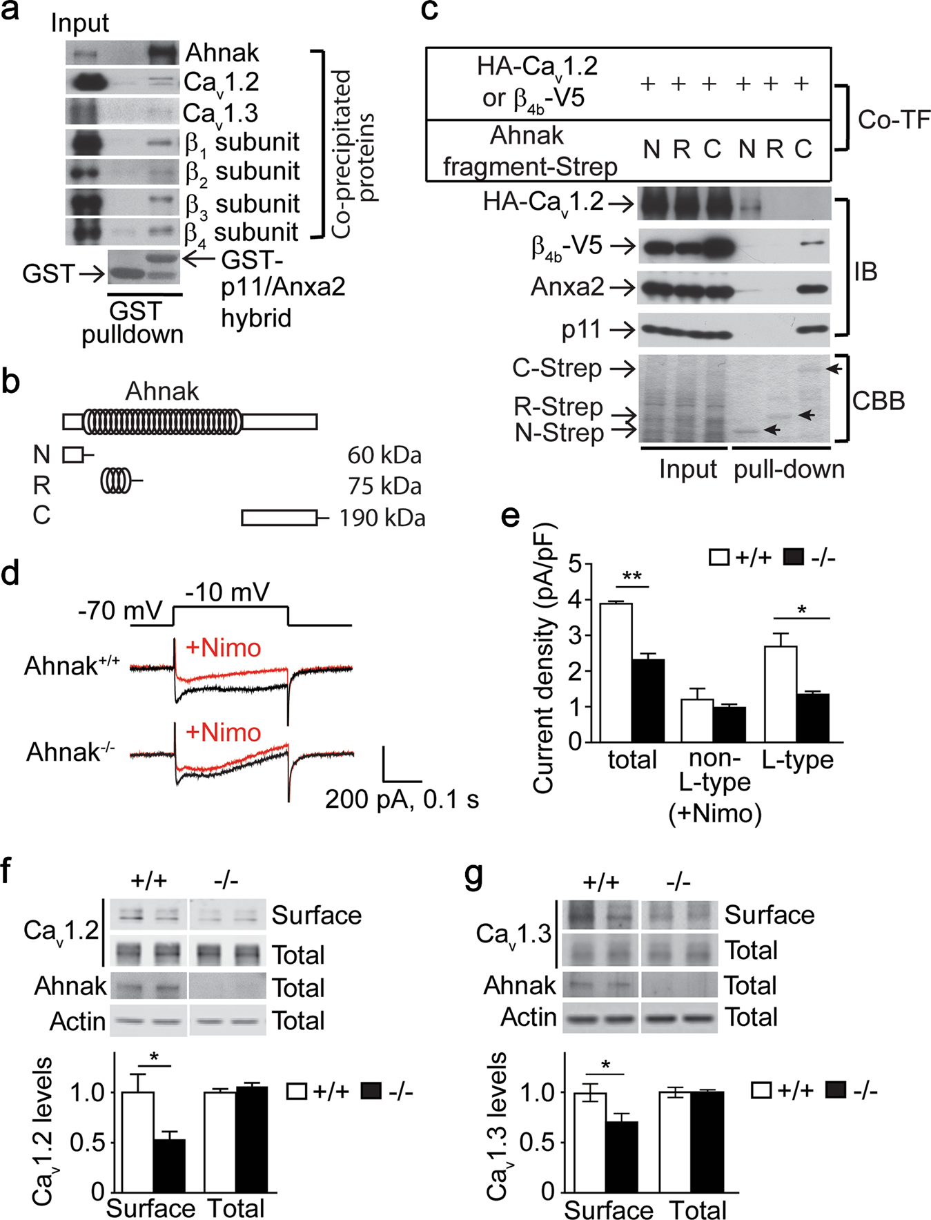
Fig. 3

Ahnak interacts with and regulates cell surface expression of α1 subunits of L-type VGCCs. a GST or GST-p11/Anxa2 peptide hybrid was incubated with detergent extract of mouse hippocampus. After precipitation of GST proteins by glutathione-agarose, proteins in brain extract (input) and co-precipitated proteins were analyzed for subunits of L-type VGCCs by immunoblotting. Precipitated GST proteins were stained with ponceau S (bottom). b Illustration of full length of Ahnak, N-terminal fragment (N), repetitive elements in the central region (R), and C-terminal fragment (C). Estimated molecular mass of the fragments in SDS-PAGE is shown. c COS-7 cells were co-transfected with a plasmid expressing HA-tagged Cav1.2 or V5-tagged β4b subunit together with a plasmid expressing Strep-tagged Ahnak fragment of N, R, or C. After pulldown of Strep-tagged Ahnak fragment with Strep-Tactin beads, co-precipitated HA-Cav1.2 or β4b-V5 subunit and endogenous p11 and Anxa2 were detected by immunoblotting as indicated. Immunoblotting (IB) images of HA-Cav1.2 or β4b-V5 subunit are from HA-Cav1.2- or β4b-V5 subunit-transfected cells, respectively. IB of endogenous p11 and Anxa2 and Coomassie brilliant blue (CBB) stain of Ahnak fragments are representative images. d-g Voltage-induced L-type calcium current and surface expression of Cav1.2 and Cav1.3 are significantly reduced in primary cultured Ahnak KO neurons. Primary cortical neurons were prepared from WT or Ahnak KO embryos. Whole-cell patch-clamp recordings of somatic L-type Ca2+ currents were performed on DIV 11–12 before (black) and after (red) the bath addition of nimodipine (10 μM) (d, e). Representative traces (d). Histograms showing the current density of the somatic Ca2+ currents (n = 5 cells per group) (e). f, g Cell surface proteins were biotinylated and precipitated with streptavidin-coupled beads. Total Cav1.2 (f), Cav1.3 (g), and actin in lysates and the precipitated surface Cav1.2 (f) and Cav1.3 (g) were detected by immunoblotting. Quantification of surface level (the surface level normalized to total level) of Cav1.2 or Cav1.3 and total level (total Cav1.2 or Cav1.3 level normalized to total actin) (n = 5 per group). Bar graphs are means ± SEM. *p < 0.05, **p < 0.01, t test