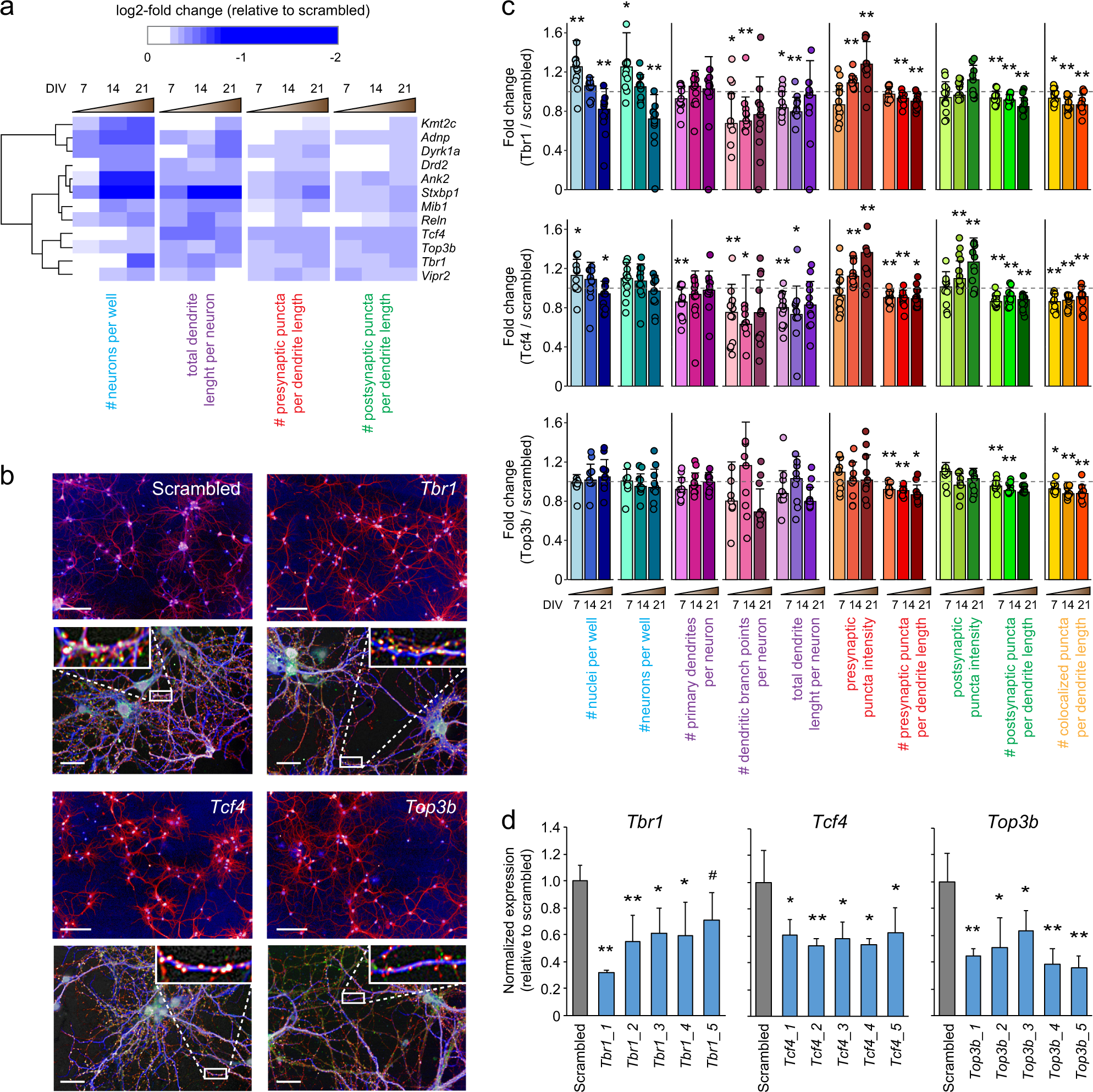
Fig. 5

Tcf4−, Tbr1−, and Top3b-associated neuronal phenotypes. a Cluster analysis revealed 12 genes that show distinct and progressive neuronal phenotypes based on three or more co-clustering shRNAs per gene. Tcf4, Tbr1, and Top3b showed early or progressive synapse loss with a relatively small effect on neuron numbers. b Example images illustrate the neuronal morphology phenotypes of Tcf4, Tbr1, and Top3b knockdown cultures at DIV14 compared with a scrambled control culture. Scale bars: 100 μm (top panels), 20 μm (bottom panels). c Quantification of the Tcf4, Tbr1, and Top3b knockdown phenotypes across all 10 measured parameters demonstrates a significant reduction in pre-, post-, and/or colocalized synaptic puncta densities starting at DIV7, whereas neuronal cell numbers are not reduced until DIV21. Error bars represent SD; two-sided Student’s t test, n = 12 (Tbr1 and Tcf4) or 9 (Top3b), *p < 0.05, **p < 0.01. d Quantitative real-time PCR shows that shRNAs targeting Tcf4, Tbr1, and Top3b reduce the corresponding mRNA levels by 30–70% relative to scrambled controls. Expression levels are normalized to the averaged expression levels of Actb and Hprt. Error bars represent SD; two-sided Student’s t test, n = 4, * p < 0.05, **p < 0.01, #p < 0.01