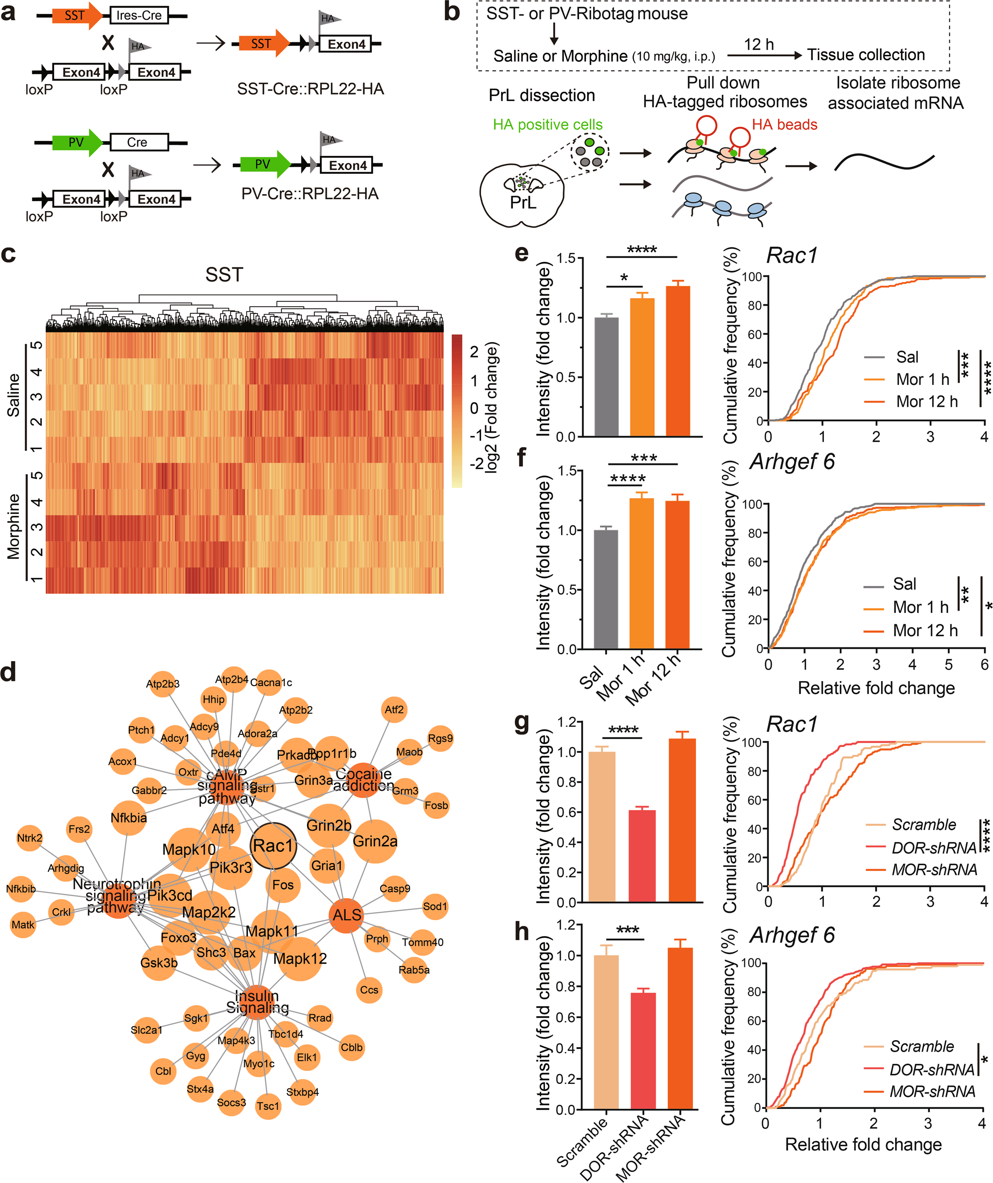
Fig. 3

Morphine upregulates the expression of Rac1 and Arhgef6 in SST-INs via a DOR-dependent mechanism. Cell type-specific RNA-seq reveals morphine upregulates Rac1 pathway in SST-INs. a Breeding scheme of SST-Cre::RPL22-HA mice and PV-Cre::RPL22-HA mice. b Schematic procedure showing ribotag immunoprecipitation (IP) and RNA-seq of the ribosome-associated transcripts in PV-INs or SST-INs in PrL after saline or 10 mg/kg morphine injection. c The heat map of hierarchical clustering of normalized level of ribotag-isolated transcripts in SST-INs (five mice/group). Each row corresponds to a single gene. d Representation of the morphine-regulated signaling network enrichment analysis including all modules and contributing genes in SST-INs. e–f Single-molecule fluorescence ISH for Rac1 or Arhgef6 transcript in SST-INs 1 h or 12 h after saline or morphine (10 mg/kg, i.p.) injection. Quantification of the fluorescent intensity of Rac1 or Arhgef6 transcripts in SST-INs. Three mice/group: Rac1: Sal, 247 cells, Mor 1 h, 150 cells, Mor 12 h, 192 cells; Arhgef6: Sal, 448 cells, Mor 1 h, 355 cells, Mor 12 h, 294 cells. g, h smFISH for Rac1 or Arhgef6 in SST-INs expressing DOR-shRNA, MOR-shRNA, or Scramble-shRNA 12 h after morphine (10 mg/kg, i.p.) injection. Quantification of the fluorescent intensity of Rac1 or Arhgef6 transcripts in SST-INs expressing shRNA. 4 mice/group; Rac1: Scramble, 172 cells, DOR-shRNA, 185 cells, 154 cells; Arhgef6: Scramble, 125 cells, DOR-shRNA, 258 cells, MOR-shRNA, 106 cells. One-way ANOVA by the Bonferroni’s post-hoc test for intensity (e: F(2,586) = 12.12, P < 0.0001; f: F(2,1094) = 12.45, P < 0.0001; g: F(2,508) = 52.05, P < 0.0001; h: F(2,486) = 13.57, P < 0.0001). Two-sample Kolmogorov–Smirnov test for cumulative frequency. Data are presented as mean ± SEM; *P < 0.05, **P < 0.01, ***P < 0.001, and ****P < 0.0001