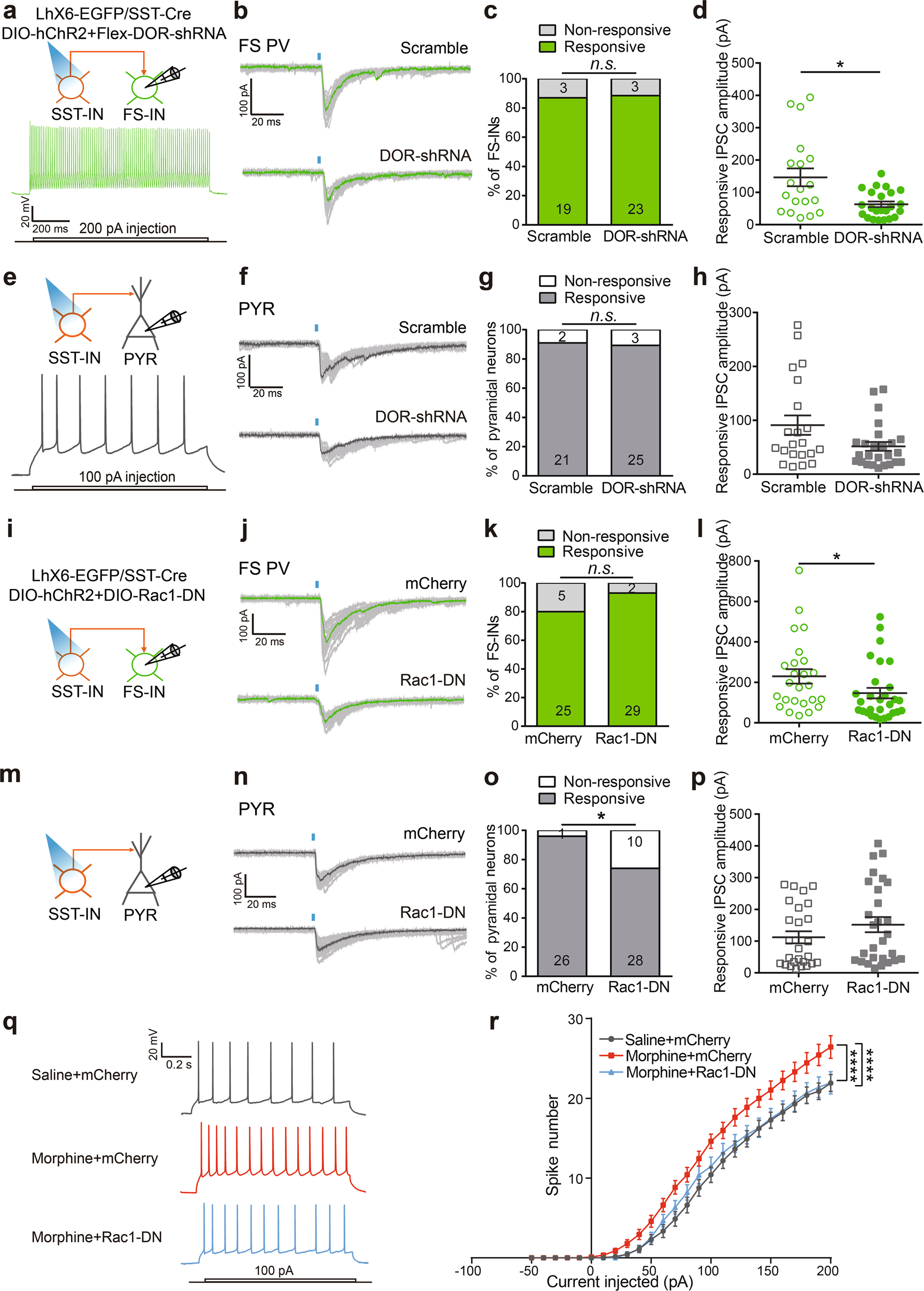
Fig. 4

DOR and Rac1 in SST-INs are required for the enhancement of inhibitory transmission to FS PV-INs and the disinhibition of pyramidal neurons in PrL after morphine exposure. a–h AAV-Flex-DOR-shRNA-EGFP or AAV-Flex-Scramble-shRNA was co-injected with AAV-DIO-hChR2(H134R)-mCherry into the PrL of LhX6-EGFP/SST-Cre mice. a Schematic of the recording strategy and the spiking responses to intracellular current injection in FS PV-INs in acute slice 12 h after morphine exposure (10 mg/kg, i.p.). b Representative traces of the light-evoked response from SST-INs onto a FS PV-IN. c Quantification of the responsive probability from SST-INs onto a FS PV-IN in slice (n = 22–26 cells/5 mice in each group; χ2 test). d Quantitation of responsive IPSC amplitudes from SST-INs onto FS PV-INs (n = 19–23 cells from 5 mice/group; Mann–Whitney U test). e Schematic of the recording strategy and spiking responses to intracellular current injection in pyramidal neurons (PYR) in the same slice. f Representative traces of light-evoked response from SST-INs onto a pyramidal neuron. g Quantification of the responsive probability from SST-INs onto a pyramidal neuron in slice (n = 23–28 cells/5 mice in each group; χ2 test). h Quantitation of responsive IPSC amplitudes from SST-INs onto pyramidal neurons (n = 21–25 cells/5 mice in each group; Mann–Whitney U test). i–p AAV-DIO-Rac1-DN-mCherry or AAV-DIO-mCherry was co-injected with AAV-DIO-hChR2(H134R)-mCherry into the PrL of LhX6-EGFP/SST-Cre mice. i Schematic of the recording strategy in FS PV-INs in acute slice. j Representative traces of light-evoked response from SST-INs onto a FS PV-IN. k Quantification of the responsive probability from SST-INs onto a FS PV-IN in acute slice (n = 30–31 cells/7–8 mice in each group; χ2 test). l The quantitation of responsive IPSC amplitudes from SST-INs onto FS PV-INs (n = 25–29 cells/7 mice in each group; Mann–Whitney U test). m Schematic of the recording strategy in pyramidal neurons in the same slice. n Representative traces of light-evoked response from SST-INs onto a pyramidal neuron. o Quantification of the responsive probability from SST-INs onto a pyramidal neuron in slice (n = 27–38 cells/7–8 mice in each group; χ2 test). p Quantitation of responsive IPSC amplitudes from SST-INs onto pyramidal neurons (n = 26–28 cells/7–8 mice in each group; Mann–Whitney U test). q, r Representative recording of AP traces (q) and induced spikes (r) in pyramidal neurons nearby the SST-INs expressing mCherry or Rac1-DN after saline or morphine exposure (n = 26 cells/6 mice in Saline mCherry group, n = 32 cells/7 mice in Morphine mCherry group, 33 cells/7 mice in Morphine Rac1-DN group; two-way RM ANOVA by the Bonferroni’s post-hoc test. Saline mCherry vs. Morphine mCherry, current: F(25,1400) = 503.1, P < 0.0001, treatment: F(1,56) = 8.02, P = 0.0064, interaction: F(25,1400) = 4.988, P < 0.0001; Morphine mCherry vs. Morphine Rac1-DN, current: F(25,1575) = 452.3, P < 0.0001; virus: F(1,63) = 5.106, P = 0.0273, interaction: F(25,1575) = 3.244, P < 0.0001). Data are presented as mean ± SEM; n.s. not significant; *P < 0.05 and ****P < 0.0001