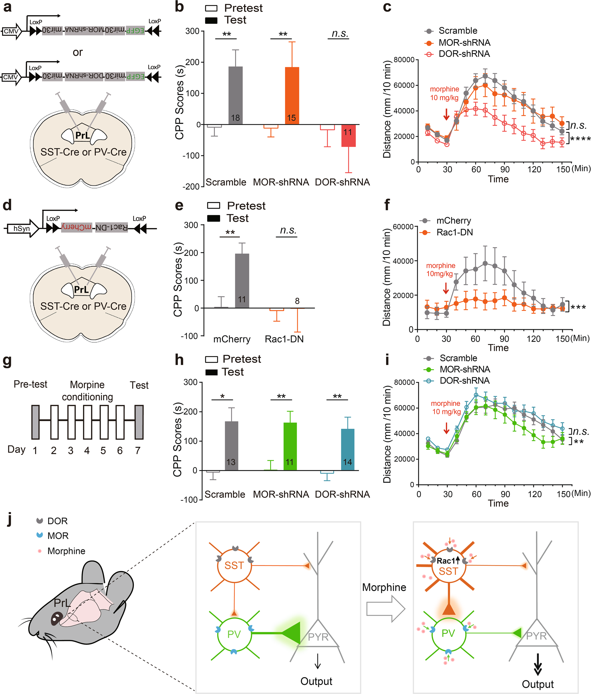
Fig. 5

Distinct opioid receptors of SST-INs and PV-INs in the PrL coordinate morphine-induced CPP and behavioral sensitization. a Schematic of the PrL area where the AAV-Flex-DOR-shRNA-EGFP, AAV-Flex-MOR-shRNA-EGFP or AAV-Flex-Scramble-shRNA-EGFP was injected in SST-Cre or PV-Cre mice.The effect of downregulating DOR or MOR in SST-INs on morphine-induced CPP (b: n = 18 mice in Scramble group, 15 mice in MOR-shRNA group, 11 mice in DOR-shRNA group; Paired Student’s t test, Scramble, P = 0.0041, MOR-shRNA, P = 0.0095, DOR-shRNA, P = 0.6107) and hyper-locomotion (c: n = 24 mice in Scramble group, 12 mice in MOR-shRNA group, 13 mice in DOR-shRNA group; two-way RM ANOVA by the Bonferroni’s post-hoc test. Scramble vs. DOR-shRNA, time: F(11,385) = 37.74, P < 0.0001, virus: F(1,35) = 8.463, P = 0.0063, interaction, F(11,385) = 5.586, P < 0.0001; Scramble vs. MOR-shRNA, time: F(11,374) = 29.51, P < 0.0001, virus: F(1,34) = 0.0693, P = 0.7940, interaction: F(11,374) = 1.427, P = 0.1584). d Schematic of the PrL area where AAV-DIO-Rac1-DN-mCherry or AAV-DIO-mCherry was injected in SST-Cre or PV-Cre mice. The effect of downregulating Rac1 activity in SST-INs on morphine-induced CPP (e: n = 11 mice in mCherry group, 8 mice in Rac1-DN group; paired Student’s t test, mCherry, P = 0.0086, Rac1-DN, P = 0.9184) and hyper-locomotion (f: n = 8 mice in mCherry group, 12 mice in Rac1-DN group; two-way RM ANOVA by the Bonferroni’s post-hoc test. Time: F(11,198) = 8.23, P < 0.0001, virus: F(1,18) = 2.957, P = 0.1026, interaction, F(11,198) = 4.973, P = 0.00029). g Experimental schedule for morphine-induced CPP. The effect of down-regulating DOR or MOR in PV-INs on morphine-induced CPP (h: n = 13 mice in Scramble group, 11 mice in MOR-shRNA group, 14 mice in DOR-shRNA group; paired Student’s t-test, Scramble, P = 0.0108, MOR-shRNA, P = 0.0049, DOR-shRNA, P = 0.0073) and hyper-locomotion (i: n = 20 mice in Scramble group, n = 10 mice in MOR-shRNA group, 12 mice in DOR-shRNA group; two-way RM ANOVA by the Bonferroni’s post-hoc test. Scramble vs. MOR-shRNA, time: F(11,308) = 27.42, P < 0.0001, virus: F(1,28) = 0.6785, P = 0.4171, interaction: F(11,308) = 2.641, P = 0.0031; Scramble vs. DOR-shRNA, time: F(11,330) = 29.33, P < 0.0001, virus: F(1,30) = 0.8693, P = 0.3586, interaction: F(11,330) = 1.119, P = 0.3449). Data are presented as mean ± SEM; n.s. not significant; *P < 0.05, **P < 0.01, ***P < 0.001, and ****P < 0.0001. j A model depicting the disinhibitory architecture in PrL and coordination by morphine. SST-INs (orange) innervate distal dendrites, while PV-INs (green) mainly target soma of pyramidal neurons (PYR), to exert distinct inhibitory effect on PYR in physiological state. Morphine attenuates the inhibitory input from PV-INs onto PYR via MOR (blue), while upregulates the Rac1 in SST-INs via DOR (gray) to enhance its inhibitory effect onto PV-INs. This architecture specifically coordinated by morphine via different opioid receptors disinhibits pyramidal neurons in PrL, and thus enhances reward