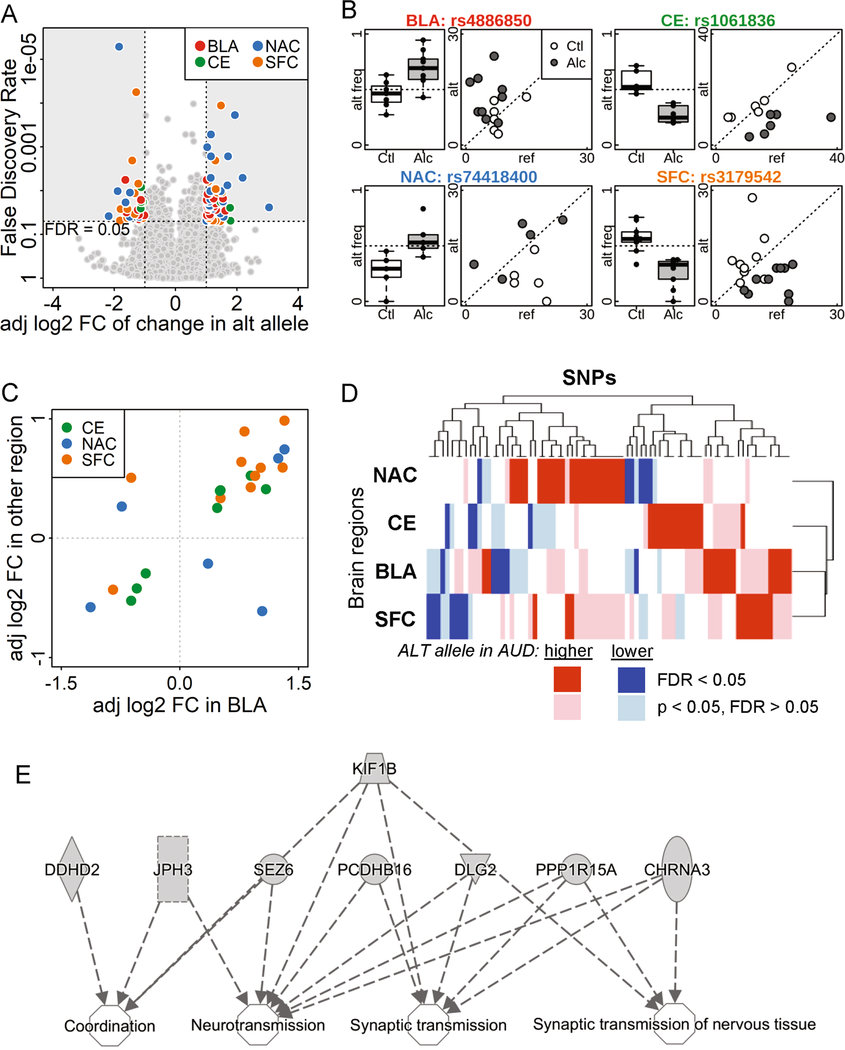
Fig. 2

Allele-specific expression in the postmortem brain samples from subjects with and without AUD. a Volcano plot comparing the adjusted log2 fold change (adj log2 FC) and false discovery rate (FDR) of the percentage of alternative alleles between AUD subjects and controls. SNPs with FDR < 0.05 and adjusted log2(fold change) >1 or <−1 were color-coded by brain region. BLA basolateral nucleus of the amygdala, CE central nucleus of the amygdala, NAC nucleus accumbens, and SFC superior frontal cortex; alt alternative. b Alternative allele frequency box plot and a scatter-plot of the number of reference and alternative reads for one significant SNP from each brain region (symbols noted above). alt freq alternative allele frequency; Ctl = social/non-drinking control subjects; Alc = AUD subjects; ref = reference. c Consistency in the adj log2 FC in different brain regions. SNPs with FDR < 0.05 in BLA and p < 0.05 in another brain region are plotted by adjusted fold change, color-coded by the other brain region. Of the 24 SNPs, 20 had consistent fold change direction in the two brain regions. d Heatmap of adjusted fold change of SNPs with FDR < 0.05 in at least one brain region shows consistency in fold change among all four brain regions. Dark and light colors indicate genome-wide significant (FDR < 0.05), or borderline significant (FDR > 0.05 but p < 0.05), respectively. Red and blue indicate increased and decreased percentage of alternative allele in the AUD brain comparing to control group. e Ingenuity pathway analysis results of genes enriched in nervous system development and function