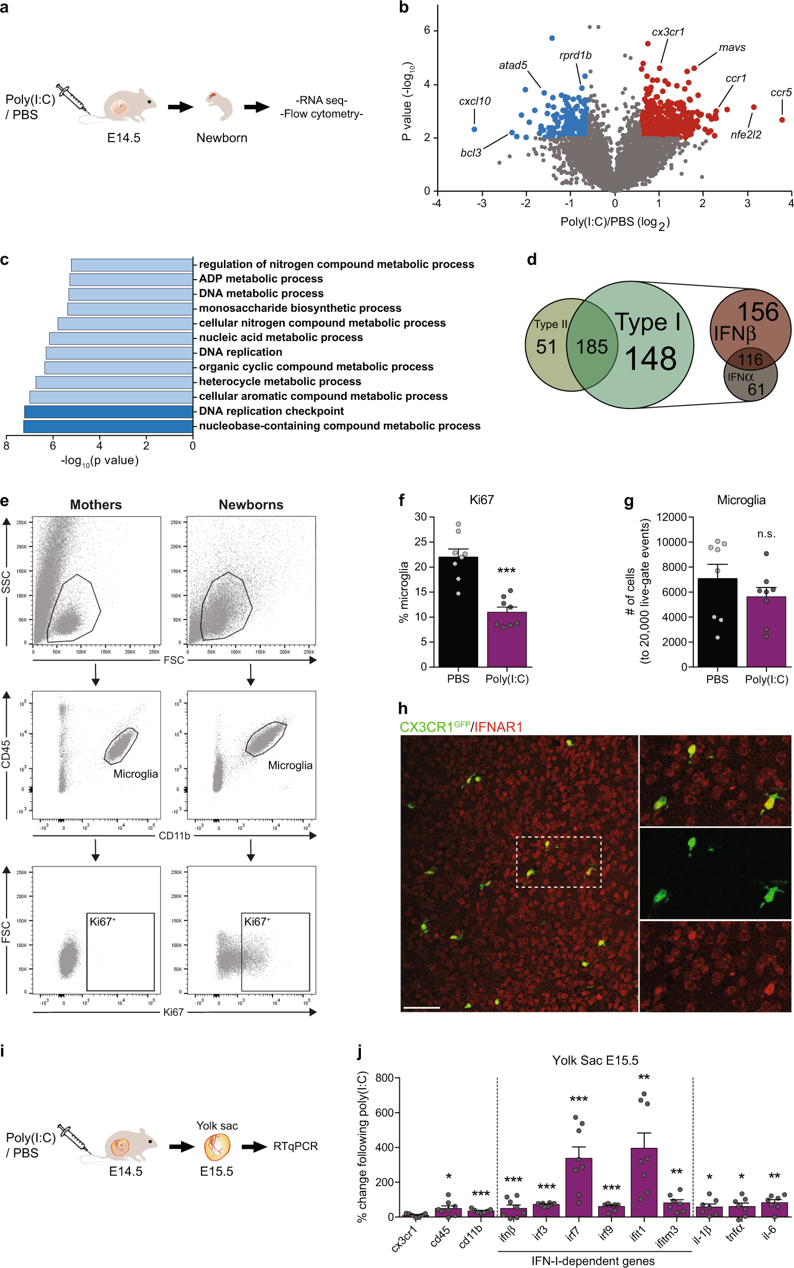
Fig. 1

Type-I IFN is associated with reduced offspring’s microglia proliferation and with embryonic yolk sac response following MIA. a Schematic presentation of the model used to assess microglial fate: Poly(I:C) (5 mg/kg) or PBS (control) was i.v. injected to pregnant females at embryonic day 14.5 (E14.5), and newborn’s microglia were examined by RNA-seq (published data of Matcovitch-Natan et al. 2016 [74] was analyzed in this study), and by flow cytometry. b Volcano plot for the RNA-seq data shows the fold change and significance of genes between microglia of newborn offspring of dams treated with poly(I:C) or PBS [190 genes significantly downregulated (blue) and 404 significantly upregulated (red)]. c Gene ontology (GO) analysis [77,78,79,80] for RNA-seq shows reduction of terms related to cell cycle and proliferation in microglia derived from newborn progeny of poly(I:C) treated mice. d “Interferome” analysis [81] of the RNA-seq results. Three hundred and eighty-four of the affected genes were regulated by Type I and II interferons, while the majority were genes affected specifically by Type-I interferon. IFNβ had the greatest effect, compared with IFNα. e Flow cytometry gating strategy for Ki67+ microglia. f Flow cytometry analyses showing percentage of microglia expressing the proliferation marker, Ki67 (Student’s t test: t(two tailed) = 5.789, df = 14, ***p < 0.001), and g normalized number of microglia (to 20,000 live-gate events). f, g Representative results of one of two independent experiments. Data are presented as means ± s.e.m. n = 8 newborns per group. h Immunofluorescence staining confirming IFNAR1 expression in CX3CR1-GFP+ microglia in the newborn’s brain. Scale bar, 50 µm. i Embryonic yolk sacs, the source of microglial progenitors, were excised 1 day following MIA and were analyzed by RTqPCR. j RTqPCR results showing percent changes of genes following MIA compared with PBS control. i, j Representative results of one of two independent experiments. Data are presented as means ± s.e.m. n = 7–8 yolk sacs per group. *p < 0.05; **p < 0.01; ***p < 0.001