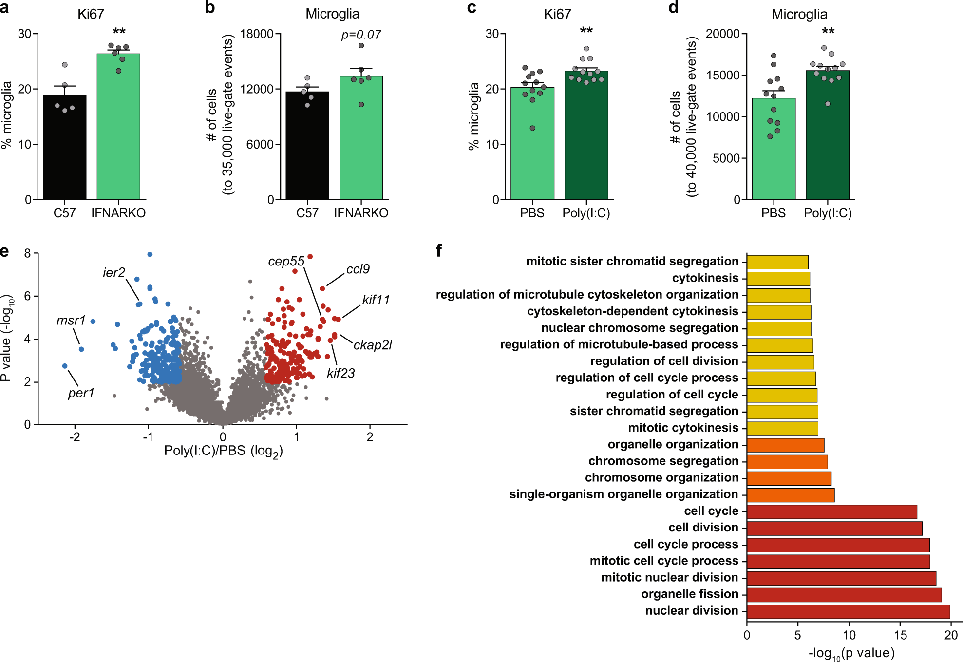
Fig. 2

IFN-I regulates microglial proliferation. a Flow cytometry analyses showing percentage of C57 and IFNARKO newborn’s microglia expressing the proliferation marker Ki67 (Student’s t test: t(two tailed) = 4.524, df = 9, **p = 0.0014), and b normalized number of microglia (to 35,000 live-gate events. Student’s t test: t(one tailed) = 1.603, df = 9, p = 0.0717). Representative results of one of two independent experiments. Data are presented as means ± s.e.m. n = 5–6 newborns per group. c Flow cytometry analyses showing percentage of IFNARKO newborn’s microglia expressing the proliferation marker Ki67 (Student’s t test: t(two tailed) = 2.934, df = 22, **p = 0.0077), and d normalized number of microglia (to 40,000 live-gate events. Student’s t test: t(two tailed) = 3.3237, df = 22, **p = 0.0038) following MIA. Representative results of one of two independent experiments. Data are presented as means ± s.e.m. n = 12 newborns per group. e Volcano plot for RNA-seq data shows the fold change and significance of genes of IFNARKO newborn offspring of dams treated with either poly(I:C) or PBS [175 genes significantly upregulated (red) and 230 significantly downregulated (blue)]. f Gene ontology (GO) analysis [77,78,79,80] of the RNA-seq results showing enrichment of terms related to proliferation and cell cycle following the poly(I:C) treatment