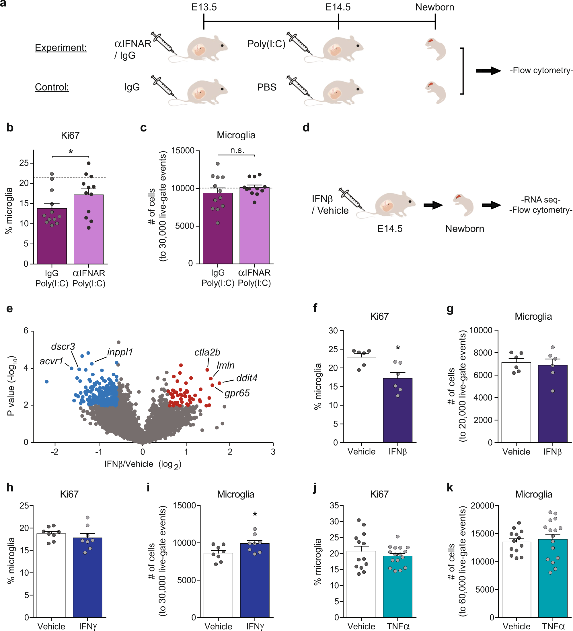
Fig. 3

Maternal IFNβ signaling downregulates newborn’s microglial proliferation. a Pregnant females were i.v. injected on E13.5 with 400 µg αIFNAR (αIFNAR; MAR1-5A3) or IgG (IgG1; MOPC-21), and 1 day later, on E14.5 with poly(I:C). Females from the control group were injected with IgG on E13.5 and with PBS on E14.5 (IgG-PBS) to determine the basal levels of microglial proliferation and cell numbers. The newborn’s microglia were analyzed by flow cytometry. b Flow cytometry analyses showing percentage of microglia expressing the proliferation marker Ki67 (Student’s t test: t(one tailed) = 1.735, df = 22, *p = 0.0484), and c normalized number of microglia (to 30,000 live-gate events). Dashed line represents the IgG–PBS control average. Combined results from two different experiments. Data are presented as means ± s.e.m. n = 12 newborns per group. d Pregnant dams were i.v. injected with IFNβ (22,700 U) or vehicle on E14.5, and newborn’s microglia were examined by RNA-seq and by flow cytometry. e Volcano plot for RNA-seq data shows the fold change and significance of gene expression between microglia of newborn offspring of dams treated IFNβ or vehicle [257 significantly downregulated (blue) and 57 significantly upregulated (red)]. f Flow cytometry analyses showing percentage of microglia expressing the proliferation marker Ki67 following maternal vehicle and IFNβ treatments (Student’s t test: t(two tailed) = 3.139, df = 10, *p = 0.0105), and g normalized number of microglia (to 20,000 live-gate events). Representative results of one of two independent experiments. Data are presented as means ± s.e.m. n = 6 newborns per group. h Flow cytometry analyses showing percentage of microglia expressing the proliferation marker Ki67 following maternal vehicle and IFNγ treatments, and i normalized number of microglia (normalized to 30,000 live-gate events. Student’s t test: t(two tailed) = 2.339, df = 14, *p = 0.0347). Representative results of one of two independent experiments. Data are presented as means ± s.e.m. n = 8 newborns per group. j Flow cytometry analyses showing percentage of microglia expressing the proliferation marker Ki67 following maternal vehicle and TNFα treatments, and k normalized number of microglia (to 60,000 live-gate events). Data are presented as means ± s.e.m. n = 13–16 newborns per group