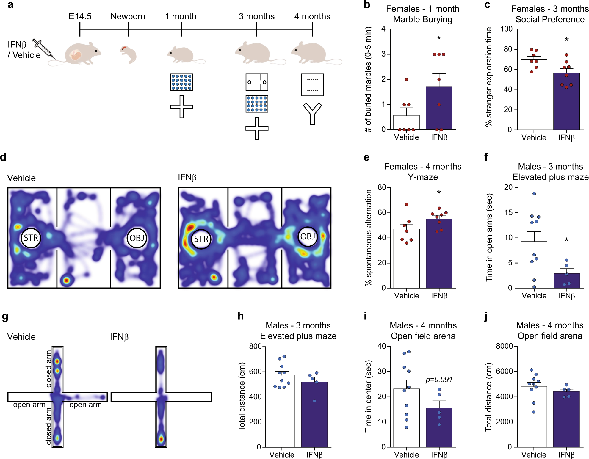
Fig. 4

Maternal elevation of IFNβ leads to behavioral abnormalities in offspring. a Pregnant females were i.v. injected on E14.5 with IFNβ (45,400 U) or vehicle. At the age of 1 month, the offspring were tested by marble burying and elevated plus maze tests. At the age of 3 months the offspring were tested by social preference, marble burying, and elevated plus maze tests. At the age of 4 months the offspring were tested by open field arena and by spontaneous alternation (Y-maze) tests. b Number of buried marbles by 1-month-old female offspring of dams treated with vehicle versus IFNβ, during the first 5 min of the marble burying test (Student’s t test: t(one tailed)= 1.903, df = 12, *p = 0.0406). c Percent stranger exploration time by 3-month-old female offspring in social preference test (Student’s t test: t(two tailed) = 2.446, df = 13, *p = 0.0294), and d representative heatmaps. STR -stranger mouse, OBJ -novel object. e Percent spontaneous alternation in Y-maze by 4-month-old female offspring (Student’s t test: t(one tailed) = 1.808, df = 13, *p = 0.0469). f Time spent in open arms of the elevated plus maze by 3-month-old male offspring (Student’s t test: t(two tailed) = 2.212, df = 13, *p = 0.0455), and g representative heatmaps. h Total distance of 3-month-old male offspring in the elevated plus maze arena. i Time spent in the center of the open field arena by 4-month-old male offspring (Student’s t test: t(one tailed) = 1.410, df = 13, p = 0.091), and j total distance covered in the arena. Data are presented as means ± s.e.m. n = 5–10 offspring of 2–3 dams per group