Fig. 5

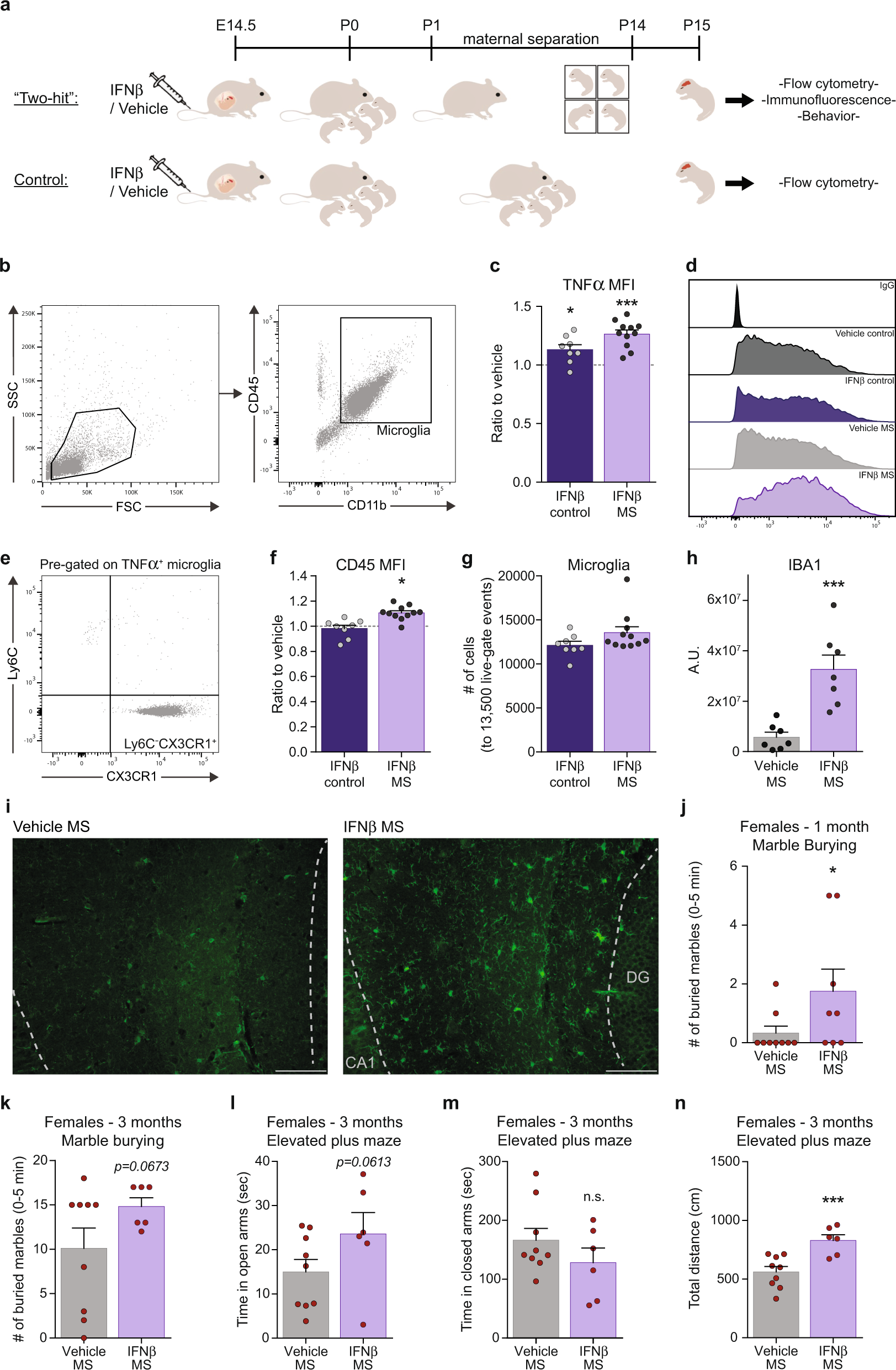
Maternal elevation of IFNβ increases the vulnerability of the offspring and their microglia to postnatal stress. a Pregnant females were i.v. injected on E14.5 with IFNβ (45,400 U) or vehicle. On postnatal days 1–14 (P1–P14), pups of the “two-hit” group were subjected to a 2-week maternal separation (MS) protocol. Pups of the control group were left with their mother. On P15, microglia were harvested from the pups, and were analyzed by flow cytometry and immunofluorescence. Offspring of the “two-hit” group were assessed at adolescence and adulthood with the same battery of behavioral tests, as described (Fig. 4a). b Flow cytometry gating strategy for offspring’s microglia. c Flow cytometry analysis showing the effect of maternal IFNβ treatment on microglial TNFα expression (mean fluorescence intensity; MFI) as the ratio relative to the relevant vehicle-treated group (control or MS) (Control groups—Student’s t test: t(one tailed) = 1.968, df = 14, *p = 0.0346, Cohen’s d = 0.9838; MS groups—Student’s t test: t(one tailed) = 5.018, df = 15, ***p = 0.0002, Cohen’s d = 2.71). d Flow cytometry representative TNFα MFI of offspring’s microglia. e Representative flow cytometry dot plot for microglial Ly6C and CX3CR1 expression. f Flow cytometry analyses showing the effect of maternal IFNβ treatment on microglial CD45 expression as the ratio relative to the relevant vehicle-treated group (control or MS) (Student’s t test: t(two tailed) = 2.578, df = 15, *p = 0.021), and g normalized number of microglia (to 13,500 live-gate events). c–g Representative results of one of two independent experiments. n = 6–11 offspring per group. h Immunofluorescence analysis and i representative images showing increased IBA-1 expression in hippocampi following maternal IFNβ treatment in the MS groups (Student’s t test: t(two tailed) = 4.507, df = 12, ***p = 0.0007). DG -dentate gyrus, CA1 -Cornu Ammonis 1. n = 7 offspring per group. Scale bar, 100 µm. j Number of buried marbles during the first 5 min of the marble burying test by 1-month-old female offspring of the MS groups (Student’s t test: t(one tailed) = 1.895, df = 15, *p = 0.0388). k Number of buried marbles during the first 5 min of the marble burying test by 3-month-old female offspring of the MS groups (Student’s t test: t(one tailed) = 1.596, df = 13, p = 0.0673). l Time spent in open arms (Student’s t test: t(one tailed) = 1.651, df = 13, p = 0.0613), m in closed arms and n total distance (Student’s t test: t(one tailed) = 3.906, df = 13, ***p = 0.0009) covered by 3-month-old female offspring of the MS groups in the elevated plus maze. n = 6–9 offspring of 3 dams per group. c, f–h, j–n Data are presented as means ± s.e.m